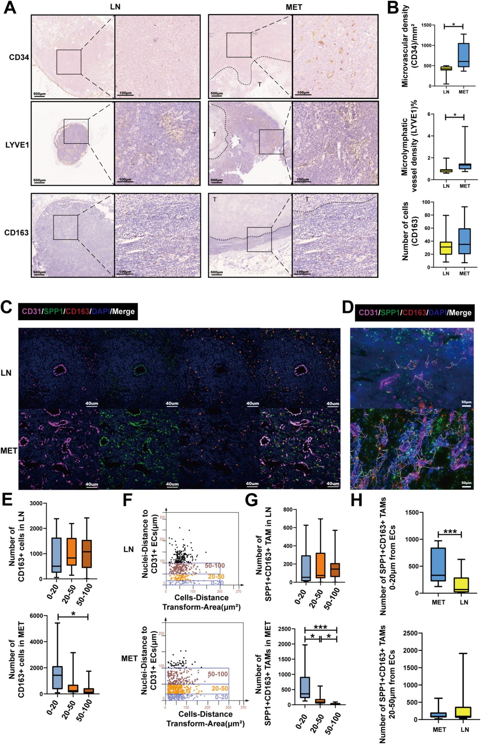
Fig. 5

Spatial characterization of vascular networks and SPP1+ TAM distribution in lymph node metastases. (A) Representative immunohistochemistry (IHC) images showing CD34+ blood vessels, LYVE1+ lymphatic vessels and the number of CD163+ cells in LN and MET. The dashed line represents border of the tumor tissue. (B) Quantitative comparison between LN and MET samples. Upper: CD34+ blood vessel area (n = 19). Middle: Percentage of LYVE1+ lymphatic vessel coverage (n = 19). Lower: The number of CD163+ cells (n = 19). (median, IQR) (C) Representative mIHC images showing co-localization of SPP1 and CD163 in TAMs from LN and MET specimens. (D) Spatial analysis using StrataQuest software to visualize TAM-EC interactions. White lines connect SPP1+ TAMs and CD31+ ECs located within 20 μm of CD31+ ECs in LN (upper) and MET (lower). (E) Boxplots (median, IQR) compare CD163+ cells numbers at different distances from endothelial cells in LN (upper)(n = 19) and MET (lower) (n = 19). (F) Scatter plots showing the distribution of SPP1+ TAMs at distinct distances from endothelial cells (0–20 μm, 20–50 μm, 50–100 μm) in LN (upper) and MET (lower). (G) Box plots (median, IQR) comparing SPP1+ TAM numbers at different distances from endothelial cells in LN (upper)(n = 19) and MET (lower)(n = 19). (H) Box plots (median, IQR) comparing the number of SPP1+ TAMs within 0-20 μm (upper) and 20-50 μm (lower) of ECs between LN and MET (n = 19). Statistical significance determined by Wilcoxon test (*p < 0.05, **p < 0.01, ***p < 0.001).