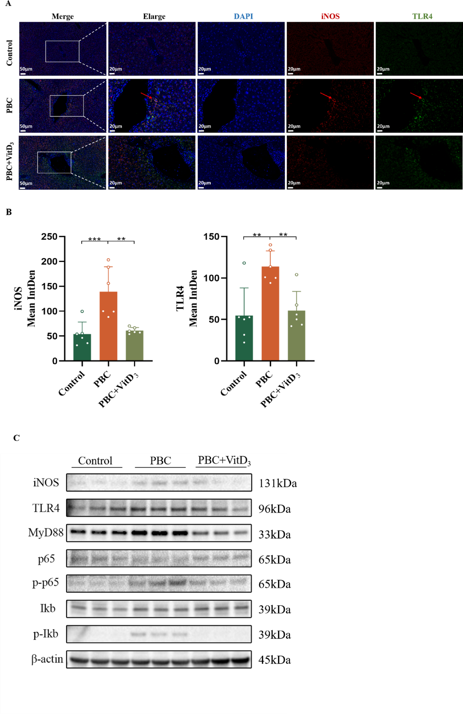
Fig. 8


VitD3 suppressed the differentiation of macrophages to M1 through TLR4/NF-κB signaling pathway. (A,B) The expression of iNOS (red) and TLR4 (green) in livers were examined by Immunofluorescence staining, Scale bar = 50 μm, n = 6; Quantification assessment of iNOS and TLR4 fluorescent expression, n = 6; (C,D) The total proteins of the livers were extracted from liver tissue, and the expression levels of iNOS, TLR4, MyD88, p65, pp65, Iκb and p-Iκb were analyzed by Western blot, n = 3. *p<0.05; **p<0.01; ***p<0.001;****p<0.0001.