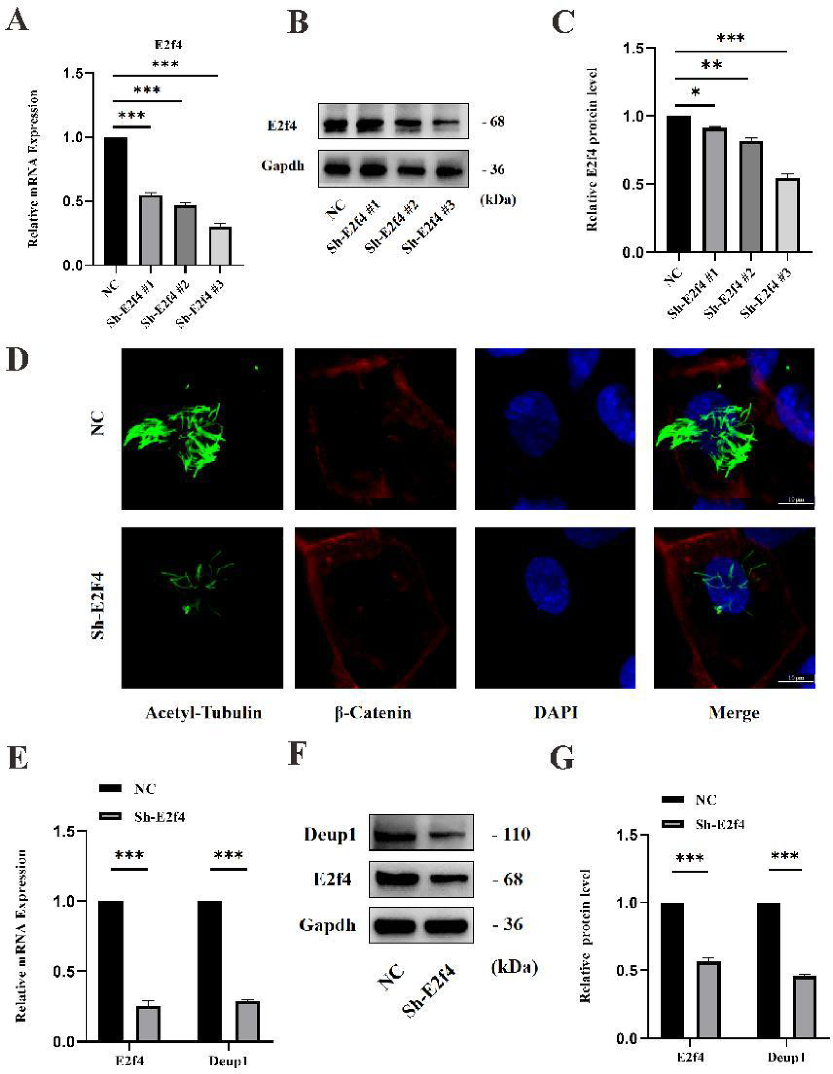
Fig. 3

The knockdown of E2f4 can influence cilia formation in mEPCs and regulate the expression of Deup1. (A) qRT-PCR analysis of E2f4 mRNA expression levels in mEPCs transfected with Sh-E2f4 compared to the negative control (NC). Gapdh was used as a normalization control. n = 3, ***p < 0.001. (B, C) Western blotting analysis of E2f4 protein levels in mEPCs transfected with Sh-E2f4 compared to NC. n = 3, ***p < 0.001. (D) Knocking down E2f4 decreases the number of cilia in mEPCs. Scale bar = 10 μm. (E) qRT-PCR analysis of E2f4 and Deup1 mRNA expression levels was performed in mEPCs transfected with Sh-E2f4 (n = 3, ***p < 0.001). (F, G) Western blotting analysis was conducted to evaluate the changes in E2f4 and Deup1 protein levels in mEPCs transfected with Sh-E2f4 (n = 3, ***p < 0.001).