Abstract
Multiciliated cells (MCCs) play a crucial role in various physiological processes, including cerebrospinal fluid flow, mucus clearance, and reproductive transport, by coordinating ciliary movement. Their differentiation is regulated by the Notch signaling pathway, along with its downstream targets, Gemc1 and Mcidas transcription factors. This study focuses on Zmynd10, a dynein axonemal assembly factor, to investigate its molecular mechanisms that regulate polycilia differentiation. By constructing a model of Zmynd10-specific knockdown in mouse ependymal cells (mEPCs), we found that Zmynd10 knockdown resulted in a decrease in ciliary density and significantly downregulated the mRNA and protein expression of E2f4 and Deup1. Further experiments demonstrated that E2f4 knockdown inhibited Deup1 expression and reduced cilia numbers, while Zmynd10 regulated the E2f4-Deup1 axis by activating the E2f4 promoter. This study reveals for the first time that Zmynd10 drives centriole amplification through the transcriptional regulation of the E2f4-Deup1 pathway, providing new insights into the molecular mechanisms underlying multicilia differentiation.
Similar content being viewed by others
Introduction
Multiciliated cells (MCCs) are specialized epithelial cells characterized by the presence of multiple motile cilia, which play a crucial role in various physiological functions across respiratory, reproductive, renal, and neurological systems in numerous vertebrate species1,2. In humans, MCCs are located in the ventricles and choroid plexus, where they are instrumental in regulating cerebrospinal fluid flow, clearing mucus and pathogens from the respiratory tract, and facilitating the transport of sperm and ova within the vas deferens and fallopian tubes. Depending on the specific tissue type, each MCCs is capable of generating dozens to hundreds of motile cilia, which can operate in a coordinated fashion or generate turbulence through whip-like movements2,3.
Ependymal cells (EPCs) located in the ventricles are representative of MCCs. The differentiation of EPCs is initiated from radial glial cells (RGCs) and is meticulously regulated by the Notch signaling pathway4. Research indicates that the inhibition of Notch signaling activity serves as the initial trigger for multicilia differentiation, prompting progenitor cells to transition from a proliferative state to the initiation of ciliary differentiation5,6,7,8. This differentiation cascade encompasses two principal transcriptional regulatory modules. Firstly, gemc1 (also referred to as Geminin coiled-coil domain-containing protein 1) interacts with the E2F5-DP1 heterodimer, which directly activates the transcription of genes such as Foxj1, Dnah5, and Spef2, thereby facilitating the production of molecular machinery critical for ciliary motility. Secondly, Mcidas, a cell cycle regulator linked to multicilia differentiation and DNA synthesis, collaborates with the E2f4-Dp1 complex to enhance the formation of numerous centrioles by upregulating the expression of Deup1. This mechanism produces centrioles that subsequently migrate to the cell membrane, serving as basal bodies for cilia formation. This process enables the cell surface to support the assembly of hundreds of active cilia9,10,11,12.
There are over 50 known pathogenic genes associated with primary ciliary dyskinesia (PCD). While most of these genes primarily cause ciliary motor dysfunction without altering the number of cilia, a few pathogenic genes affect both ciliary motor function and cilia formation, leading to atypical PCD13,14. Zmynd10, identified as a pathogenic gene for PCD, serves as a dynein axonemal assembly factor. Mutations in this gene can result in the complete loss of the dynein arm and a total loss of ciliary motor function. This phenomenon has been thoroughly documented in patients with PCD and in mouse models15,16,17. Studies have shown that Zmynd10 interacts with proteins such as Lrrc6 through its C-terminal MYND-type domain, forming a complex that mediates the early preassembly process of dynein arms and participates in the occurrence of PCD16,18. However, one study found that the number of flagella on the surface of Paramecium treated with Zmynd10 RNA interference was significantly reduced19. Although the researchers explained that Zmynd10 interacts with the intraflagellar transporter Ift43 and is involved in the transport of intraflagellar protein components, the process of multicilia differentiation alone does not sufficiently account for the observed decrease in cilium population19. Notably, a study conducted by Maimoona revealed that in primary human bronchial epithelial cells with ZMYND10 knockout, the RNA levels of genes such as DNAH5 and DNALI1, which regulate cilia motility, were significantly downregulated20. This suggests that, in addition to functioning as an axonal protein assembly factor, Zmynd10 also plays a role in the differentiation process of MCCs.
In order to explore the potential function of Zmynd10 in ciliary differentiation, we employed in vitro cultured mouse EPCs as a model to generate Zmynd10 knockdown EPCs through lentiviral transfection. Subsequently, we utilized transcriptome sequencing alongside bioinformatic analysis to identify prospective downstream targets of Zmynd10 throughout the ciliary differentiation process, followed by appropriate validation of these findings.
Methods
Ethics approvals
All mice were purchased from Zhejiang Weitonglihua Experimental Animal Technology Co., Ltd., licensed under number SCXK 2019-0001. A ready-to-use tribromoethanol solution (M2920, Nanjing Aibei Biotechnology Co., Ltd.) was used to anesthetize the mice (weight 5 g) via intraperitoneal injection at a dose of 30 µl/g. After anesthesia, the mice were euthanized by cervical dislocation. All animal procedures were approved by the Institutional Animal Care and Use Committee (IACUC) of the First Affiliated Hospital of Nanchang University (No. CDYFY-IACUC-202504GR045), following ARRIVE guidelines, confirming that all experiments were conducted in accordance with relevant guidelines and regulations.
Culture of mouse ependymal cells
To obtain bilateral brain tissues from newborn mice aged 0 to 3 days, digest the tissues using trypsin and inoculate them into cell culture bottles pre-coated with Poly-L-Lysine (Solarbio, Beijing, China). Mouse ependymal cells (mEPCs) should be cultured in DMEM (Pricella, Wuhan, China) supplemented with 10% fetal bovine serum (FBS, Avantor, USA). Once the cells reach confluence, typically within 5 to 6 days, they should be subsequently cultured in DMEM without FBS. Under these conditions, the cells will develop motile cilia after 12 days.
RNA-Seq data analysis
No serum-induced mEPCs were generated. The experimental group was transfected with shRNA lentivirus targeting the Zmynd10 gene, while the control group was treated with a non-targeting lentivirus. The multiplicity of infection (MOI) was set to 40. After transfection, the complete medium containing 1 µg/mL puromycin was replaced for 72 h. Serum-free DMEM induction was conducted on day 9, resulting in approximately 70% of the cells forming multimotor cilia. Four biological replicates for both the control and experimental groups were collected, and total RNA was extracted using the Trizol method. The samples were then utilized for library construction. Differentially expressed genes (DEGs) were identified following normalization with the DESeq2 (v1.34.0). The reference genome version and annotation information are from Ensembl, version GCA_001632555.1. All P values mentioned in the article are adjusted P values (False Discovery Rate, FDR). The multiple testing correction method applied is the Benjamini-Hochberg (BH) procedure. A heatmap of the DEGs was generated using the ComplexHeatmap package. Additionally, volcano plots were created using the ggplot2 package to visualize the results of the analysis.
CUT&Tag data analysis
According to the above method for culturing ependymal cells, lentivirus overexpressing Zmynd10 with a Myc tag was transfected into the ependymal cells. After six days of serum-free culture, the cells were used for CUT&Tag sequencing. The CUT&Tag assays were conducted by Igenebook Biotechnology Co., Ltd., following previously described protocols21. Cell suspensions were harvested and incubated with concanavalin A-coated magnetic beads for 15 min at RT. bead-bound cells were resuspended and incubated incubated overnight at 4 °C the appropriate primary antibody (Myc-Tag, 1:50; AE070, Abclone) and IgG (1:50; CST). CUT&Tag from the CUT&Tag assay to construct sequencing libraries following the protocol provided with Hyperactive with the CUT&Tag Assay Kit for Illumina Pro (TD904, Vazyme Biotech Co.,Ltd.). Trimmomatic (version 0.36) was used to filter out low-quality reads. Clean reads were mapped to the reference genome (GRCm39) by Bwa (version 0.7.15). MACS2 software (version 2.1.1.20160309) was used to call peaks by default parameters (bandwidth, 300 bp; model fold, 5, 50; p value, 0.00001). If the midpoint of a peak is located closest to the TSS of one gene, the peak will be assigned to that gene. HOMER (version 3) was used to predict motif occurrence within peaks. ChIPseeker(version 1.30.3)was used to create a Venn pie chart illustrating the distribution of peaks across gene functional elements. Additionally, use gviz༈version 1.38.0༉to generate an IGV visualization for a single gene.
Antibodies
The primary antibodies utilized in this study included the following: rabbit anti-Zmynd10 (Proteintech, Wuhan, China; 1:1000 for Western blotting, 1:200 for immunofluorescence(IF)); mouse anti-E2f4 (Proteintech, Wuhan, China; 1:5000 for Western blotting); rabbit anti-Deup1 (Proteintech, Wuhan, China; 1:1000 for Western blotting, 1:100 for IF); mouse anti-Sas-6 (Santa Cruz Biotechnology, USA; 1:200 for IF); mouse anti-Acetyl-Tubulin (Proteintech, Wuhan, China; 1:200 for IF); and rabbit anti-β-Catenin (Proteintech, Wuhan, China; 1:250 for IF). rabbit anti-Myc-Tag (ABclonal, Wuhan, China; 1:50 for CUT&Tag) and rabbit anti-IgG (Cell Signaling Technology (CST), USA; 1:50 for CUT&Tag) were used. The secondary antibodies, both used at a dilution of 1:200 for IF, were Alexa Fluor 488 goat anti-mouse (ABclonal, Wuhan, China) and Alexa Fluor 647 goat anti-rabbit (ABclonal, Wuhan, China).
Quantitative Real-time polymerase chain Reaction(qRT-PCR) analysis
cDNA was synthesized using the Hifair® Ⅲ 1 st Strand cDNA Synthesis SuperMix for qRT-PCR (Yeasen, Shanghai, China). qRT-PCR was performed with the Hifair® AdvanceFast One-step RT-gDNA Digestion SuperMix for qRT-PCR (Yeasen, Shanghai, China) on a BIO-RAD CFX Connect Real-Time Quantitative PCR Instrument, utilizing technical triplicates. Gene expression fold changes were calculated from the Ct values using Microsoft Excel, with normalization against the internal control gene Gapdh.
Western blot analysis
Western blotting analysis was performed on the treated mEPCs, which were completely lysed using a strong RIPA lysis buffer containing protease inhibitors (Solarbio, Beijing, China). The protein concentration of each sample was determined using the BCA protein assay kit (Solarbio, Beijing, China). The protein samples were then loaded onto a 10% sodium dodecyl sulfate-polyacrylamide gel (SDS-PAGE) and concentrated at a constant voltage of 90 V, followed by separation at 120 V. Subsequently, the proteins were transferred to a polyvinylidene difluoride (PVDF) membrane (Millipore, USA) using a constant current of 400 mA. The membrane was blocked with 5% skim milk at 4 °C for 2 h, incubated overnight at 4 °C with primary antibodies, and then incubated for 2 h with an HRP-conjugated secondary antibody (Proteintech, Wuhan, China). The protein blot image was captured using the BIO-RAD multi-spectral fluorescence and chemiluminescence gel imaging system. Each experiment was conducted in triplicate.
Immunofluorescence (IF) procedure
In the immunofluorescence protocol, mEPCs grown on confocal dishes were rinsed three times with phosphate-buffered saline (PBS) and treated with PBS containing 0.5% Triton X-100 for 1 min. The cells were then fixed with 4% paraformaldehyde (PFA) for 15 min at room temperature in the confocal dishes, followed by three washes with ice-cold PBS and permeabilization with 0.5% Triton X-100 (in PBS) for 15 min. After that, the cells were washed three times for 5 min each in PBS and blocked with 10% bovine serum albumin (BSA) in PBS for 1 h at room temperature. Primary antibodies were added to the confocal dishes and incubated overnight at 4 °C. The next day, the cells were washed with PBS on a shaker three times for 5 min each at room temperature. Secondary antibodies were then applied, and the cells were incubated in the confocal dishes for 2 h at room temperature. Finally, the confocal dishes were washed three times (5 min each) with PBS at room temperature, and nuclear staining was carried out using DAPI for 10 min. A fluorescence quencher was then applied to the cells, which were subsequently imaged using a Leica Stellaris 5 laser scanning confocal microscope.
Dual luciferase reporter assay
Human embryonic kidney 293 T cell lines were purchased from IMMOCELL (IM-H222, Xiamen, Fujian, China). Human embryonic kidney 293 T cells were seeded in 12-well cell culture plates and cultured to 60%−70% confluence in a 37 °C incubator with 5% CO₂. The transfection complex was prepared in the following proportions using Lipofectamine 3000 transfection reagent (Invitrogen, USA): Firefly Luciferase Report Vector (0.1 µg), Renilla Luciferase Internal Reference Vector (0.005 µg), and Lipofectamine 3000 (1 µL). The total volume of the transfection system for each well was adjusted to 100 µL using serum-free Opti-MEM medium (Gibco, USA). The mixture was incubated for 15 min at room temperature before being added to the cell culture wells. After 24 h of plasmid incubation, the medium was discarded, and the cells were gently washed three times with pre-cooled PBS. Subsequently, 250 µL of 1× Passive Lysis Buffer (PLB, Dual-Luciferase® Reporter Assay System, Promega, USA) was added to each well, and the cells were lysed for 15 min on a horizontal shaker at 70 rpm. The lysate was collected, centrifuged at 12,000 × g for 5 min at 4 °C, and the supernatant was removed for immediate detection. A volume of 30 µL of cell lysate was transferred to an opaque 96-well plate, with three technical replicates per sample set. Detection was performed using a multifunctional microplate reader (Thermo Fisher, USA): (a) 30 µL of Luciferase Assay Reagent II (LAR II) was added to detect the firefly luciferase signal immediately; (b) 30 µL of Stop & Glo® Reagent was added to detect the Renilla luciferase signal. The relative fluorescence ratios of Firefly to Renilla for each sample were calculated and statistically analyzed using GraphPad Prism 9.0, with the Student’s t-test employed for intergroup comparisons.
Statistical analysis
Data processing and visualization of the datasets were carried out using R software version 4.1.3. Statistical analysis of the cellular experiment results was performed with GraphPad Prism 9.0. An independent t-test was applied, and the results are shown as mean ± standard deviation (SD). A p-value < 0.05 was deemed statistically significant. Each experiment was repeated three or more times.
Results
Effect of Zmynd10 knockdown on the gene expression profile of mEPCs
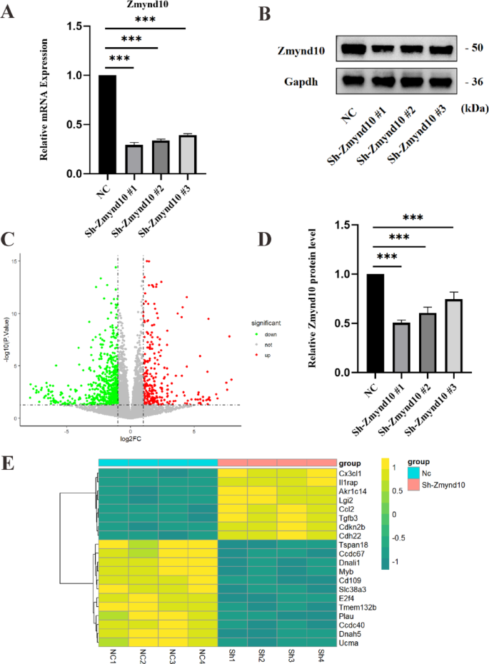
To specifically knock down the expression of Zmynd10 in mEPCs, three Sh-Zmynd10 lentiviral vectors were constructed for this study. qRT-PCR and Western blotting analysis confirmed that Sh-Zmynd10#1 significantly inhibited both Zmynd10 mRNA and protein expression (Fig. 1A, B, D) (P < 0.001), leading to its selection for subsequent experiments. Differential gene analysis was conducted using DESeq2, with a screening threshold of adjusted P.Value < 0.05 and |log2FC| > 1. A total of 870 DEGs were identified between the negative control (NC) and Sh-Zmynd10 groups, comprising 582 downregulated genes and 288 upregulated genes (see Fig. 1C for volcano plot). After sorting by adjusted P.Value, E2f4 and Ccdc67 (Deup1), which are closely associated with cilia formation, were identified among the top 20 significant differential genes (Fig. 1E).
Effect of Zmynd10 Knockdown on the Gene Expression Profile of mEPCs. (A) qRT-PCR analysis of Zmynd10 mRNA expression levels in mEPCs transfected with Sh-Zmynd10 compared to the negative control (NC). Gapdh was used as a normalization control. n = 3, ***p < 0.001. (B, D) Western blotting analysis of Zmynd10 protein levels in mEPCs transfected with Sh-Zmynd10 compared to NC. n = 3, ***p < 0.001. (C) A volcano plot illustrating differentially expressed genes, (E) accompanied by a heatmap of the top 20 most significantly differentially expressed genes.
Zmynd10 knockdown results in ciliary defects and Inhibition of downstream molecular expression
Immunofluorescence analysis of Acetyl-Tubulin showed that the number of cilia in the negative control group (NC) was 51 ± 1.6. In the Sh-Zmynd10 group, the number of cilia decreased significantly to 15.3 ± 1.7 (p < 0.001) (Fig. 2A). Additionally, qRT-PCR and Western blotting further confirmed that Zmynd10 knockdown led to a synchronous decline in E2f4 and Deup1 at both protein (Fig. 2B, C) and mRNA levels (Fig. 2D), suggesting that both may be regulated by Zmynd10.
The knockdown of Zmynd10 can influence cilia formation in mEPCs and regulate the expression of E2f4 and Deup1. (A) Knocking down Zmynd10 decreases the number of cilia in mEPCs. Scale bar = 10 μm. (B, C) Western blotting analysis was conducted to evaluate the changes in Zmynd10, E2f4, and Deup1 protein levels in mEPCs transfected with Sh-Zmynd10 (n = 3, ***p < 0.001). (D) qRT-PCR analysis of Zmynd10, E2f4, and Deup1 mRNA expression levels was performed in mEPCs transfected with Sh-Zmynd10 (n = 3, ***p < 0.001).
Effects of E2f4 knockdown on cilia formation and Deup1 expression
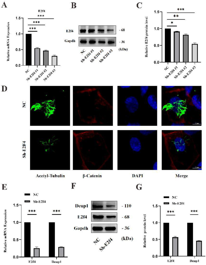
To specifically knock down the expression of E2f4 in mEPCs, three E2f4 lentiviral vectors were constructed through screening, with Sh-E2f4 #3 demonstrating an effective reduction in E2f4 expression (Fig. 3A, B, C). Notably, E2f4 knockdown significantly inhibited both the mRNA (Fig. 3E) (P < 0.001) and protein expression (Fig. 3F, G) of Deup1 (P < 0.001), suggesting that Deup1 is positioned downstream of E2f4. Immunofluorescence analysis showed that the number of cilia in the negative control group (NC) was 47.7 ± 1.2. In the Sh-E2f4 group, the number of cilia decreased significantly to 14.7 ± 2.1 (p < 0.001) (Fig. 3D).
The knockdown of E2f4 can influence cilia formation in mEPCs and regulate the expression of Deup1. (A) qRT-PCR analysis of E2f4 mRNA expression levels in mEPCs transfected with Sh-E2f4 compared to the negative control (NC). Gapdh was used as a normalization control. n = 3, ***p < 0.001. (B, C) Western blotting analysis of E2f4 protein levels in mEPCs transfected with Sh-E2f4 compared to NC. n = 3, ***p < 0.001. (D) Knocking down E2f4 decreases the number of cilia in mEPCs. Scale bar = 10 μm. (E) qRT-PCR analysis of E2f4 and Deup1 mRNA expression levels was performed in mEPCs transfected with Sh-E2f4 (n = 3, ***p < 0.001). (F, G) Western blotting analysis was conducted to evaluate the changes in E2f4 and Deup1 protein levels in mEPCs transfected with Sh-E2f4 (n = 3, ***p < 0.001).
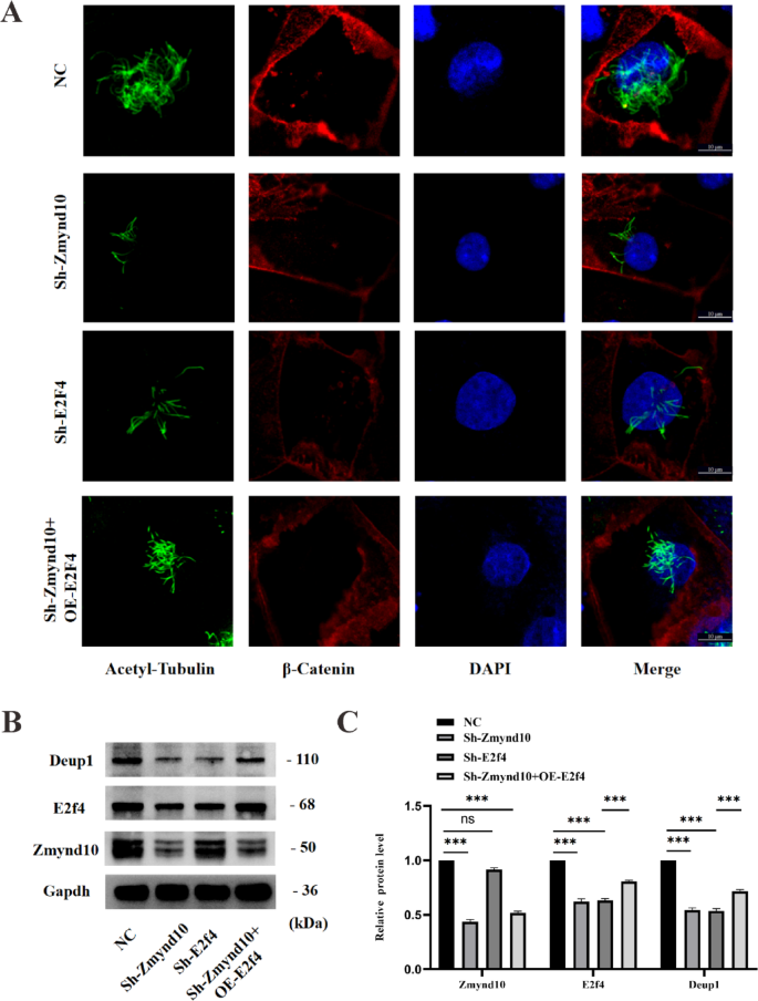
Rescue effect of E2f4 overexpression on the Zmynd10 knockdown phenotype
To verify the regulatory cascade between Zmynd10 and E2f4, we overexpressed E2f4 in the context of Sh-Zmynd10 knockdown (Sh-Zmynd10 + OE-E2f4). The results showed that E2f4 overexpression partially restored the mRNA(Fig. 4B, C)and protein (Fig. 5A) levels of Deup1. More importantly, E2f4 overexpression significantly rescued the reduction in cilia caused by Zmynd10 knockdown: the number of cilia in the Sh-Zmynd10 group was 12 ± 1.6, while the Sh-Zmynd10 + OE-E2f4 group recovered to 29.7 ± 2.1 (Fig. 4A).
Zmynd10 has the capacity to enhance the activity of the E2f4 promoter
Dual luciferase reporter assays were conducted by constructing a wild-type E2f4 promoter reporter plasmid (WT) and a Zmynd10 overexpression plasmid (OE-Zmynd10). The experimental results demonstrated that luciferase activity was significantly increased by approximately 20-fold (P < 0.001) (Fig. 5B) in the group transfected with the wild-type E2f4 promoter reporter plasmid compared to the promoter no-load control group (NC), indicating that the promoter possesses basal transcriptional activity. Further co-transfection experiments revealed that when the Zmynd10 overexpression plasmid (OE-ZMYND10) was co-transfected with the WT reporter plasmid, its luciferase activity increased by 3.3 times compared to the no-load control group (OE-NC) (P < 0.001) (Fig. 5B). These data confirm that Zmynd10 can specifically activate the transcriptional activity of the E2f4 promoter.
Zmynd10 regulates E2F4 transcription by directly binding to the E2F4 promoter
To determine whether Zmynd10 directly and specifically binds to the E2f4 promoter, we performed Cut&Tag sequencing on ventricular membrane cells overexpressing Zmynd10. Genome annotation analysis revealed that approximately 5.51% of Zmynd10 binding peaks localized to gene promoter regions (Fig. 6A). Visual inspection using IGV at the E2f4 locus (NC_000074.7) further identified a significant Zmynd10 binding peak within the E2f4 promoter region (Coordinates: NC_000074.7:106,022,170–106,022,762; Note: E2f4: promoter_1kb_2kb) (Fig. 6C). Based on the most significantly enriched motifs identified by Homer motif analysis (Fig. 6B), we scanned this binding regions (NC_000074.7:106022170–106022762) and identified two high-confidence potential binding sites: motif1 (CTCACTGCTCAC) and motif2 (TGCTGTCCATAG). To assess their functional relevance, we constructed E2f4 promoter mutant plasmids targeting motif1 (MUT1) and motif2 (MUT2) and conducted dual luciferase reporter assays. The results showed that mutation of motif1 (OE-Zmynd10 + MUT1) abolished Zmynd10-mediated activation of the E2f4 promoter compared to the wild-type promoter (Fig. 6D), whereas mutation of motif2 (OE-Zmynd10 + MUT2) had no significant effect. Collectively, these data indicate that Zmynd10 directly binds the E2f4 promoter region and that motif1 (CTCACTGCTCAC) plays a critical role in mediating Zmynd10-driven activation of E2f4 transcription.
Rescue Effect of E2f4 Overexpression on the Zmynd10 Knockdown Phenotype. (A) Knocking down Zmynd10 and overexpressing E2f4 partially restored cilia formation. Scale bar = 10 μm. (B, C) Western blotting analysis was performed to assess the changes in protein levels of Zmynd10, E2f4, and Deup1 during the rescue experiment. (n = 3, ***p < 0.001).
(A) qRT-PCR analysis of Zmynd10, E2f4 and Deup1 mRNA expression levels was performed during the rescue experiment. (n = 3, ***p < 0.001). (B) The wild-type E2f4 promoter exhibits activity, and following transfection with the Zmynd10 overexpression plasmid, the activity of the E2f4 promoter significantly increases. (n = 3, ***p < 0.001).
(A) Venn pie chart showing the distribution of annotated Zmynd10-binding peaks in the genome relative to nearby genomic features. (B) Motif sequences with the most significant differences identified in Homer motif analysis. (C) Chromatin binding peaks of Zmynd10 at the genomic regions of the E2f4 gene. CUT&Tag reads were visualized using the Integrative Genomics Viewer. The control is shown in sky blue, and Zmynd10 in dark blue. (D) Dual luciferase reporter gene assay verifying the direct activation effect of Zmynd10 on E2f4 promoter activity.
Discussion
As a dynein axonemal assembly factor (DNAAF), Zmynd10 forms a protein complex through interactions with Lrrc6, Fkbp8, and others. Its early assembly function, which involves participation in the outer dynein arms subunit in collaboration with Hsp90, has been clearly elucidated17,18,20,22. However, its additional roles in cilia growth and development remain largely unknown. This study reveals, for the first time, a novel mechanism of Zmynd10 at the transcriptional regulation level: by specifically knocking down the expression of Zmynd10 in mEPCs, transcriptomic analysis demonstrated significant downregulation of genes related to cilia development, with E2f4 and Deup1 identified as core differential genes. Further experiments confirmed that Zmynd10 activates the E2f4 promoter, thereby enhancing the expression of E2f4 mRNA and protein. This discovery broadens the understanding of the function of Zmynd10, suggesting that it may play a dual role in structural assembly and gene regulation. It is important to note that the transcriptional regulatory function of Zmynd10 is not entirely unrecognized. Previous studies have demonstrated that ZMYND10, functioning as a tumor suppressor, can inhibit the development of breast cancer by enhancing the expression of miR-145-5p mRNA23. Furthermore, when the expression of zmynd10 was knocked down in human tracheal epithelial cells, the mRNA levels of the dynamic arm subunit genes DNAH5 and DNAL1 were also significantly reduced20. These findings suggest its potential role in transcriptional regulation. This study further confirmed through fluorescence staining that Zmynd10 knockdown resulted in a significant reduction in the number of cilia in mEPCs, which is highly consistent with the flagellar deletion phenotype observed in the Paramecium model due to Zmynd10 defects19. This provides new evidence for the cross-species conservation of Zmynd10 in regulating cilia development.
The occurrence of MCCs is dependent on the deuterosome-dependent (DD) pathway of centriole amplification, in which Deup1 serves as a core cradle protein. By recruiting Cep152 and Plk4, Cep152 forms a complex with Deup1, thereby stabilizing Deup1 proteins while simultaneously recruiting Plk4 and Sas-6 to promote centriole amplification, ultimately leading to the formation of a ciliary matrix24,25,26,27,28. This study found that Zmynd10 knockdown resulted in a significant decrease in both Deup1 mRNA and protein levels by inhibiting E2f4 expression, which hindered centriole amplification. This finding is consistent with the phenotype observed in E2f4−/− mice, which exhibit a deletion of the ciliary matrix in airway epithelial cells29. Notably, E2f4 is evolutionarily conserved in its regulation of Deup1; in Xenopus embryonic epidermal cells, the Multicilin protein and the EDM complex, formed by E2f4/Dp1, can directly bind to the Deup1 promoter and activate its transcription30,31. This study further confirmed through experimental responses that overexpression of E2f4 can rescue the reduction of cilia caused by Zmynd10 knockdown, establishing that Deup1 is a downstream effector molecule of E2f4. Thus, a regulatory axis comprising Zmynd10, E2f4, and Deup1 is constructed. This pathway may coordinate centriole amplification through two mechanisms: (1) Zmynd10 directly activates E2f4 transcription; and (2) E2f4 and Multicilin jointly enhance Deup1 expression. However, the specific interaction modes of these two factors in mouse models require further analysis.
MCCs differentiation is initiated by the inhibition of Notch signaling, followed by the phased activation of downstream pathways mediated by Gemc1 and Mcidas4,5,8. Among these, Multicilin, encoded by Mcidas, lacks a DNA-binding domain and relies on E2f factors to drive the expression of genes related to centriole amplification9,32. Interestingly, the functions of E2f family members vary significantly across different species: in zebrafish, tubular MCC was dependent on E2f5, while basal MCC require a synergistic effect between E2f4 and E2f5; in contrast, E2F4 predominates in mouse models33. This study identified only E2f4 in the screening of downstream target genes of Zmynd10, further supporting the central role of E2f4 in mouse centriole amplification. Subsequently, CUT&Tag sequencing analysis revealed a significant binding peak of Zmynd10 in the E2F4 promoter region. By scanning and matching this region with the characteristic motif sequence of Zmynd10, two highly credible potential binding sites were identified. To verify their function, we constructed a mutant plasmid of the E2F4 promoter and assessed it using a dual-luciferase reporter gene assay. The results demonstrated that Zmynd10 directly binds to the E2F4 promoter at the specific sequence significantly enhancing its transcriptional activity.
Finally, this study reveals for the first time that Zmynd10 drives the centriole DD pathway through the transcriptional regulation of the E2f4-Deup1 axis, providing a new molecular mechanism to explain polyciliopathy. However, several questions still need to be explored: (1) the synergistic effects of Zmynd10 with other known DNAAF such as Lrrc6, in transcriptional regulation; (2) the clinical association of defects in this pathway with cilia-related diseases, such as PCD. The answers to these questions will deepen our understanding of the ciliogenesis regulatory network and provide a theoretical basis for the development of therapeutic targets for related diseases.
Data availability
All data generated or analysed during this study are included in this published article and its supplementary information files. The raw sequence data reported in this paper have been deposited in the Genome Sequence Archive (Genomics, Proteomics & Bioinformatics, 2021) at the National Genomics Data Center (Nucleic Acids Res 2024), China National Center for Bioinformation/Beijing Institute of Genomics, Chinese Academy of Sciences (RNA seq: CRA028395,CUT&Tag: CRA028396). These data are publicly accessible at https://ngdc.cncb.ac.cn/gsa.
References
Bustamante-Marin, X. M. & Ostrowski, L. E. Cilia and mucociliary clearance. Cold Spring Harb Perspect. Biol. 9 (4), a028241. https://doi.org/10.1101/cshperspect.a028241 (2017).
Whitsett, J. A. Airway epithelial differentiation and mucociliary clearance. Ann. Am. Thorac. Soc. 15 (Supplement_3), S143–S148. https://doi.org/10.1513/AnnalsATS.201802-128AW (2018).
Ji, W. et al. Ependymal cilia: physiology and role in hydrocephalus. Front. Mol. Neurosci. 15, 927479. https://doi.org/10.3389/fnmol.2022.927479 (2022).
Kriegstein, A. & Alvarez-Buylla, A. The glial nature of embryonic and adult neural stem cells. Annu. Rev. Neurosci. 32 (1), 149–184. https://doi.org/10.1146/annurev.neuro.051508.135600 (2009).
Liu, Y., Pathak, N., Kramer-Zucker, A. & Drummond, I. A. Notch signaling controls the differentiation of transporting epithelia and multiciliated cells in the zebrafish pronephros. Development 134 (6), 1111–1122. https://doi.org/10.1242/dev.02806 (2007).
Marcet, B., Chevalier, B., Coraux, C., Kodjabachian, L. & Barbry, P. MicroRNA-based Silencing of Delta/Notch signaling promotes multiple cilia formation. Cell. Cycle. 10 (17), 2858–2864. https://doi.org/10.4161/cc.10.17.17011 (2011).
Marcet, B. et al. Control of vertebrate multiciliogenesis by miR-449 through direct repression of the Delta/Notch pathway. Nat. Cell. Biol. 13 (6), 693–699. https://doi.org/10.1038/ncb2241 (2011).
Tsao, P. N. et al. Notch signaling controls the balance of ciliated and secretory cell fates in developing airways. Development 136 (13), 2297–2307. https://doi.org/10.1242/dev.034884 (2009).
Kyrousi, C., Lygerou, Z. & Taraviras, S. How a radial glial cell decides to become a multiciliated ependymal cell. Glia 65 (7), 1032–1042. https://doi.org/10.1002/glia.23118 (2017).
Lewis, M. & Stracker, T. H. Transcriptional regulation of multiciliated cell differentiation. Semin Cell. Dev. Biol. 110, 51–60. https://doi.org/10.1016/j.semcdb.2020.04.007 (2021).
Kyrousi, C., Lalioti, M. E., Skavatsou, E., Lygerou, Z. & Taraviras, S. Mcidas and GemC1/Lynkeas specify embryonic radial glial cells. Neurogenesis 3 (1), e1172747. https://doi.org/10.1080/23262133.2016.1172747 (2016).
Kyrousi, C. et al. Mcidas and GemC1/Lynkeas are key regulators for the generation of multiciliated ependymal cells in the adult neurogenic niche. Development. Published online January 1, 2015: dev.126342. https://doi.org/10.1242/dev.126342
Legendre, M., Zaragosi, L. E. & Mitchison, H. M. Motile cilia and airway disease. Semin Cell. Dev. Biol. 110, 19–33. https://doi.org/10.1016/j.semcdb.2020.11.007 (2021).
Wallmeier, J. et al. Motile ciliopathies. Nat. Rev. Dis. Primer. 6 (1), 77. https://doi.org/10.1038/s41572-020-0209-6 (2020).
Kurkowiak, M. et al. (ed Swaroop, A.) ZMYND10 - Mutation analysis in Slavic patients with primary ciliary dyskinesia. PLOS ONE 11 1 e0148067 https://doi.org/10.1371/journal.pone.0148067 (2016).
Kobayashi, D. et al. Loss of zinc finger MYND-type containing 10 (zmynd10) affects cilia integrity and axonemal localization of dynein arms, resulting in ciliary dysmotility, polycystic kidney and scoliosis in Medaka (Oryzias latipes). Dev. Biol. 430 (1), 69–79. https://doi.org/10.1016/j.ydbio.2017.08.016 (2017).
Cho, K. J. et al. ZMYND10 stabilizes intermediate chain proteins in the cytoplasmic pre-assembly of dynein arms. Dutcher SK, ed. PLOS Genet. 14(3): e1007316 (2018). https://doi.org/10.1371/journal.pgen.1007316
Moore, D. J. et al. Mutations in ZMYND10, a gene essential for proper axonemal assembly of inner and outer dynein arms in humans and Flies, cause primary ciliary dyskinesia. Am. J. Hum. Genet. 93 (2), 346–356. https://doi.org/10.1016/j.ajhg.2013.07.009 (2013).
Shi, L., Shen, X., Chi, Y. & Shen, Y. Primary ciliary dyskinesia relative protein ZMYND10 is involved in regulating ciliary function and intraflagellar transport in paramecium tetraurelia. Eur. J. Protistol. 77, 125756. https://doi.org/10.1016/j.ejop.2020.125756 (2021).
Zariwala, M. A. et al. ZMYND10 is mutated in primary ciliary dyskinesia and interacts with LRRC6. Am. J. Hum. Genet. 93 (2), 336–345. https://doi.org/10.1016/j.ajhg.2013.06.007 (2013).
Kaya-Okur, H. S. et al. CUT&Tag for efficient epigenomic profiling of small samples and single cells. Nat. Commun. 10 (1), 1930. https://doi.org/10.1038/s41467-019-09982-5 (2019).
Mali, G. R. et al. ZMYND10 functions in a chaperone relay during axonemal dynein assembly. eLife 7, e34389. https://doi.org/10.7554/eLife.34389 (2018).
Wang, Y. et al. ZMYND10, an epigenetically regulated tumor suppressor, exerts tumor-suppressive functions via miR145-5p/NEDD9 axis in breast cancer. Clin. Epigenetics. 11 (1), 184. https://doi.org/10.1186/s13148-019-0785-z (2019).
Anderson, R. G. W. & Brenner, R. M. The formation of basal bodies (centrioles) in the rhesus monkey oviduct. J. Cell. Biol. 50(1), 10–34. https://doi.org/10.1083/jcb.50.1.10 (1971).
Lemullois, M., Boisvieux-Ulrich, E., Laine, M., Chailley, B. & Sandoz, D. Development and functions of the cytoskeleton during ciliogenesis in metazoa. Biol. Cell. 63 (2), 195–208. https://doi.org/10.1016/0248-4900(88)90058-5 (1988).
Hatch, E. M., Kulukian, A., Holland, A. J., Cleveland, D. W. & Stearns, T. Cep152 interacts with Plk4 and is required for centriole duplication. J. Cell. Biol. 191 (4), 721–729. https://doi.org/10.1083/jcb.201006049 (2010).
Dzhindzhev, N. S. et al. Asterless is a scaffold for the onset of centriole assembly. Nature 467 (7316), 714–718. https://doi.org/10.1038/nature09445 (2010).
Sir, J. H. et al. A primary microcephaly protein complex forms a ring around parental centrioles. Nat. Genet. 43 (11), 1147–1153. https://doi.org/10.1038/ng.971 (2011).
Danielian, P. S. et al. E2f4 is required for normal development of the airway epithelium. Dev. Biol. 305 (2), 564–576. https://doi.org/10.1016/j.ydbio.2007.02.037 (2007).
Ma, L., Quigley, I., Omran, H. & Kintner, C. Multicilin drives centriole biogenesis via E2f proteins. Genes Dev. 28 (13), 1461–1471. https://doi.org/10.1101/gad.243832.114 (2014).
Zhao, H. et al. The Cep63 paralogue Deup1 enables massive de Novo centriole biogenesis for vertebrate multiciliogenesis. Nat. Cell. Biol. 15 (12), 1434–1444. https://doi.org/10.1038/ncb2880 (2013).
Lu, H. et al. Mcidas mutant mice reveal a two-step process for the specification and differentiation of multiciliated cells in mammals. Development 146 (6), dev172643. https://doi.org/10.1242/dev.172643 (2019).
Chong, Y. L., Zhang, Y., Zhou, F. & Roy, S. Distinct requirements of E2f4 versus E2f5 activity for multiciliated cell development in the zebrafish embryo. Dev. Biol. 443 (2), 165–172. https://doi.org/10.1016/j.ydbio.2018.09.013 (2018).
Funding
This work has been funded by the National Key R&D Program of China (No. 2023YFC2507700), the National Natural Science Foundation of China (No. 82360419), the Double-Thousand Plan Program of Jiangxi Province (No. 8210298001), and the Clinical Cultivation Project of The First Affiliated Hospital of Nanchang University (No. YFYLCYJPY202202).
Author information
Authors and Affiliations
Contributions
Zhiming Liu contributed to the literature review, data analysis, and drafted the manuscript. Zhiming Liu、Qin Wu and Zhenhai Zhou performed the majority of the experiments. Wen Tan and Junlong Zhong contributed to project design and manuscript writing. Shuai Fan checked the figures and spelling. Kai Cao and Lu Huang designed, supervised, and revised the manuscript. All authors read and approved the final manuscript.
Corresponding authors
Ethics declarations
Competing interests
The authors declare no competing interests.
Additional information
Publisher’s note
Springer Nature remains neutral with regard to jurisdictional claims in published maps and institutional affiliations.
Supplementary Information
Below is the link to the electronic supplementary material.
Rights and permissions
Open Access This article is licensed under a Creative Commons Attribution-NonCommercial-NoDerivatives 4.0 International License, which permits any non-commercial use, sharing, distribution and reproduction in any medium or format, as long as you give appropriate credit to the original author(s) and the source, provide a link to the Creative Commons licence, and indicate if you modified the licensed material. You do not have permission under this licence to share adapted material derived from this article or parts of it. The images or other third party material in this article are included in the article’s Creative Commons licence, unless indicated otherwise in a credit line to the material. If material is not included in the article’s Creative Commons licence and your intended use is not permitted by statutory regulation or exceeds the permitted use, you will need to obtain permission directly from the copyright holder. To view a copy of this licence, visit http://creativecommons.org/licenses/by-nc-nd/4.0/.
About this article
Cite this article
Liu, Z., Wu, Q., Zhou, Z. et al. Zmynd10 drives centriole biogenesis and multiciliogenesis through the transcriptional regulation of E2f4. Sci Rep 15, 44097 (2025). https://doi.org/10.1038/s41598-025-27956-0
Received:
Accepted:
Published:
Version of record:
DOI: https://doi.org/10.1038/s41598-025-27956-0








