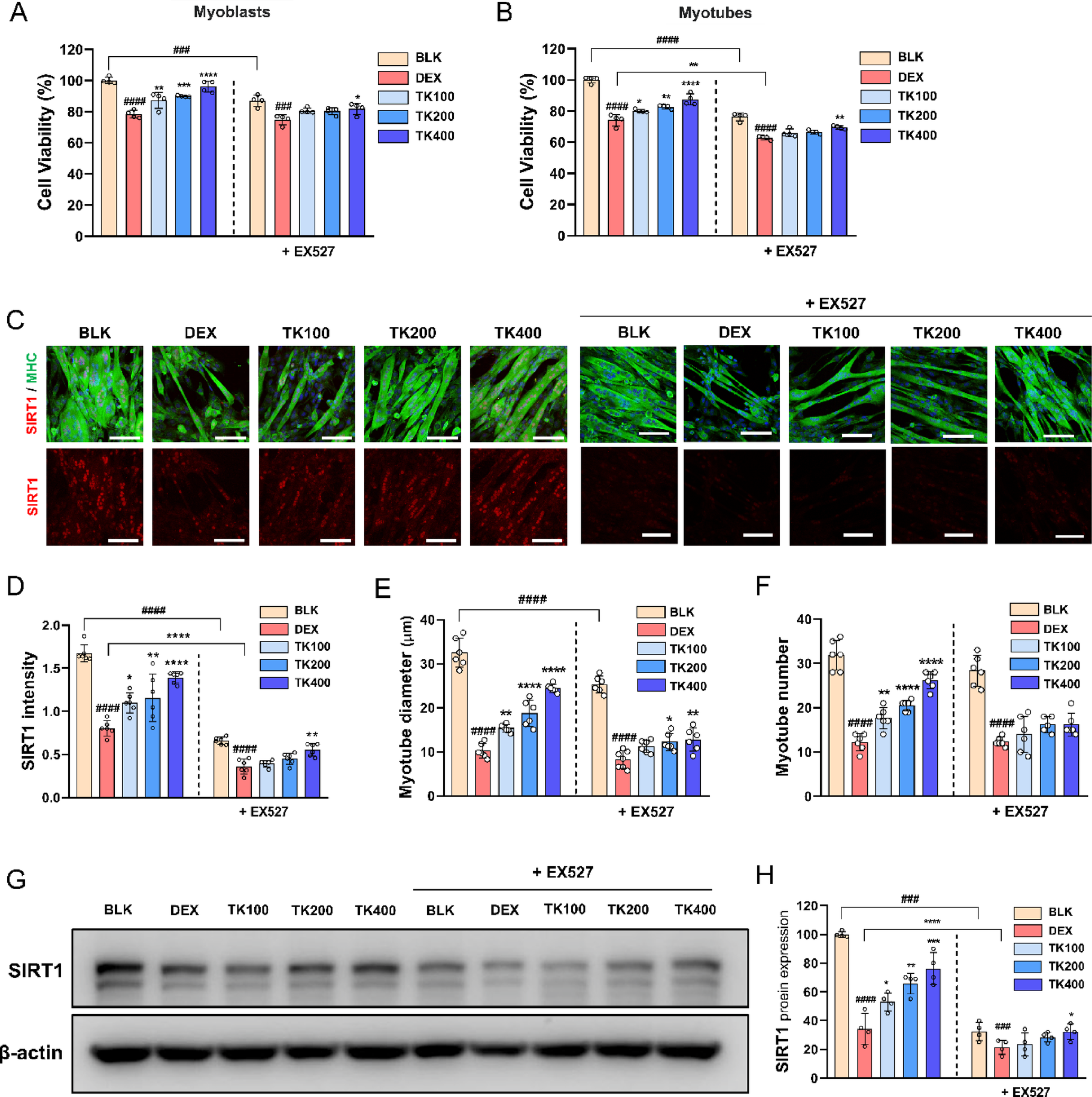
Fig. 3

SIRT1–dependent protective effects of TK in DEX-induced C2C12 myotubes. (A) C2C12 myoblast viability assay in the presence and absence of EX527. (B) C2C12 myotube viability assay in the presence and absence of EX527. (C) Representative confocal images showing co-expression of SIRT1 (red) and MHC (green) in C2C12 myotubes across five treatment groups, comparing conditions with and without EX527. (D) Quantitative analysis of SIRT1 fluorescence intensity in C2C12 myotubes across five treatment groups, under conditions with and without EX527. (E) Quantification of average myotube diameter (µm) across the same five groups, comparing the effects of TK with or without EX527 co-treatment. (F) Quantification of average myotube number per field across treatment groups under both EX527–treated and untreated conditions. (G, H) Representative western blot images (G) and quantification (H) of SIRT1 protein levels in each treatment group, with or without EX527 co-treatment. The data are expressed as the mean ± SD. White scale bar: 100 μm. Statistical significance was assessed using one-way ANOVA with Tukey’s post hoc analysis as follows: ### p < 0.001 and #### p < 0.0001 vs. the BLK group; * p < 0.05, ** p < 0.01, *** p < 0.001, and **** p < 0.0001 vs. the DEX group.