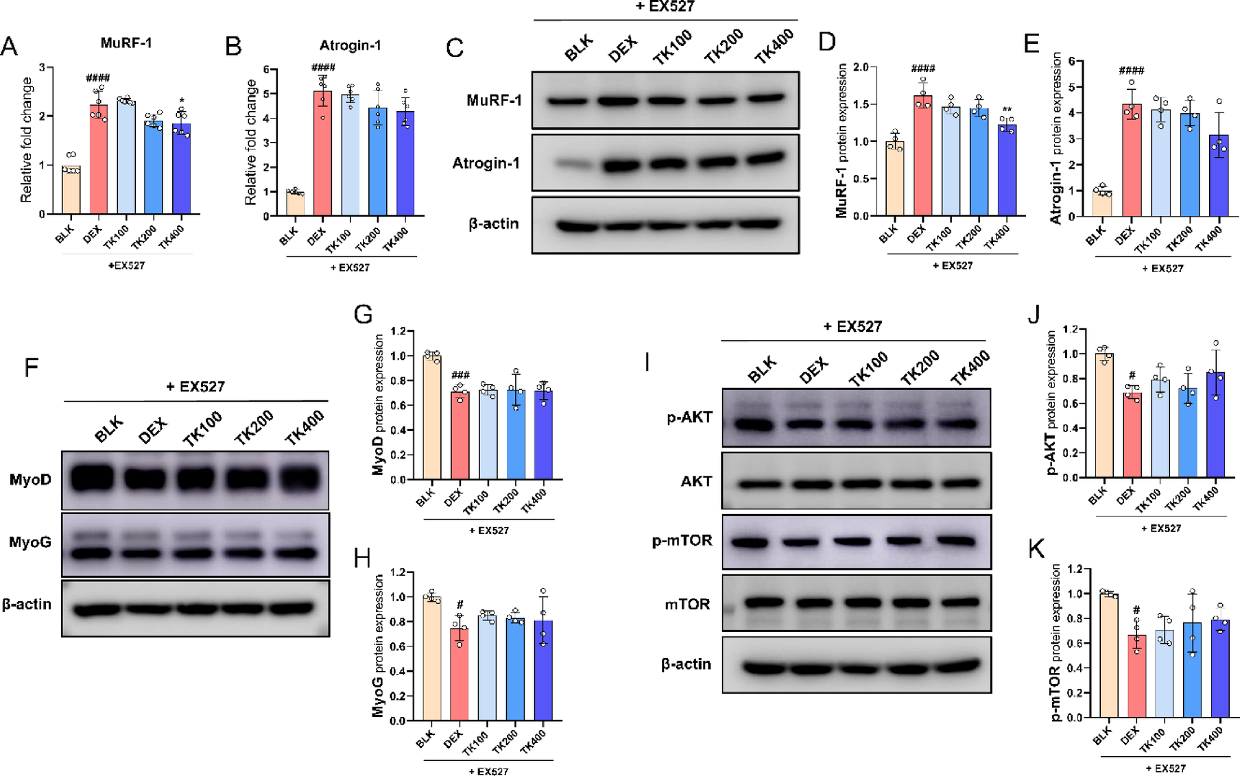
Fig. 4

EX527 treatment attenuates the anti-atrophic and myogenic effects of TK. (A, B) Relative mRNA expression levels of MuRF-1 (A) and Atrogin-1 (B) in C2C12 myotubes treated with DEX (100 µM), TK (100, 200, or 400 µg/mL) with EX527 (100 µM) for 24 h. (C–E) Representative western blot images and quantification of muscle atrophy-related markers MuRF-1 and Atrogin-1 protein levels in the same treatment groups. (F–H) Representative western blot images and quantification of myogenic differentiation markers MyoD and MyoG in C2C12 myotubes under the same treatment conditions. (I–K) Representative western blot images and quantification of anabolic signaling markers phospho-AKT and phospho-mTOR. The data are expressed as the mean ± SD. Statistical significance was assessed using one-way ANOVA with Tukey’s post hoc analysis as follows: # p < 0.05, ### p < 0.001, and #### p < 0.0001 vs. the BLK group; * p < 0.05 and ** p < 0.01 vs. the DEX group.