Fig. 1
From: EXOSC3 knockdown induces G1/S phase arrest to suppress hepatocellular carcinoma cell proliferation

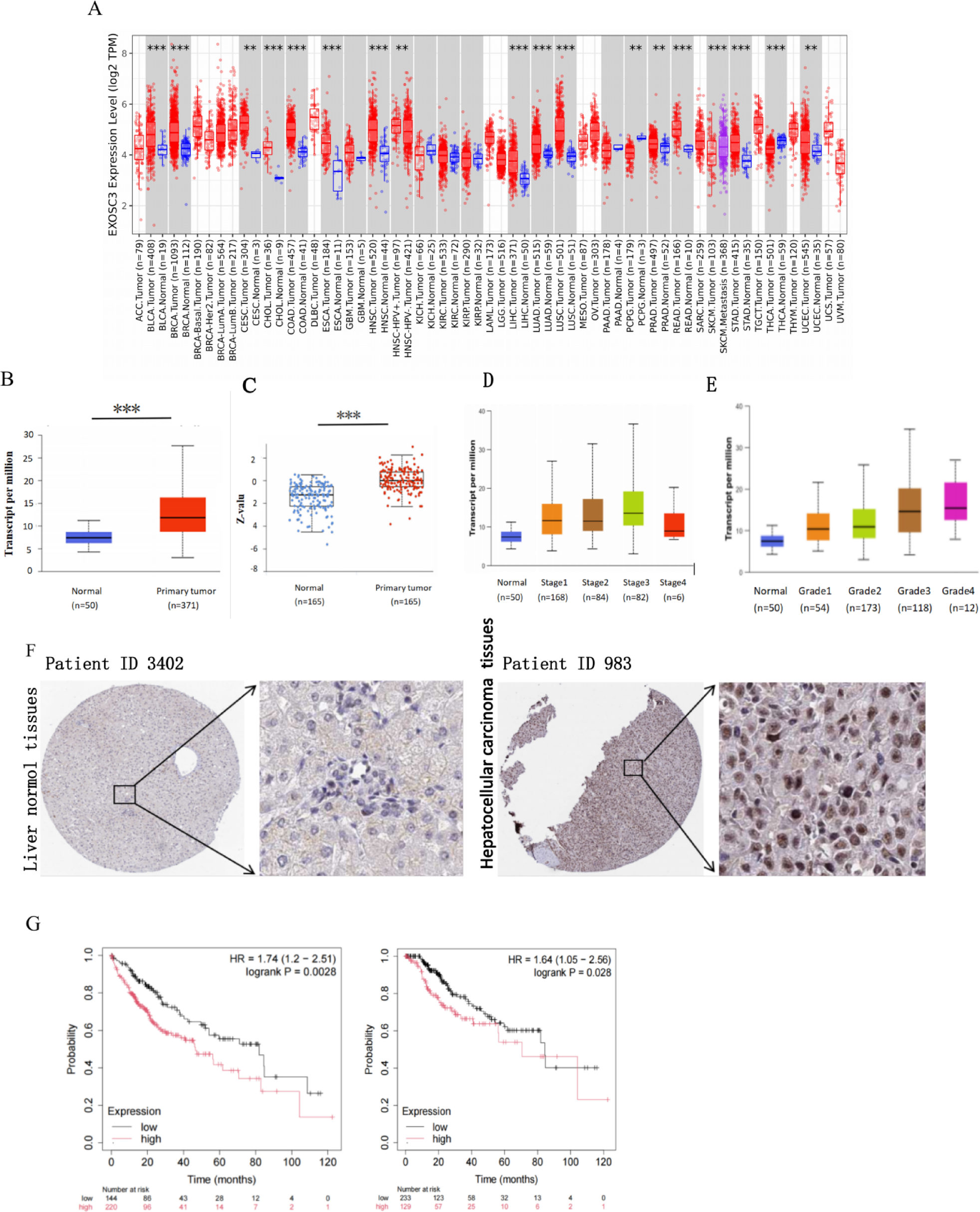
EXOSC3 Expression in HCC and Its Association with Patient Survival. (A) EXOSC3 expression across various tumor tissues versus normal tissues, analyzed using TCGA database. (B-C) Bioinformatics analysis via the UALCAN portal (http://www.example.com) revealed differential EXOSC3 expression at mRNA (B) and protein (C) levels between normal and primary HCC tissues. (D, E) Correlation of EXOSC3 expression with tumor metastasis stage (D) and malignancy grade (E) in HCC, as assessed using UALCAN. (F) Immunohistochemical techniques and the Human Protein Atlas (HPA) database were utilized to evaluate the local expression pattern of EXOSC3 in HCC tissue samples. (G) Comparison of overall survival and recurrence-free survival between HCC patients with high versus low EXOSC3 expression, using the online Kaplan–Meier plotter database. Statistical Significance levels: *p < 0.05, **p < 0.01, ***p < 0.001, NS: no significant difference (p > 0.05).