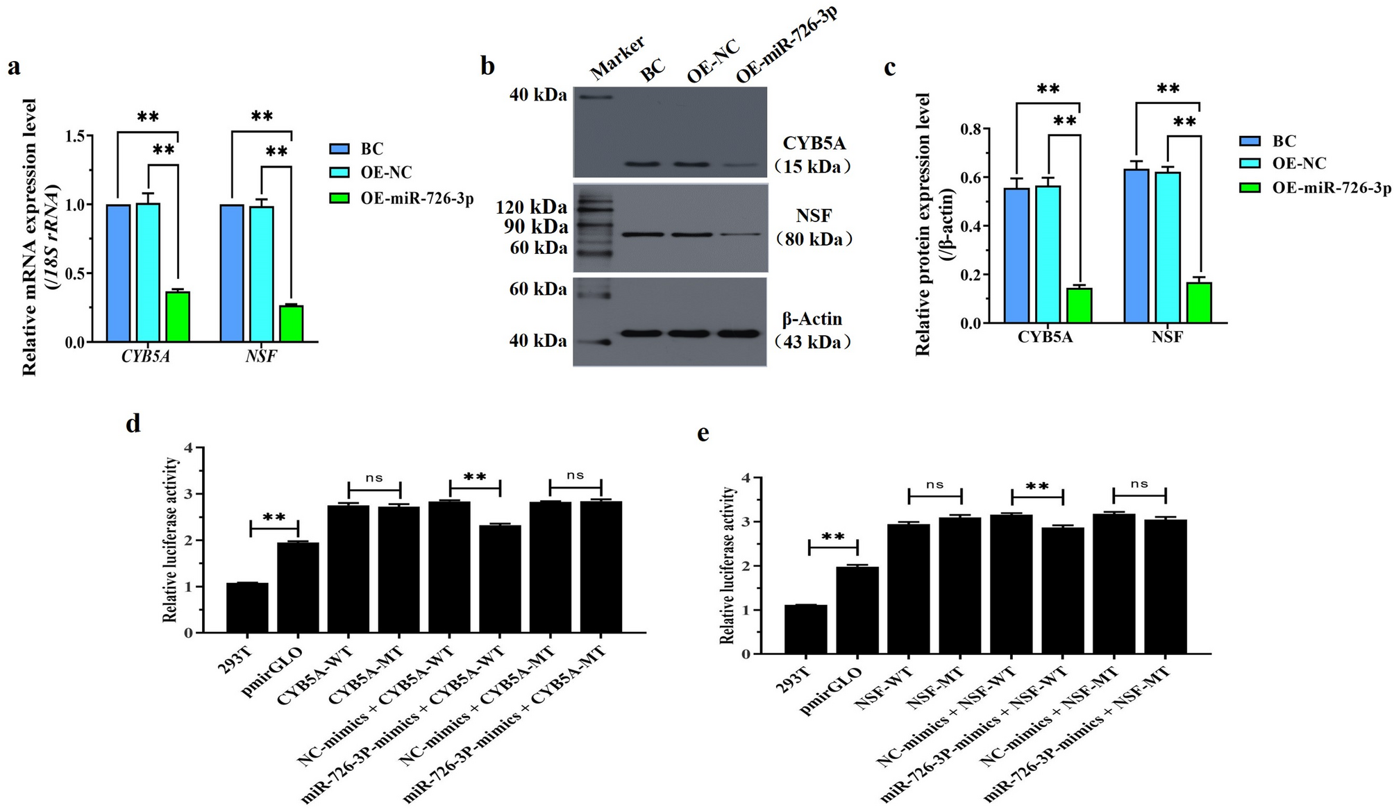
Fig. 4

miR-726- 3p target gene validation. OE-miR-726-3p (overexpression of miR-726-3p), GCs being transfected with overexpression miR-726-3p; BC (blank control), no overexpression miR-726-3p as a vehicle (blank control); OE-NC, scrambled overexpression miR-726-3p (negative control). (a) The CYB5A and NSF mRNA expression in the GCs was analyzed using RT-qPCR. (b, c) Expression of CYB5A and NSF proteins in the GCs with or without interference using the overexpression of miR-726-3p was analyzed by western blotting; β-actin was used as a loading control. (d) Dual luciferase validation of miR-726-3p and CYB5A targeting relationship. (e) Dual luciferase validation of miR-726-3p and NSF targeting relationship.