Fig. 3
From: Uptake mechanisms and functions of isolated mitochondria in mesenchymal stromal cells

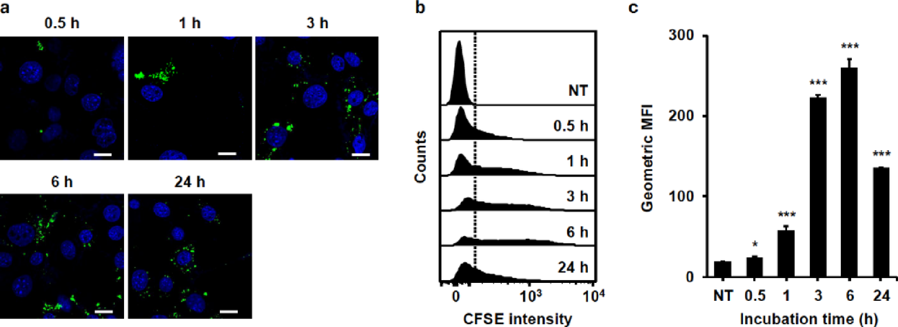
Uptake of the isolated mitochondria by mesenchymal stromal cells. (a) Confocal fluorescence images of C3H10T1/2 cells treated with CFSE-labeled mitochondria for 0.5, 1, 3, 6, and 24 h. Nuclei were stained with 4′,6-diamidino-2-phenylindole dihydrochloride (DAPI; blue). Mitochondria internalized or adsorbed onto the cell surface are shown in green. Scale bar, 20 µm. (b) CFSE fluorescence intensity in C3H10T1/2 cells treated with labeled mitochondria was analyzed via flow cytometry. NT, non-treated control. (c) Mitochondrial uptake was quantified using the geometric mean fluorescence intensity (MFI). Data are represented as the mean ± SD (n = 3). *p < 0.05, **p < 0.01, and ***p < 0.001 (Dunnett’s test vs. NT).