Fig. 5
From: Effects of acute biperiden treatment following traumatic brain injury in male rats

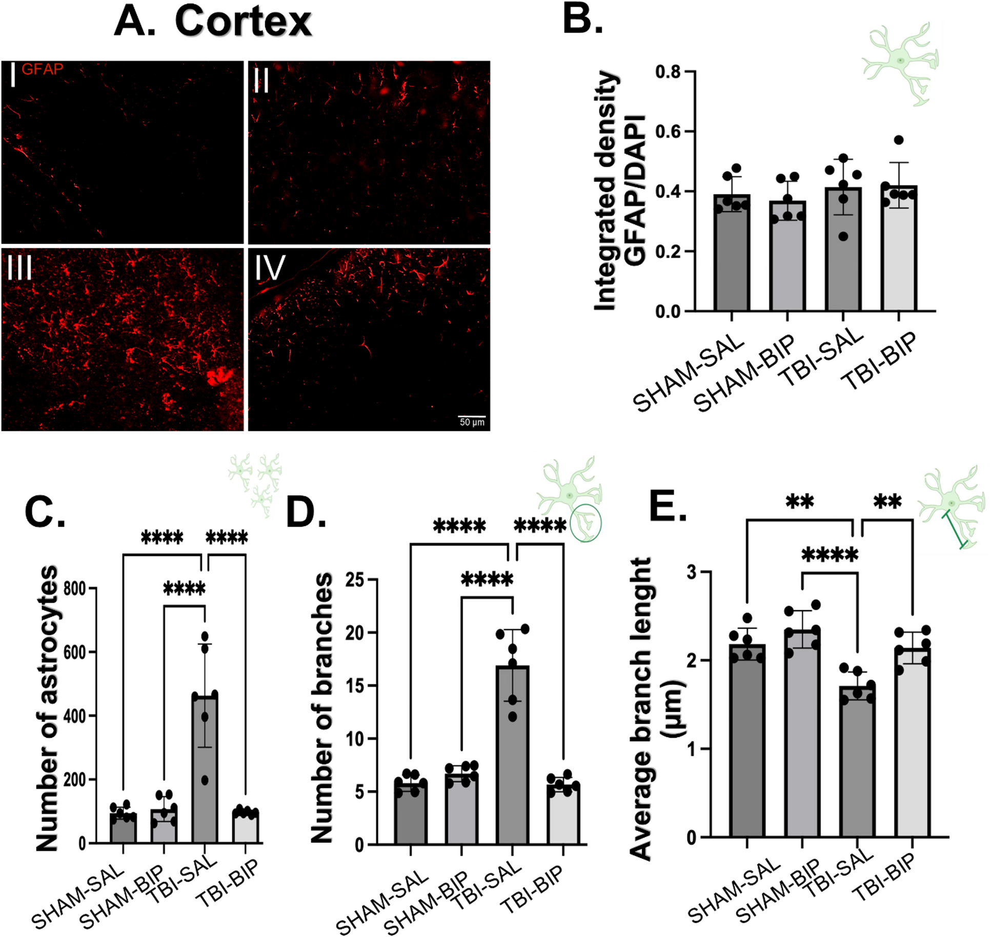
GFAP positive cells in the cortex. (A) Images representative of GFAP in the cortex for each group: I-SHAM-SAL, II-SHAM-BIP, III-TBI-SAL, IV-TBI-BIP. (B) Graphic representation of the integrated density of GFAP corrected with DAPI for each group. (C) Number of astrocytes for each group. (D) Number of branches for each group. (E) Average branch length measured in µm for each group. Statistical significance: * p < 0.05; **, p < 0.01; ***, p < 0.001; ****, p < 0.001. (n = 5–7 per group. Only samples meeting predefined histological quality criteria were included in the analysis). Data are shown as the mean ± standard deviation of the mean.