Fig. 8
From: Effects of acute biperiden treatment following traumatic brain injury in male rats

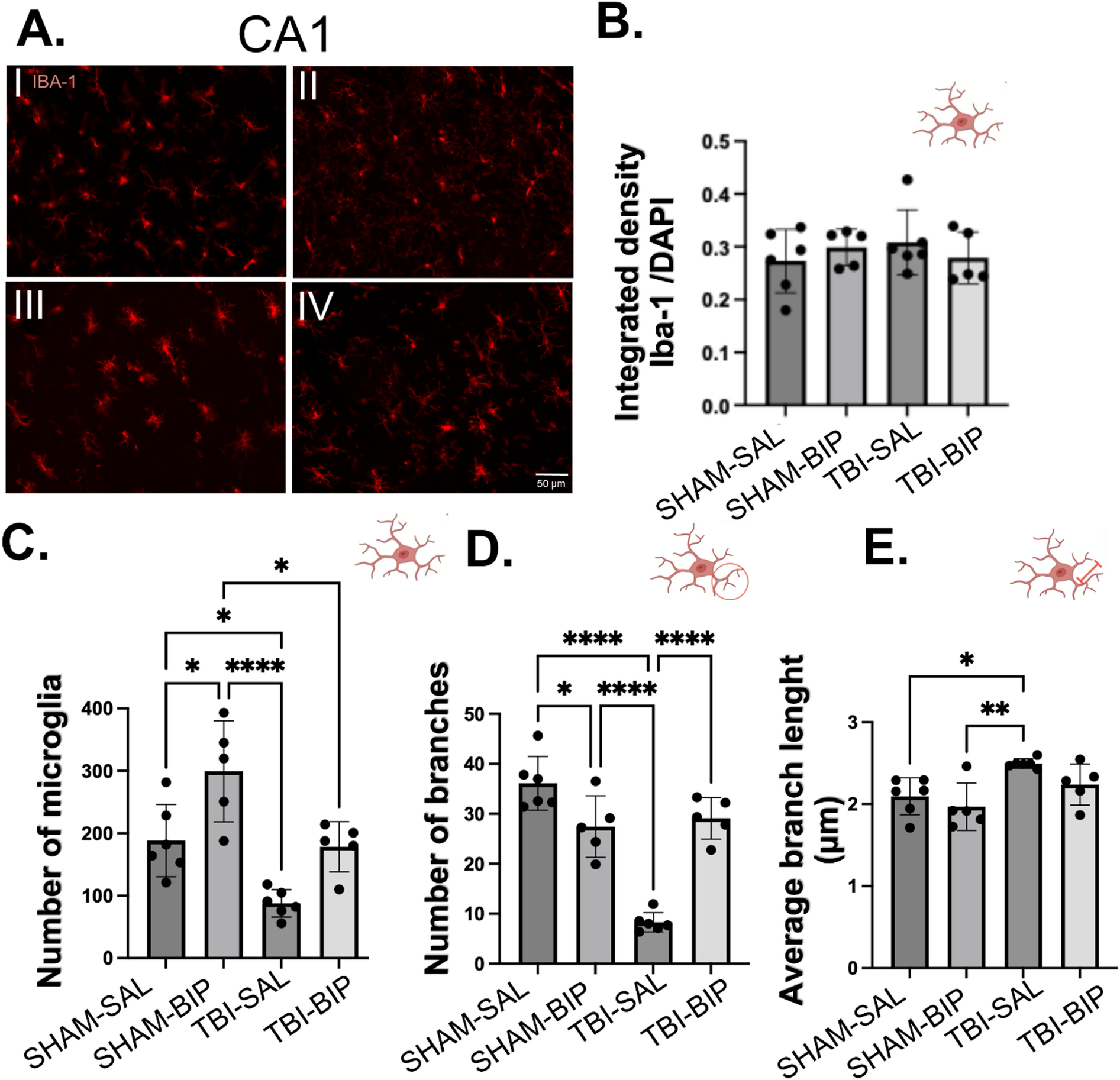
Iba-1 positive cells in CA1. (A) Images representative of Iba-1 in CA1 for each group I-SHAM-SAL, II-SHAM-BIP, III- TBI-SAL, IV- TBI-BIP. (B) Graphic representation of the integrated density of Iba-1 corrected with DAPI for each group. (C) Number of microglia for each group. (D) Number of branches for each group. (E) Average branch length measured in µm for each group. Statistical significance: * p < 0.05; **, p < 0.01; ***, p < 0.001; ****, p < 0.001. (n = 5–7 per group. Only samples meeting predefined histological quality criteria were included in the analysis). Data are shown as the mean ± standard deviation of the mean.