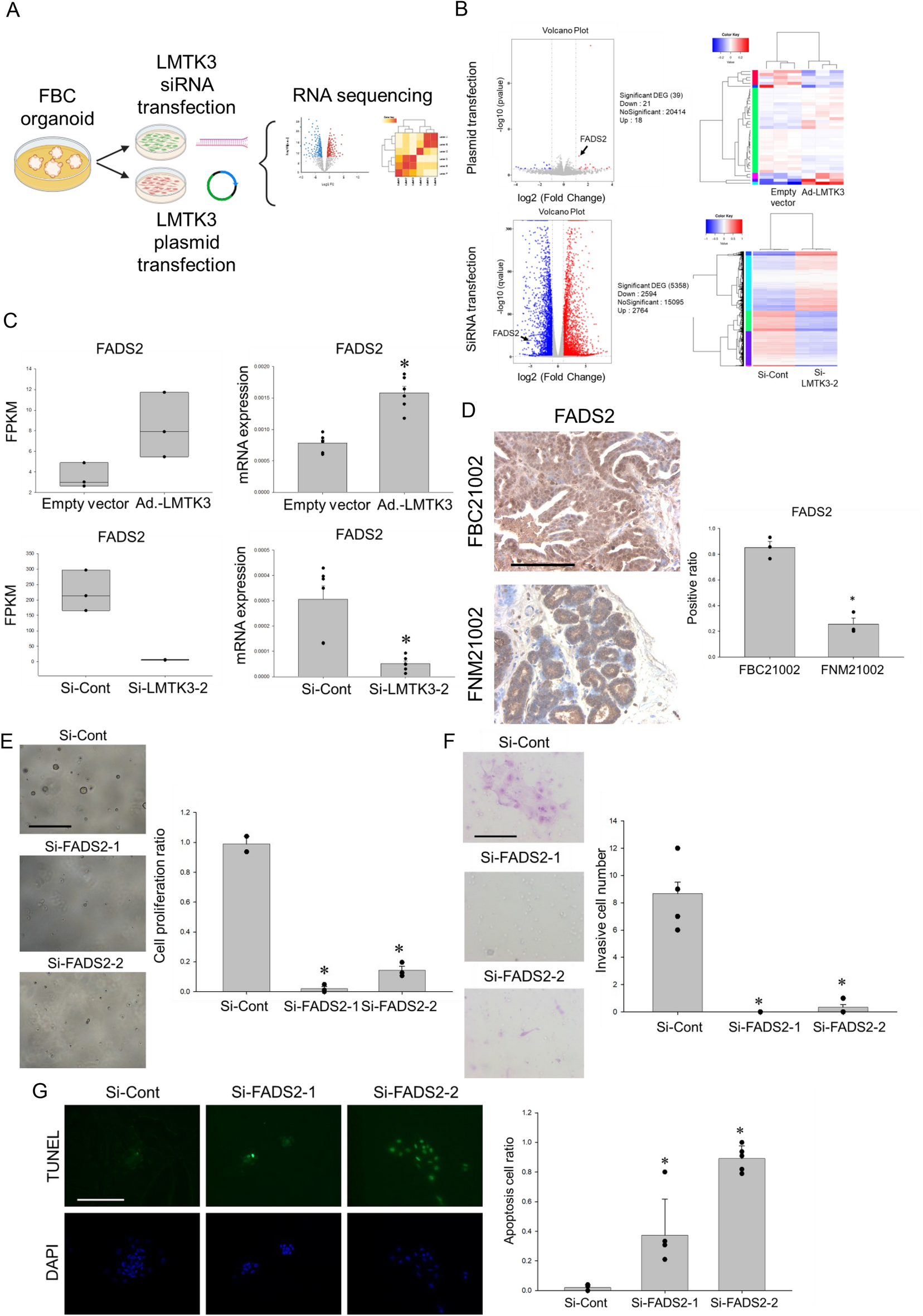
Fig. 8

Role of LMTK3/FADS2 signal pathway in FBC organoids. Exploring downstream signals of LMTK3 by RNA sequencing analysis. The schematic experimental design was created by Biorender and shown (A). The comparison of gene expression profile using LMTK3 knockdown or overexpression in FBC organoids through RNA sequencing with volcano plot and a heat map is shown (n = 3) (B). Effects of LMTK3 gene knockdown or overexpression on FADS2 expression in FBC organoids evaluated by FPKM and quantified PCR are presented (C). FADS2 was changed along with LMTK3 expression. Results were expressed as mean ± S.E.M. (n = 3–6). *P < 0.05 vs. Empty vector (upper panel). *P < 0.05 vs. Si-Cont (lower panel). Using IHC, FADS2 expression is shown higher in FBC than in FNM tissues. The results were expressed as mean ± S.E.M. (n = 3). *P < 0.05, two-tailed Student’s t-test. Scale bar: 100 μm (D). Effect of FADS2 gene knockdown on cell proliferation of FBC organoids was evaluated using cell proliferation assay—scale bar: 250 μm. Results were expressed as mean ± S.E.M., n = 3. *P < 0.05 vs. Si-Cont (E). Furthermore, the effects of FADS2 gene knockdown on cell invasion of FBC organoids. It was observed by cell invasion assay—scale bar: 100 μm. Results were expressed as mean ± S.E.M. n = 6. *P < 0.05 vs. Si-Cont (F). Effect of FADS2 gene knockdown on apoptosis induction in FBC organoids was evaluated by TUNEL staining. Results were expressed as mean ± S.E.M. n = 5. *P < 0.05 vs. Si-Cont. Scale bar: 100 μm (G).