Abstract
Cancer research in veterinary medicine is still under development compared to human medicine. Feline breast cancer (FBC) is highly malignant, intractable, and has the potential to become a valuable model for human metastatic BC (HBC). We developed primary FBC organoids and analyzed their morphology, gene expression patterns, and response to anti-cancer drugs. FBC organoids recapitulated the structure and behavior of tumor cells, exhibiting diverse hormone receptor expressions and tumorigenic potential. Moreover, varying sensitivities to chemotherapies and targeted drugs were evident across FBC organoid lines. Furthermore, LMTK3 was significantly upregulated in FBC organoids compared to feline normal mammary organoids (FNM). Further, LMTK3/FADS2 pathway was revealed to be implicated in progression by influencing cell proliferation, invasion, and apoptosis of FBC organoids. Treatment with C28 (an LMTK3 inhibitor) also prevented cell viability of human BC organoids. The survival time of human BC patients with high co-expression of LMTK3 and FADS2 was shorter than that with low co-expression. These findings highlight the importance of LMTK3/FADS2 pathway in BC progression and indicate that FBC organoids might help to do comparative research and identify conserved mechanisms between HBC and FBC.
Similar content being viewed by others
Introduction
Human breast cancer (HBC) is one of the most common spontaneously occurring tumors in women, and the number of new cases of breast cancer in women in 2020 will exceed approximately two million1. It is a disease that is continuously attracting a lot of attention due to its high morbidity and mortality rate2,3. Although the survival rates of patients with localized BC have markedly improved owing to early diagnosis, advanced surgical techniques, and the use of targeted therapies, the incidence rate continues to increase globally4. BC is histologically classified into in situ and invasive carcinomas, both of which can be further subclassified into ductal and lobular carcinomas5. Advancements in basic and comparative BC research have led to the development of innovative preclinical comparative animal models that provide deeper insight into the complexity of BC pathophysiology6,7. Ideally, these models should emulate human BC in terms of spontaneous onset, tumor etiology, biological behavior, pathology, and response to treatment8.
Feline breast cancer (FBC) is the third most common type of feline neoplasm. It constitutes approximately 17% of feline tumors, with an estimated annual incidence of between 13 and 25 cases per 100,000 cats9,10. According to World Health Organization criteria, FBC is mainly represented by in situ or invasive carcinomas, which are at most solid, tubulopapillary, and cribriform types11. Similar to HBC, FBC is one of the most common causes of cancer-related mortalities in female cats, with more than 80% being malignant and clinically very aggressive12, showing clinicopathological, epidemiological, and histological characteristics, and molecular classifications like those found in HBC12,13,14. Changes in gene and protein expression have also been reported in both HBC and FBC15. This makes FBC a valuable model, especially for human metastatic BC in terms of comparative oncological perspective16,17,18.
Organoids are 3D tiny cellular structures with self-renewal, organization, and differentiation abilities, and can recapitulate organ cellular structure, genetics, and physiology10,19,20,21,22,23,24,25. Organoids from mammary gland tissue have been reported in many species, including humans26,27,28, mice29, rats30, and horses31. In prior studies, primary cell lines32,33 and xenograft models9 have been published. However, patient-derived FBC organoids have not yet been reported.
The present study aimed to create a new culture model of FBC in terms of comparative oncology for HBC. We successfully established, characterized, and genetically analyzed FBC organoids as a new model for HBC, and examined their sensitivity to several chemotherapies and targeted drugs. Furthermore, we identified and validated the roles of LMTK3 and FADS2 in the pathological mechanisms and malignant progression of FBC and HBC.
Materials and methods
Anti-cancer drugs, antibodies, and primers
The information on anti-cancer drugs and antibodies are listed in (Table. 1). Polymerase chain reaction (PCR) primers were purchased from FASMAC Co., Ltd. (Kanagawa, Japan; Table 2).
Organoid culture and passaging
Normal and BC organoids were prepared from cats with BC whose mammary tissues were isolated during surgical treatment. All samples were collected from animal clinics in Japan (sample information is listed in Table 3) and transferred rapidly to our laboratory in a preservation buffer (Table 4) according to the Institutional Animal Care and Use Committee of Tokyo University of Agriculture and Technology approval (Approval number: 0020007). Tissue processing to generate organoids and passaging was performed as previously described34,35. Extracted tissue was washed 3 times with 3 ml Phosphate-buffered saline (PBS) and minced finely with scalpels and scissors on ice. Minced tissues were then enzymatically digested in 15 ml tubes containing 0.125 mg/ml of both collagenase type II and dispase II solution (Liberase TH, Sigma Aldrich, America) diluted by Advances DMEM (Thermo Fisher Scientific, Tokyo, Japan) for 30 min (with pipetting every 15 min) at 37 °C using a thermostatic shaking water bath. The tubes were centrifuged at 200 g/5 min, supernatants were discarded, and pellets were trypsinized for 5–10 min/37 °C using TrypLE solution (Thermo Fisher Scientific). The obtained cell suspensions were passed through 100 µm nylon cell strainers (Falcon, Cary, NC, USA) to remove non-digested tissues and fibers, neutralized with fetal bovine serum (FBS), and centrifuged at 600 g/3 min. The supernatants were discarded, and cell pellets were washed 3 times with 8 ml PBS. Appropriately sized cell pellets were separated, mixed with Matrigel (BD Bioscience, America), and dropped into 24-well plates (40 µl/well). The plates were incubated at 37 °C for 30 min in a CO2 incubator. After Matrigel polymerization, 500 µl of culture medium was added to each well. The organoids were maintained at 37 °C in a 5% CO2 incubator, and the culture medium was renewed every other day. FBC organoids were passaged every 1–2 weeks at a ratio of 1:3–4. For passaging FBC organoids, 5 mM EDTA (Thermo Fisher Scientific)/PBS was added to each well, plates were kept on ice for 90 min, and gel domes were gently disrupted at 30 min. Organoid suspensions were collected, transferred to 15 ml tubes, and centrifuged at 600 g/3 min. The supernatants were aspirated and discarded, and the organoid pellets were washed with cold PBS and dissociated into single cells using prewarmed (37 °C) TrypLE solution for 5 min, mixed with Matrigel, and seeded as described above. Organoids from passages 3–8 were used in each experiment. FBC organoid culture medium is composed mainly of advanced DMEM and 50% L-WNR conditioned medium and supplied with EGF, FGF7, FGF10, and TGF-α as growth factors. Details of medium composition are shown in (Table 4). All animal experiments were performed in accordance with relevant guidelines and regulations.
H&E staining
FBC organoids and their tumor tissues were histopathologically analyzed by H&E staining as previously described36. After organoids or tissues were fixed with 4% paraformaldehyde (PFA) (FUJIFILM Wako Pure Chemical Corporation) for 24 h at room temperature (RT), they were embedded in paraffin and sliced into 4-µm-thick sections using a sliding microtome (REM700; Co., Ltd. Yamato Koki Industry, Japan). After deparaffinization, the slides were stained with Mayer’s hematoxylin solution (FUJIFILM Wako Pure Chemical Corporation) and eosin solution (Muto Pure Chemicals Co., LTD., Tokyo, Japan), following standard procedures. Images were captured using an optical microscope (BX-43; Olympus, Tokyo, Japan) and analyzed blindly by three veterinary pathologists.
Immunohistochemical staining
After deparaffinization, the organoids, tissues, and xenograft-derived slides were subjected to antigen retrieval in 10 mM citrate buffer at 121 °C for 5 min. To quench endogenous peroxidase, slides were immersed in 3% hydrogen peroxide (Fujifilm Wako Pure Chemical Corporation) diluted in dH2O for 30 min. After blocking, they were incubated with primary antibody diluted with PBS and kept at 4 ℃ overnight. They were then reacted with Envision + Dual Link System HRP for 30 min, and the targeted antigen was detected using 3,3'-diaminobenzidine (Nacalai Tesque, INC., Kyoto, Japan) followed by counterstaining with hematoxylin for microscopic examination. Images were obtained using a light microscope (BX-43; Olympus). Nuclei stained with hematoxylin were used to count the total cell number. and the marker expression was observed as positively expressed cells. The whole cell count was performed through Adobe Photoshop, and a positive rate was calculated using these counts. LMTK3 localization in FBC cells has not been reported before. Therefore, we considered the past evaluation of LMTK3 in human breast cancer37 or ovarian cancer38. After staining, representative 5 areas of stained tissue were observed, and the percentage of positive cells expressing the target marker among epithelial cells was calculated for a “positive ratio”.
Transmission electron microscope (TEM)
TEM was performed as previously described20,39. Briefly, FBC organoids were transferred into a 15 mL Falcon tube and fixed with 2.5% glutaraldehyde (adjusted 20% glutaraldehyde (NACALAI TESQUE, INC., Kyoto, Japan) by 0.1 M PBS) at 4 ℃ overnight. The FBC organoids were then washed with 0.1 M cacodylate (pH 7.4) and incubated for 2 h at 4 °C in 0.1 M sodium cacodylate (pH 7.4) solution containing 2% osmium tetroxide and 1.5% potassium ferrocyanide. Thereafter, FBC organoids were washed with PBS, dehydrated in graded ethanol solutions, and embedded in Epon. Ultrathin Sects. (70–110 nm) were obtained using an ultramicrotome (Leica UC7, Wetzlar, Germany) with diamond blades and loaded onto 50-mesh copper grids coated with a form bar and carbon film. The sections were post-stained with uranyl acetate and lead citrate for 15 min at RT. TEM images were obtained at the Applied Medical Research Laboratory (Osaka, Japan).
Immunofluorescence staining
Immunofluorescence staining was performed as previously described22,34. Tumor tissues or organoids were immersed in 30% sucrose (FUJIFILM Wako Pure Chemical Corporation) for 2 h at RT and then transferred to 4% PFA at 4 ℃ overnight. They were embedded in OCT compound (Co., Ltd., Sakura Finetek Japan, Tokyo, Japan) and frozen at −80 °C. The frozen blocks were sliced into 8 µm sections using Cryostats (Leica, Wetzlar, Germany). Frozen sections were washed three times in PBS and blocked with 1.5% normal goat serum (Abcam) for 30 min. Slides were then incubated with primary antibodies at 4 °C overnight. Subsequently, they were treated with secondary antibodies (1:500) and DAPI solution (1:1000) for 1 h at RT and observed using a confocal laser microscope (Carl Zeiss LSM 710 NLO 2 Photon). Two types of primary and secondary antibodies were used for multiple staining experiments. After the initial secondary antibody reaction, the slides were blocked with 1.5% normal goat serum and then incubated with the other primary and secondary antibodies. Six fields of view were taken, and the ratio of positive cells for each marker relative to the total number of DAPI-positive cells in each field was calculated, and the average of the ratios in the six fields was calculated.
Anti-cancer drug sensitivity test
The sensitivity of FBC organoids to anti-cancer drugs was analyzed as previously described40,41. Briefly, 2 × 103 FBC organoid cells were prepared, mixed with 10 µL Matrigel, and seeded in 96-well plates. The cells were then treated with different anti-cancer drugs, namely, doxorubicin (1–100 nM), carboplatin (1–100 µg/mL), palbociclib (0.01–10 µM), olaparib (0.1–100 µM), everolimus (0.001–1 µM), afatinib (0.001–1 µM), lapatinib (0.01–10 µM) or gefitinib (0.03–1 µM) for 72 h. The concentrations were determined based on clinical doses and pharmacokinetic studies42,43,44,45,46,47,48. Three days after drug treatment, a 10 μL PrestoBlueTM cell viability reagent (Thermo Fisher Scientific) was added to each well and incubated for 4 h in a CO2 incubator. Cell viability was evaluated by measuring fluorescence intensity using a microplate reader (TECAN, Männedorf, Switzerland). The data were plotted using SigmaPlot (Systat Software, Inc.). The half-maximal inhibitory concentration (IC50) was measured for each drug, and the sensitivity was visualized as a heatmap.
RNA sequencing (RNA-Seq) analysis
Total RNA was extracted using the FavorPrep Tissue Total RNA Purification Mini Kit (Favorgen Biotech Corp., Pingtung, Taiwan). rRNA was isolated using the RiboMinus TM Eukaryote System v2 (Thermo Fisher Scientific), and sequencing libraries were prepared using the NEB Next Ultra RNA Library Prep Kit for Illumina (New England Biolabs Japan Inc., Tokyo, Japan). Libraries were quantified using a Qubit DNA Assay (Thermo Fisher Scientific), and their fragment size distribution was estimated using Fragment Analyzer Systems (Agilent). The libraries were pooled and loaded onto a next-generation sequencing platform (NovaSeq 6000; Illumina). Sequencing was carried out according to the manufacturer’s instructions with a 150 bp paired-end (PE) configuration, yielding approximately 60 GB per pool. The reads were mapped to the reference genome (Fca126_mat1.0, https://www.ncbi.nlm.nih.gov/datasets/genome/GCF_018350175.1/) using the STAR software (version 2.5.1 b)49. The non-stranded fragment counts were obtained using RSEM (version 1.3.3)50. Subsequently, genes with low counts were removed, and the data were normalized using the trimmed mean of M-values method51 using the TCC package52,53 in R software (version 3.6.1; R Foundation for Statistical Computing, Vienna, Austria). The edgeR (version 3.28.1)54,55 package was used to identify the differentially expressed genes (DEGs) based on a false discovery rate q-value threshold < 0.05. Gene set enrichment analysis (GSEA) was performed with the Java command-line program GSEA (version 4.1.0) and Molecular Signatures Database v7.4, as previously described40,56. All genes were introduced into GSEA except those with very low counts, which are typically removed during initial pre-processing steps. Ensemble Gene IDs were mapped to human gene symbols using BioMart. In this study, the tTest metric was used to determine significantly enriched pathways. The analysis involved 1000 gene set permutations with gene sets limited to 20–2000. Gene sets with an FDR < 0.2 were considered significantly enriched (Supplementary file).
Cell proliferation assay
After trypsinization and straining, FBC organoid cells were mixed with Matrigel, and seeded in 96-well plates (2000 cells/10 µl gel/100 µl medium/well), and the number of living cells on days 1, 4, and 7 was estimated and analyzed by measuring the fluorescence intensity of the PrestoBlueTM cell viability reagent using a microplate reader as described before10,57.
Cell invasion assay
Membranes were coated with 2% Matrigel, and FBC organoid cells were seeded at a density of 3 × 104 cells in the upper chamber with or without the drug. To induce cell migration, 600 μL of 2.5D organoid medium10,57 was added to the lower chamber. All media was removed after 24 h, and the membranes to which the cells migrated or invaded were fixed with methanol for 15 min and stained with Giemsa solution (FUJIFILM Wako Pure Chemical Corporation). Six fields of view were taken. The number of invaded cells in each field was counted, and the average number of invaded cells in the six fields was calculated.
TUNEL staining
Apoptosis analysis was performed using the DeadEnd Fluorometric terminal deoxynucleotidyl transferase dUTP nick-end labeling (TUNEL) system (Promega Co., Madison, USA), as previously described35,36. Briefly, FBC organoid cells were seeded on a coverslip (2.0 × 104 cells/well) in a 6-well plate. The cells were cultured for 24 h and then treated with drugs or a vehicle for 72 h. Subsequently, the cells were fixed with 4% PFA at 4 °C for 25 min. After washing with PBS for 5 min, 100 µL equilibration buffer was added to the coverslip for 10 min., followed by the addition of 50 µL rTdT incubation buffer in the dark at 37 °C for 1 h. After washing with PBS, cells were reacted with 1 µg/mL Hoechst and washed with deionized water (20 × SSC diluted by DW). Finally, the slides were analyzed under a light microscope (BX-43; Olympus).
Quantitative real-time PCR
Quantitative real-time PCR was performed as previously described40,58. Total RNA was extracted from untreated or drug-treated cells for 72 h, and cDNA was synthesized using the ReverTra Ace qPCR RT kit (TOYOBO, Osaka, Japan) as per the manufacturer’s instructions. Primer oligos DNA were purified by FASMAC Co., Ltd., and are shown in (Table 2). Quantitative real-time PCR was performed using a QuantiTect SYBR I Kit (QIAGEN, Hilden, Germany) and StepOnePlus real-time PCR System (Applied Biosystems, Carlsbad, CA, USA).
Mouse xenograft assay
All animal experiments were conducted with permission from the Animal Ethics Committee of the Tokyo University of Agriculture and Technology (Approval number: R04-120). Organoid xenograft experiments were performed as previously described10,57. Briefly, after tumor cells were seeded in 24-well plates with Matrigel and passaged to new wells after 1–2 weeks of culture, they were used for xenografting. 1 × 106 FBC organoid cells (passage 2–3) were mixed with a cold injection medium (organoid medium containing 50% Matrigel, 10 μM Y-27632, and 10 μM CHIR99021) on ice. The cells were subcutaneously implanted into the posterior back area of SCID mice (5-week-old, female, 25 g of average weight; SANKYO Laboratory, Tokyo, Japan) under isoflurane (Zoetis Japan, Tokyo, Japan) anesthesia. Six weeks later, the mice were euthanized under isoflurane anesthesia, and the tumor tissues were isolated for histopathological analysis and compared with the original tumor tissues. Xenograft tissue had not metastasized to another region. Tumor size exceeding 1000 mm3 was the criterion for euthanasia, but none of the mice were euthanized. The studies were done in agreement with ARRIVE (Animal Research: Reporting of In Vivo Experiments) guidelines.
C28 administration to mice
To investigate the in vivo anti-tumor effect of C28 against FBC organoid-derived xenograft, 1.0 × 106 FBC organoid cells were subcutaneously injected into the femoral part of 5-week-old female SCID mice (n = 5, female, 25 g of average weight) under isoflurane anesthesia. After four weeks, the mice were randomly divided into two groups, and C28 or vehicle administration was initiated. C28 was dissolved in PEG400 and 5% glucose aqueous solution (Otsuka Pharmaceutical, Tokyo, Japan) and administered at 10 mg/kg BW. The control group administered a solution of PEG400 and 5% glucose in a ratio of 1:1 as a vehicle. C28 or vehicle were administered intraperitoneally for 21 days (5 days per week). After administration, tumor tissues were isolated. The tumor dimensions were measured 5 days a week using a caliper, and tumor volumes were determined using the ellipsoid method of volume (V) = 1/2 (L × W2), where L is the longest dimension (length) and W is the width (shortest dimension). Tumor size exceeding 1000 mm3 was the criterion for euthanasia, but none of the mice were euthanized.
LMTK3 or FADS2 siRNA transfection
Cells from FBC organoids were seeded at a density of 1.0 × 105 cells in a 6-well plate and cultured for 24 h. Subsequently, they were transfected with siRNA against LMTK3, FADS2, or negative control siRNA (Table 5) using Lipofectamine RNAiMAX (Invitrogen) dissolved in Optimem (Invitrogen) at a final concentration of 40 nM. After 72 h, the cells were collected, and cell proliferation, cell invasion, quantitative PCR, and TUNEL staining were conducted.
LMTK3 plasmid transfection
Feline LMTK3 gene was subcloned into the pUC-GW-Kan vector (AZENTA LIFE Sciences). FBC organoid cells were seeded at 1.0 × 105 cells in a 6-well plate and cultured for 24 h. Subsequently, they were transfected with the LMTK3-pUC-GW-Kan vector or empty vector using Lipofectamine 3000 (Invitrogen) dissolved in Opti-MEM at a final concentration of 40 nM. After 72 h, the cells were collected, and cell proliferation, cell invasion, and TUNEL staining assay were conducted.
Human BC organoid culture
Human BC tissue samples were obtained from patients who underwent surgery at the Department of Gastroenterological, Breast, and Endocrine Surgery at Yamaguchi University Graduate School of Medicine (Yamaguchi, Japan). All patients were diagnosed with BC (Table 6). Ten tumor tissue samples were used to produce organoids, and three organoids were successfully generated. Human BC organoids were prepared in the same manner as FBC organoids. The study protocol was approved by the Institutional Review Board (IRB) of the Yamaguchi University Hospital for Human Use. Written informed consent was obtained from all patients before surgery (IRB-approved numbers are H2022-08 4).
Kaplan–Meier plotter
The relationship between LMTK3 and FADS2 expression and BC patient prognosis was analyzed using the Kaplan–Meier plotter (https://kmplot.com/analysis/index.php?p=background)56,59. Based on the mean expression of LMTK3 and FADS2, a plot was drawn under certain conditions (Lymph node status; positive, PAM50 subtype; Basal, Endocrine treated; No, Chemo treated; Yes).
Analysis of individual cancer stages
The relationship between LMTK3 and FADS2 expression and individual cancer stages and sample types of patients was analyzed using the UALCAN portal (https://ualcan.path.uab.edu/index.html57,60).
Statistical analysis
Data are shown as mean ± S.E.M. Statistical analysis was conducted using Sigmaplot using the two-tailed Student’s t-test, Welch t-test, Pearson correlation analysis, or Mann–Whitney U test. P values < 0.05 were considered statistically significant. All confidence intervals (CI) are set at 95%.
Results
Generation of feline breast cancer (FBC) organoids
To generate FBC organoids, organoids were cultured using surgically removed cancerous and normal tissues from cats diagnosed with BC. After generating FBC and FNM organoids, pathological and xenograft experiments were performed to analyze their characteristics (Fig. 1A). Formation of FBC organoids was observed within 2–3 days of culture in 28 of 30 cases (Fig. 1B, Fig. S1). By screening suitable components in the culture medium of FBC organoids, we identified the necessary culture supplements, as shown in Fig. S2. The formed FBC organoids were ready for passage within 1–2 weeks of culture, and cell growth was observed even after cryopreservation. Interestingly, the morphology of the FBC organoids was mainly classified into two types, basal type-like solid tumors and luminal type-like tubular tumors (Fig. 1B), which corresponded to their original tumor tissue structures (Fig. 1B). Similarly, FNM organoids were successfully generated from normal mammary tissues, and most of them exhibited basal-like structures (Fig. 1B, Fig. S3).
Generation of feline breast cancer (FBC) organoids. Schematic experimental design of a procedure for the generation and analysis of feline breast cancer (FBC) organoids and feline normal mammary (FNM) organoids in (A). The image was created by Biorender. FBC organoids and got bright-field images of FNM organoids and basal and luminal types of FBC organoids were formed. Scale bar: 400 μm (B). H&E staining images of FNM organoids and basal and luminal types of FBC organoids and original tissues were performed. It was shown—scale bar: 200 μm (B). The structure of FBC organoids was analyzed by TEM (Transmission Electron Microscope). Its images are shown in (C)—scale bar: 8 µm (left) and 2 µm (right).
TEM images revealed that the outer layers of FBC organoids present immature myoepithelial cells and the inner layers resemble squamous epithelial cells with tonofibril mimicking the lobular structure and corresponding to the stationary phase or involution phase of mammary gland tissue (Fig. 1C). Furthermore, inner cells have abundant complexes containing microvilli and tight junctions, glandular cells, or active mitotic figures and it was confirmed as undifferentiated glandular cells (Fig. 1C). Additionally, TEM images showed that it had intracytoplasmic inclusions including droplets or glycogen granules, a lot of pinocytic vesicles, and a partial colostrum corpuscle suggesting active energy metabolism and nuclear division. These structures correspond with previous reports on tumor cell microstructure61,62. Furthermore, the presence of filaments like keratin expression and keratinization showed characteristics of highly malignant HBC subtypes63,64. It suggests that FBC organoids could recapitulate the structure and behavior of mammary tumor cells.
To characterize these cells, we used the basal cell marker CK565 and luminal cell marker CK866. CK5 expression was significantly increased in basal-type FBC organoids, whereas CK8 expression was significantly increased in luminal-type FBC organoids (Fig. 2A,B).
Classification of FBC organoids by morphological-specific markers. Mainly two types of FBC organoids from patient-derived tissues. The representative 6 cases of FBC organoids were classified by morphological-specific markers, luminal markers (CK8, CLDN3), and basal markers (CK5, CK17). As a reference to their morphology, their H&E staining was shown. Scale bar: 100 μm (A). Each marker was quantified. *P < 0.05 (B).
Human BC is classified into several subtypes based on the expression levels of the hormone receptors HER2 (Human epidermal growth factor receptor type 2), ER (Estrogen receptor), and PR (Progesterone receptor) in tumor tissues67. These receptors are potential therapeutic targets68,69. Therefore, we examined the expression of these receptors in FBC organoids and original tissues. FBC20001 expressed HER2 and ER but not PR in FBC organoids and tissues (Fig. S4). FBC20005 expressed HER2, not ER or PR, in FBC organoids and tissues (Fig. S4). FBC20006 organoids and tissues showed no expression of these three hormone receptors (Fig. S4). These results imply that there are diverse hormone receptors in FBC organoids and that the expression patterns of the original tissues are reproducible.
Next, the tumorigenic potential of the FBC organoids was confirmed. FBC organoids were subcutaneously transplanted into mice. After 6 weeks, xenografted tumor tissues were formed (Fig. 3A), and they exhibited similar expression patterns of CK5, CK8, HER2, ER, and PR as their original FBC tissues (Fig. 3B,C).
Tumorigenesis potential of FBC organoids. FBC organoids were injected into mice subcutaneously and confirmed tumorigenesis. Human epidermal growth factor receptor (HER2), estrogen receptor (ER), and progesterone receptor (PR) expressions were observed in FBC original tissues and xenograft tissues by IF—scale bar: 100 μm (B). Morphological markers, CK5 or CK8 expression was also confirmed by IHC in original tissues and xenograft tissues. Scale bar: 100 μm (C).
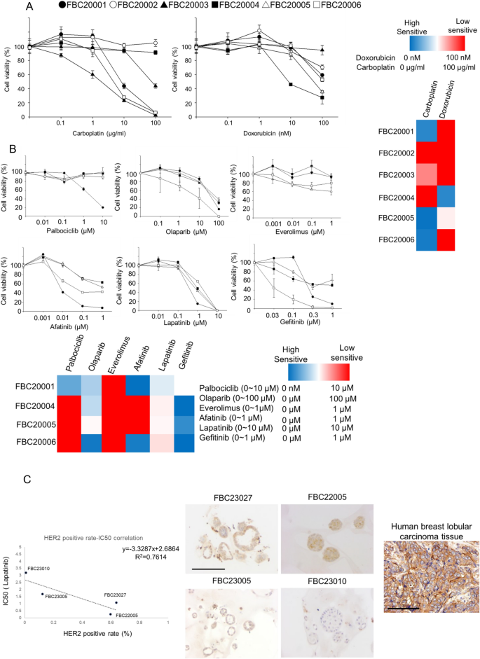
Sensitivity of FBC organoids to anti-cancer drug
Feline with BC are primarily treated with doxorubicin70 and carboplatin71 after surgery, however, they show limited success in prolonging survival72,73. Therefore, we conducted drug sensitivity tests using FBC organoids to determine the optimal postoperative chemotherapy for FBC. We treated six FBC organoid lines with carboplatin and doxorubicin (Fig. 4A). FBC organoids from different patients showed different sensitivities to carboplatin and doxorubicin (Fig. 4A). We then assessed the efficacy of targeted drugs used in the treatment of human patients with BC74,75,76,77,78. Different lines of FBC organoids showed different sensitivity to a CDK4/6 inhibitor (palbociclib), a PARP inhibitor (olaparib), an mTOR inhibitor (everolimus), an EGFR inhibitor (afatinib), a HER2 inhibitor (lapatinib), and an EGFR inhibitor (gefitinib) (Fig. 4B). Several studies have shown a correlation between lapatinib sensitivity and HER2 expression in human BC tissues79,80, and we confirmed the same in FBC organoids (Fig. 4C). These results suggest that FBC organoids could be used as a tool to predict the efficacy of postoperative chemotherapy and targeted drugs.
Anti-cancer drug sensitivity profiles in FBC organoids. FBC organoids were treated with carboplatin and doxorubicin, and their cell viability was evaluated by Presto Blue cell viability assay. Results were expressed as mean ± S.E.M. n = 3–6. The heatmap shows IC50. Blue color means high sensitivity, and red means low sensitivity (A). Similarly, the effects of various targeted drugs (palbociclib, olaparib, everolimus, afatinib, lapatinib, and gefitinib) in FBC organoids were also evaluated, n = 3–6. The heatmap shows IC50. Blue color means high sensitivity, and red means low sensitivity (B). Correlation between IC50 against lapatinib and HER2 expression level in FBC organoids was determined using Pearson correlation analysis, and representative images of HER2 expression in FBC organoids are shown (C). It was observed and evaluated by Presto Blue cell viability assay and IHC about HER2 expression—scale bar: 100 μm.
Searching for novel therapeutic targets using FBC organoids
To identify novel therapeutic targets in FBC, we compared the gene expression profiles between FBC and FNM organoids using RNA sequencing analysis (Fig. 5A). As a result, there were 112 significant differences in gene expression between the six FBC organoids and three FNM organoids (Fig. 5B). The heatmap analysis of each organoid (Fig. 5C) showed that the expression of the oncogene LMTK3 was significantly upregulated in FBC organoids than in FNM organoids, which was also confirmed by TPM analysis (Fig. 5D). GSEA revealed that pathways related to mitotic spindle assembly and cell division were more activated in FBC organoids than in FNM organoids (Fig. 5E). Furthermore, LMTK3 protein expression was increased in FBC tissues than in FNM tissues (Fig. 5F). Interestingly, the expression of LMTK3 was significantly higher in the basal type FBC tissues (Fig. 5F) and organoids (Fig. 5G) than in the luminal type FBC tissues and organoids. These results suggest that LMTK3 may be involved in the malignant transformation of FBC, especially the basal type.
Novel therapeutic target in FBC organoids. Using FBC organoids (n = 6) and FNM organoids (n = 3), transcriptomic analysis experiments were performed. A schematic experimental design was created by Biorender and shown (A). Volcano plot showing a comparison of differential gene expression analysis between FNM and FBC organoids (B). Heatmap analysis for RNA-Seq data showing differences in gene expression data among 6 FBC and 3 FNM organoids (C). Bar plot showing LMTK3 expression between FNM and FBC organoids in TPM (transcripts per million). *P < 0.05, Welch t-test (D). In gene set enrichment analysis (GSEA) using RNA-sequencing data and normalized enrichment score (NES) (E), it was revealed that some pathways were more activated in FBC organoids than in FNM organoids. Following RNA sequencing data, LMTK3 expression was compared between FNM and FBC tissues—scale bar: 100 μm. Results were expressed as mean ± S.E.M. n = 5. *P < 0.05, two-tailed Student’s t-test. It was observed by IHC (F). LMTK3 expression was compared between FBC and FNM organoids using IHC—scale bar: 100 μm. Results were expressed as mean ± S.E.M. n = 5 (number of sights). *P < 0.05, two-tailed Student’s t-test (G).
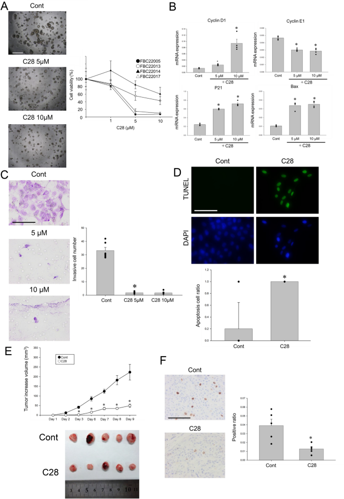
Effects of LMTK3 inhibitor, C28, on FBC organoids
To investigate the role of LMTK3 in FBC, we treated FBC organoids with the LMTK3 inhibitor C2881 and evaluated its effects. FBC organoid cell viability decreased by C28 treatment (1, 5, 10 μM, 72 h) in a concentration-dependent manner (Fig. 6A). The expression of cell cycle-related genes (Cyclin D1, Cyclin E1, and p21) and an apoptosis-related gene, Bax, was significantly altered by C28 treatment (5, 10 μM, 24 h) (Fig. 6B). C28 (5, 10 μM, 24 h) also significantly inhibited the invasion of FBC organoid cells (Fig. 6C), whereas C28 (5 μM, 72 h) induced apoptosis in FBC organoids, as shown by TUNEL staining (Fig. 6D).
Effects of LMTK3 inhibitor on FBC organoids. The effect of an LMTK3 inhibitor, C28, on the cell viability of FBC organoids was evaluated by Presto Blue cell kit—scale bar: 500 μm. Results were expressed as mean ± S.E.M. n = 3 (A). C28 had concentration-dependent effects on some FBC cases of organoids. The effects of C28 on the expression of cell cycle-related and apoptosis-related genes in FBC organoids were evaluated by quantitative PCR and expressed as mean ± S.E.M. n = 4. *P < 0.05 vs. Control (B). Effects of C28 on cell invasion of FBC organoids using cell invasion assay—Scale bar: 100 μm, and results were expressed as mean ± S.E.M. n = 6. *P < 0.05 vs. Control (C). C28-induced apoptosis in FBC organoids as evaluated by TUNEL staining—scale bar: 100 μm. Results were expressed as mean ± S.E.M. n = 5. *P < 0.05 vs. Cont (D). Using xenograft-bearing mice, the in vivo effect of C28 was evaluated. Tumor volume was calculated as follows: V = S2 × L/2, where V = Volume, S = Short diameter, L = Long diameter, and results were expressed as mean ± S.E.M. n = 5. *P < 0.05 vs. Cont (E). Expression of cell proliferation marker, Ki67, in xenografted tumor tissue by IHC is shown—scale bar: 100 μm. Results are expressed as mean ± S.E.M. n = 5. *P < 0.05 vs. Cont. (F).
Next, we investigated the role of LMTK3 in tumorigenesis by subcutaneously injecting FBC organoid cells into immunodeficient mice. After confirming tumor formation, C28 (10 mg/kg) was administered intraperitoneally to the mice for four weeks. C28 administration significantly prevented tumor development in mice (Fig. 6E). Furthermore, the FBC organoid xenografted tumor tissues showed significantly decreased expression of the cell proliferation marker ki67 in C28-treated mice than in control mice (Fig. 6F). These results suggest that LMTK3 regulates FBC progression through the regulation of cell proliferation, invasion, and apoptosis.
Role of LMTK3/FADS2 pathway in FBC organoids
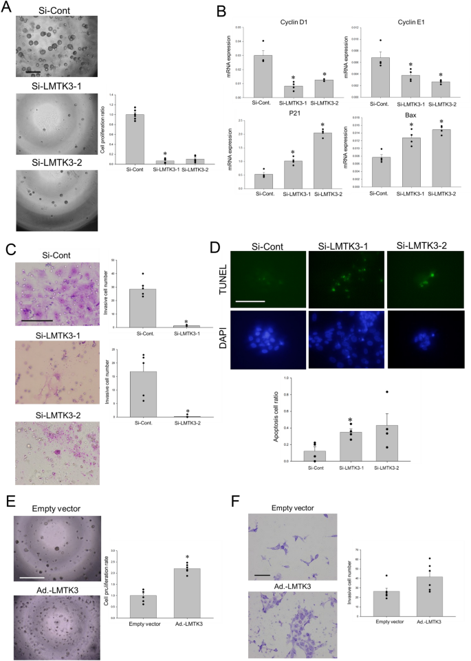
To further investigate the role of the LMTK3 gene in FBC organoids, we assessed the effect of LMTK3 knockdown on FBC organoid functions. LMTK3 expression was knocked down by 2 types of siRNA. The knockdown efficiency of each siRNA was confirmed (Fig. S5A, B). Subsequently, we assessed the effects of LMTK3 knockdown on cell proliferation, invasion, and apoptosis in FBC organoids. LMTK3 knockdown significantly decreased the cell proliferation rate (Fig. 7A). LMTK3 knockdown altered gene expression similarly to C28 treatment. It also decreased the expression of Cyclin D1 and Cyclin E1, whereas increased those of p21 and Bax (Fig. 7B). Cell invasion was also significantly inhibited in LMTK3 knockdown FBC organoid cells (Fig. 7C). Additionally, TUNEL staining showed that LMTK3 knockdown significantly induced apoptosis in FBC organoids (Fig. 7D). To examine the function of LMTK3 further, we overexpressed LMTK3 in the FBC organoids (Fig. S5C). As expected, LMTK3 overexpression significantly increased cell proliferation and invasion (Fig. 7E,F). These results suggest that LMTK3 expression plays several important roles in FBC organoids.
Effects of LMTK3 gene knockdown or overexpression on FBC organoids. The LMTK3 function in FBC organoids was analyzed by gene knockdown and overexpression experiments. The effects of LMTK3 gene knockdown on the proliferation of FBC organoid cells are shown and evaluated by cell proliferation assay—scale bar: 500 μm. Results were expressed as mean ± S.E.M. n = 6. *P < 0.05 vs. Control siRNA (Si-Cont) (A). Effects of LMTK3 knockdown on the expression of cell cycle-related and apoptosis-related genes of FBC organoids were evaluated by quantitative PCR. Results were expressed as mean ± S.E.M. n = 4. *P < 0.05 vs. Si-Cont (B). In the invasion assay, the effects of LMTK3 gene knockdown on cell invasion of FBC organoids were evaluated—scale bar: 100 μm. Results were expressed as mean ± S.E.M. n = 6. *P < 0.05 vs. Si-Cont. (C). Effects of LMTK3 gene knockdown on apoptosis induction of FBC organoids evaluated by TUNEL staining—scale bar: 100 μm. Results were expressed as mean ± S.E.M. n = 4. *P < 0.05 vs. Si-Cont (D). Effects of LMTK3 gene overexpression on cell proliferation of FBC organoids were evaluated by cell proliferation assay—scale bar: 500 μm. Results were expressed as mean ± S.E.M. n = 6. *P < 0.05 vs. Empty vector (E). Effects of LMTK3 gene overexpression on cell invasion of FBC organoids were observed by cell invasion assay—scale bar: 100 μm. Results were expressed as mean ± S.E.M. n = 4. *P < 0.05 vs. Empty vector (F).
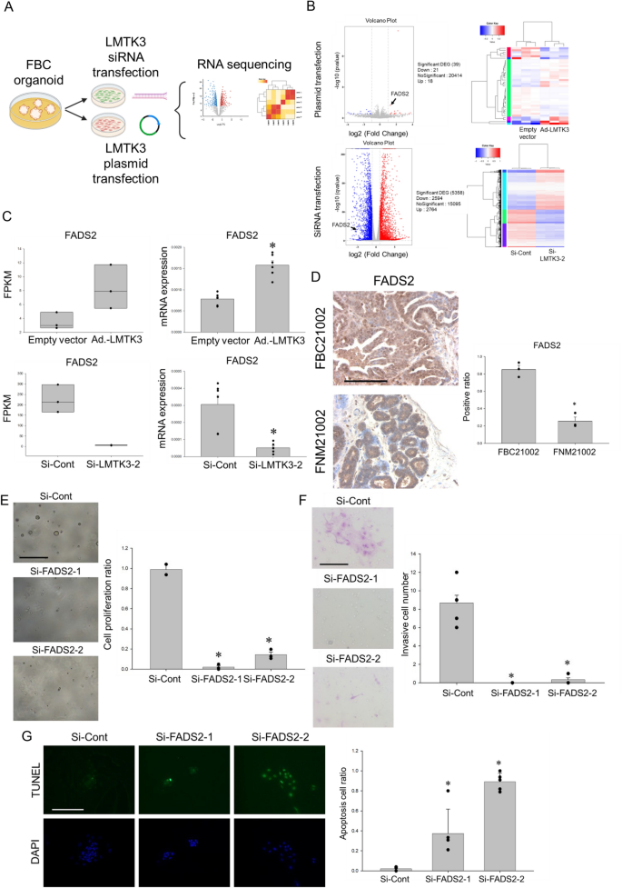
To explore the downstream signaling of LMTK3 in FBC organoids, we performed RNA sequencing using LMTK3 overexpression or knockdown in FBC organoid cells (Fig. 8A). As shown in Fig. 6B, there were significant differences in the gene expression patterns between transfected and non-transfected FBC organoid cells. GSEA confirmed the activation of several pathways, such as DNA replication, spindle behavior, and immune response, in the transfected cells (Fig. S5D). Among these data, we found that the expression of fatty acid desaturase gene, FADS2, was commonly changed by LMTK3 overexpressed or knocked down FBC organoid cells (Fig. 8C). FADS2 protein expression was also significantly increased in FBC than in FNM tissues (Fig. 8D). Immunofluorescent staining revealed that FADS2 protein was expressed in both FBC organoids and tissues, with some areas of co-localization observed with LMTK3 expression (Fig. S6A).
Role of LMTK3/FADS2 signal pathway in FBC organoids. Exploring downstream signals of LMTK3 by RNA sequencing analysis. The schematic experimental design was created by Biorender and shown (A). The comparison of gene expression profile using LMTK3 knockdown or overexpression in FBC organoids through RNA sequencing with volcano plot and a heat map is shown (n = 3) (B). Effects of LMTK3 gene knockdown or overexpression on FADS2 expression in FBC organoids evaluated by FPKM and quantified PCR are presented (C). FADS2 was changed along with LMTK3 expression. Results were expressed as mean ± S.E.M. (n = 3–6). *P < 0.05 vs. Empty vector (upper panel). *P < 0.05 vs. Si-Cont (lower panel). Using IHC, FADS2 expression is shown higher in FBC than in FNM tissues. The results were expressed as mean ± S.E.M. (n = 3). *P < 0.05, two-tailed Student’s t-test. Scale bar: 100 μm (D). Effect of FADS2 gene knockdown on cell proliferation of FBC organoids was evaluated using cell proliferation assay—scale bar: 250 μm. Results were expressed as mean ± S.E.M., n = 3. *P < 0.05 vs. Si-Cont (E). Furthermore, the effects of FADS2 gene knockdown on cell invasion of FBC organoids. It was observed by cell invasion assay—scale bar: 100 μm. Results were expressed as mean ± S.E.M. n = 6. *P < 0.05 vs. Si-Cont (F). Effect of FADS2 gene knockdown on apoptosis induction in FBC organoids was evaluated by TUNEL staining. Results were expressed as mean ± S.E.M. n = 5. *P < 0.05 vs. Si-Cont. Scale bar: 100 μm (G).
To clarify the role of the FADS2 gene in FBC organoids, we examined whether FADS2 inhibition affects FBC organoid functions. FADS2 expression was knocked down by two types of siRNA. After each knockdown, efficiency in FBC organoids was confirmed (Fig. S6B). We examined the effects of FADS2 gene knockdown on the proliferation, invasion, and apoptosis in FBC organoid cells. Cell proliferation and invasion were drastically decreased following FADS2 knockdown (Fig. 8E,F). In addition, FADS2 knockdown induced apoptosis in the FBC organoids (Fig. 8G). In contrast, FADS2 inhibition using CP24879 and conjugated linoleic acid (CLA)82,83 only partially inhibited the viability of FBC organoids at high concentrations (Fig. S6C). These results indicate that the regulation of FADS2 expression as a downstream signal of LMTK3 has an important role in the development of FBC malignancy.
Relationship between LMTK3/FADS2 expression and human BC
To clarify the effects of LMTK3 inhibition in human patients with BC (HBC patients), we generated HBC patient-derived organoids (Fig. 9A,B) and examined the effects of C28 treatment. C28 (1, 5, 10 μM, 72 h) decreased the viability of HBC organoids in a concentration-dependent manner (Fig. 9C).
Role of LMTK3/FADS2 signaling in human breast cancer (HBC). Analysis of the relationship between human breast cancer and LMTK3/FADS2. Overview of the generation of HBC organoids and their analysis. Schematic experimental design was created by Biorender (A). HBC organoid was generated from patient-derived tissues and shown in bright-field (Scale bar: 100 µm) and H&E staining (Scale bar: 25 µm) images (B). The effects of C28 were also assessed on the cell viability of HBC organoids using the PrestoBlue cell viability assay. Results were expressed as mean ± S.E.M. Scale bar: 250 μm (C). Using the online database of UALCAN, the correlation between LMTK3 and FADS2 expression and prognosis in BC patients was revealed. n = 62 (D). There were some specific correlations between LMTK3 and FADS2 expression and disease stages of BC patients. *P < 0.05, two-tailed Student’s t-test (E).
Finally, we assessed the relationship between LMTK3 and FADS2 expression and survival time in HBC using a Kaplan–Meier plotter17. Under certain conditions, the survival time with high co-expression of LMTK3 and FADS2 was shorter than that with low co-expression (Fig. 9D). In the publicly available cancer OMICS database, UALCAN, the expression levels of LMTK3 or FADS2 in BC tissues were significantly elevated in BC patients than in normal patients and significantly correlated with disease stage and progression (Fig. 9E). These epidemiological data also suggest that the LMTK3/FADS2 pathway might be a novel therapeutic target in patients with metastatic BC.
Discussion
In the present study, we established, for the first time, an organoid culture method using tissues from FBC patients and demonstrated its usefulness as a spontaneous feline breast cancer model (Figs. 1–3). We also determined the sensitivity of each of the developed organoids to anti-cancer drugs (Fig. 4). Furthermore, we showed that the FBC organoids could be classified into basal and luminal types based on their pathological and genetic characteristics (Fig. 2). Comparison of the gene expression of FBC and FNM organoids also revealed that LMTK3 was related to the malignant outcomes of FBC, such as tumor proliferation, invasion, and anti-apoptosis (Figs. 5–7). In addition, FADS2, a downstream signaling molecule of LMTK3, was found to contribute to FBC malignancy (Fig. 8).
HBC is a complex and heterogeneous disease that comprises more than 20 distinct subtypes that vary genetically, morphologically, and clinically84,85. The most common histological subtypes of HBC are invasive ductal carcinoma (basal-like) and invasive lobular carcinoma (luminal-like)26. HBC organoids were generated before and recapitulated the histology of their tissue of origin26,86. For example, ductal carcinoma generally gave rise to solid, coherent basal organoids, while lobular carcinoma mainly generated cystic or hollow luminal organoids26,86. Also, it has been revealed that HBC organoids retain the heterogeneous protein expression of the original tissue26. In the present study, FBC organoids were classified as solid basal type or luminal type (Figs. 1B, 2), suggesting that FBC organoids are derived from breast tumor tissue of patients, and its components are also based on the cell composition of the original tissues.
We found that LMTK3 had significantly higher expression in FBC organoids than FNM organoids (Fig. 5F). Furthermore, it was revealed that FADS2 works as a downstream marker of LMTK3 (Fig. 8B, C), and it is a regulatory factor for cell proliferation and invasion (Fig. 8E,F)87,88. It was also shown that LMTK3 and FADS2 play essential roles in HBC (Fig. 9). In humans, LMTK3 is one of the serine-threonine kinases and is known to be mainly expressed in the central nervous system, such as the hypothalamus, cerebral cortex, and hippocampus. For cancer, it has been suggested that LMTK3 is related to carcinogenesis, cancer prediction markers, and prognosis markers. Relationship between LMTK3 and various human cancers regarding cancer onset, progression, or overall survival has been reported, including lung and bladder cancers. The high expression of LMTK3 in the nucleus or cytoplasm increases the malignancy of HBC. An LMTK3 inhibitor, C28, was identified in 2020 as an ATP competitive inhibitor, and C28 promotes LMTK3 instability and degradation81. C28 induces apoptosis and cell cycle arrest in BC cells81. The current study revealed that a high LMTK3 expression was observed in both FBC organoid and tissue (Fig. 5F,G), and there were significant changes in cell invasion and proliferation upon its knockdown or overexpression (Fig. 7). Furthermore, the growth inhibition of xenograft was retarded significantly with C28 administration (Fig. 6E,F). These results suggested that LMTK3 has a role in cell proliferation and invasion of FBC and can be inhibited using the C28 compound. There is no reported side effect of C28 administration in mice, and its pharmacokinetics in humans and animals have not been clarified. Therefore, further analyses are still necessary.
In the present study, knockdown or overexpression of LMTK3 in FBC cells resulted in changes in FADS2 (Fig. 8B,C), and it was found to have a relationship with tumor cell behavior, like cell proliferation and invasiveness (Fig. 8E,F). FADS2 is one of the fatty acid desaturases known to contribute to lipid metabolism in tumor cells. Moreover, FADS2 also acts as a catalyst for the arachidonic acid cycle. In HBC, it has been reported that the FADS2 expression is associated with cell proliferation, migration, invasion, and tumor malignancy88. In the present study, RNA sequencing of FBC organoids revealed that LMTK3 is a regulator of its malignant outcome and that FADS2 also exhibited a similar behavior following knockdown and overexpression of LMTK3. Additionally, it was found that LMTK3 and FADS2 are related to malignant behavior not only in FBC but also in HBC, and that their expression affects survival time and is significantly higher than that of normal mammary tissues, suggesting their usefulness as diagnostic markers in HBC and FBC. With overexpression of LMTK3, pathways related to cell replication and daughter cell generation were more activated than in parent cells (FBC cells). Furthermore, it has been previously reported that FADS2 is involved in cell membrane synthesis and lipid biosynthesis during mitosis in ovarian cancer cells, and that its inhibition leads to the arrest of G1/S phase of the cell cycle89. Considering these findings, there is a possibility that FADS2 exists as a downstream factor of LMTK3, and these pathways may be involved in the cell cycle and proliferation of tumor cells. Since lipids configure cell membranes, there are close relationships between lipid metabolism and cancer cells. Liver and lung cancer have been known to use FADS2 to produce fatty acids such as sapienic acid90. Additionally, mTORC1, a FADS2 regulator, increases FADS2 transcription and induces sapienic acid metabolism. Similarly, SREBP1/2, downstream markers of mTOR signaling pathway, promote FADS2 transcription and sapienic metabolism91. In our study, through RNA sequencing, we revealed the correlation between LMTK3 and FADS2 by knocking down or overexpressing experiments, implying that the role of LMTK3 in regulating FADS2 could influence lipid metabolism in FBC and contribute to tumor progression.
The main purpose of this study was to verify HBC and FBC in terms of comparative oncology. Although it was difficult to carry out a complete comparative analysis using human transcriptome data, single-cell RNA sequencing using organoids derived from triple-negative breast cancer (TNBC) patients showed heterogeneity in TNBC organoids, and compared with normal organoids, it has been reported that the NOTCH and MYC pathways were more activated in TNBC organoids92. In this study, RNA sequencing using FBC organoids showed the activation of pathways related to LMTK3 and FADS2 but not the NOTCH and MYC pathways. In addition to the LMTK3/FADS2 pathway, which is believed to be involved in the malignant transformation of mammary tumors, similarities can be noted.
FBC has been reported to have a low expression of hormone receptors, especially ER. Many papers have focused on a disease like hormone receptor-negative breast cancer (TNBC, HER2-positive BC) in humans, given its high malignancy93. Among them, ER-negative BC accounts for about 30% and is known to be more malignant than ER-positive BC. Furthermore, HER2-positive BC and TNBC are about 15 ~ 20% of the whole BC, while therapeutic drugs for TNBC have not been completely established yet. Additionally, about 50% of BC patients who are HER2-positive have some occurrences of HER2 treatment resistance94. Therefore, new therapeutic targets should be developed for both humans and cats. There are various similarities in these points. Despite these similar characteristics, as mentioned above, about 90% of FBC are highly malignant and may have metastasized to the lungs or lymph nodes by the time they are discovered, and the differences in malignant outcomes between felines and humans were observed. Given this, it is thought that there are differences in the mechanism that express species differences in malignancy, even within the shared LMTK3/FADS2 pathway.
In the present study, we generated primary HBC organoids and checked the effects of C28. Similarly to FBC, the C28 effect was different in each HBC patient. Additionally, according to the public database of HBC, Kaplan Meier plotter, the survival time of cases that have high expression of both LMTK3 and FADS2 was shorter than low expression cases (Fig. 9D,E). Also, there were differences in lifetime between healthy people and HBC patients in LMTK/FADS2 expression. Currently, no database summarizes the survival prognosis for FBC, and no prognostic classification is based on the expression of LMTK3/FADS2. Therefore, we aim to create a new database while gathering prognosis surveys.
In conclusion, we identified the role of the LMTK3/FADS2 pathway in regulating metastatic FBC and HBC (Fig. 10). From these results, we suggested LMTK3 and FADS2 as prognostic and therapeutic targets of BC in both felines and humans. Accordingly, FBC organoids might help to do comparative research and identify conserved mechanisms between HBC and FBC.
Data availability
The raw data from RNA sequencing between FBC and FNM organoids are available in the National Center for Biotechnology Information Sequence Read Archive (NCBI SRA) repository, (BioProject ID: PRJNA1310213, BioSample accessions: SAMN50770538, SAMN50770539, SAMN50770540, SAMN50770541, SAMN50770542, SAMN50770543, SAMN50770544, SAMN50770545, SAMN50770546). Additional information about RNA sequencing data is available from the corresponding author upon reasonable request.
References
Sung, H. et al. Global cancer statistics 2020: GLOBOCAN estimates of incidence and mortality worldwide for 36 cancers in 185 countries. CA Cancer J. Clin. 71, 209–249. https://doi.org/10.3322/caac.21660 (2021).
MacMahon, B. Epidemiology and the causes of breast cancer. Int. J. Cancer 118, 2373–2378. https://doi.org/10.1002/ijc.21404 (2006).
Sharma, R. Breast cancer incidence, mortality and mortality-to-incidence ratio (MIR) are associated with human development, 1990–2016: evidence from global burden of disease study 2016. Breast Cancer 26, 428–445. https://doi.org/10.1007/s12282-018-00941-4 (2019).
Nolan, E., Lindeman, G. J. & Visvader, J. E. Deciphering breast cancer: from biology to the clinic. Cell 186, 1708–1728. https://doi.org/10.1016/j.cell.2023.01.040 (2023).
Tarighati, E., Keivan, H. & Mahani, H. A review of prognostic and predictive biomarkers in breast cancer. Clin. Exp. Med. 23, 1–16. https://doi.org/10.1007/s10238-021-00781-1 (2023).
Abdelwadoud, I. M., Desouky, A. & Salem, E. A potential chemopreventive activity of tamoxifen and amygdalin on oxidative stress in mammary carcinoma-induced in female mice. Benha Vet. Med. J. 45, 105–109. https://doi.org/10.21608/bvmj.2023.225797.1690 (2023).
Abouzaid, O., Badawi, A. & Elsayes, A. Biochemical evaluation of chemoprevention efficacy of n-acetyl cysteine, zinc oxide and high ph ascorbate on mammary gland carcinoma using nanotechnology. Benha Vet. Med. J. 27, 92–99 (2014).
Zeng, L., Li, W. & Chen, C. S. Breast cancer animal models and applications. Zool. Res. 41, 477–494. https://doi.org/10.24272/j.issn.2095-8137.2020.095 (2020).
Hassan, B. B. et al. Feline mammary cancer. Vet. Pathol. 54, 32–43. https://doi.org/10.1177/0300985816650243 (2017).
Abugomaa, A. et al. Establishment of a direct 2.5D organoid culture model using companion animal cancer tissues. Biomed. Pharmacother. 154, 113597. https://doi.org/10.1016/j.biopha.2022.113597 (2022).
Zappulli, V. et al. Prognostic evaluation of feline mammary carcinomas: a review of the literature. Vet. Pathol. 52, 46–60. https://doi.org/10.1177/0300985814528221 (2015).
Rosen, S. et al. Intratumoral collagen signatures predict clinical outcomes in feline mammary carcinoma. PLoS ONE 15, e0236516. https://doi.org/10.1371/journal.pone.0236516 (2020).
Soares, M. et al. Serum HER2 levels are increased in cats with mammary carcinomas and predict tissue HER2 status. Oncotarget 7, 17314–17326. https://doi.org/10.18632/oncotarget.7551 (2016).
Ferreira, D. et al. Assessment of ERBB2 and TOP2α gene status and expression profile in feline mammary tumors: findings and guidelines. Aging (Albany NY) 11, 4688–4705. https://doi.org/10.18632/aging.102079 (2019).
Zappulli, V., De Zan, G., Cardazzo, B., Bargelloni, L. & Castagnaro, M. Feline mammary tumours in comparative oncology. J. Dairy Res. 72, 98–106. https://doi.org/10.1017/s0022029905001263 (2005).
Wiese, D. A., Thaiwong, T., Yuzbasiyan-Gurkan, V. & Kiupel, M. Feline mammary basal-like adenocarcinomas: a potential model for human triple-negative breast cancer (TNBC) with basal-like subtype. BMC Cancer 13, 403. https://doi.org/10.1186/1471-2407-13-403 (2013).
De Maria, R. et al. Spontaneous feline mammary carcinoma is a model of HER2 overexpressing poor prognosis human breast cancer. Can. Res. 65, 907–912 (2005).
Vilhena, H. et al. Pets as Sentinels, Forecasters and Promoters of Human Health (Springer International Publishing, 2020).
Elbadawy, M. et al. Efficacy of primary liver organoid culture from different stages of non-alcoholic steatohepatitis (NASH) mouse model. Biomaterials 237, 119823. https://doi.org/10.1016/j.biomaterials.2020.119823 (2020).
Sato, Y. et al. Establishment of an experimental model of canine malignant mesothelioma organoid culture using a three-dimensional culture method. Biomed. Pharmacother. 162, 114651. https://doi.org/10.1016/j.biopha.2023.114651 (2023).
Elbadawy, M. et al. Establishment of an experimental model of normal dog bladder organoid using a three-dimensional culture method. Biomed. Pharmacother. 151, 113105. https://doi.org/10.1016/j.biopha.2022.113105 (2022).
Nagashima, Y. et al. Establishment of an experimental model of canine apocrine gland anal sac adenocarcinoma organoid culture using a three-dimensional culture method. Sci. Rep. 15, 6108. https://doi.org/10.1038/s41598-025-90623-x (2025).
Elbadawy, M. et al. Establishment of a bat lung organoid culture model for studying bat-derived infectious diseases. Sci. Rep. 15, 4035. https://doi.org/10.1038/s41598-025-88621-0 (2025).
Gabriel, V. et al. Adult animal stem cell-derived organoids in biomedical research and the one health paradigm. Int. J. Mol. Sci. 25, 701. https://doi.org/10.3390/ijms25020701 (2024).
Allenspach, K., Zavros, Y., Elbadawy, M., Zdyrski, C. & Mochel, J. P. Leveraging the predictive power of 3D organoids in dogs to develop new treatments for man and man’s best friend. BMC Biol. 21, 297. https://doi.org/10.1186/s12915-023-01799-5 (2023).
Sachs, N. et al. A living biobank of breast cancer organoids captures disease heterogeneity. Cell 172, 373–386. https://doi.org/10.1016/j.cell.2017.11.010 (2018).
Lee, G. Y., Kenny, P. A., Lee, E. H. & Bissell, M. J. Three-dimensional culture models of normal and malignant breast epithelial cells. Nat. Methods 4, 359–365. https://doi.org/10.1038/nmeth1015 (2007).
Goldhammer, N., Kim, J., Timmermans-Wielenga, V. & Petersen, O. W. Characterization of organoid cultured human breast cancer. Breast Cancer Res. 21, 141. https://doi.org/10.1186/s13058-019-1233-x (2019).
Caruso, M., Huang, S., Mourao, L. & Scheele, C. A mammary organoid model to study branching morphogenesis. Front. Physiol. 13, 826107. https://doi.org/10.3389/fphys.2022.826107 (2022).
Kamiya, K., Clifton, K. H., Gould, M. N. & Yokoro, K. Control of ductal vs. alveolar differentiation of mammary clonogens and susceptibility to radiation-induced mammary cancer. J. Radiat. Res. 32, 181–194. https://doi.org/10.1269/jrr.32.supplement2_181 (1991).
Bartlett, A. P., Harman, R. M., Weiss, J. R. & Van de Walle, G. R. Establishment and characterization of equine mammary organoids using a method translatable to other non-traditional model species. Development https://doi.org/10.1242/dev.200412 (2022).
Granados-Soler, J. L. et al. TiHo-0906: a new feline mammary cancer cell line with molecular, morphological, and immunocytological characteristics of epithelial to mesenchymal transition. Sci. Rep. 8, 13231. https://doi.org/10.1038/s41598-018-31682-1 (2018).
Pang, L. Y. et al. Feline mammary carcinoma stem cells are tumorigenic, radioresistant, chemoresistant and defective in activation of the ATM/p53 DNA damage pathway. Vet. J. 196, 414–423. https://doi.org/10.1016/j.tvjl.2012.10.021 (2013).
Elbadawy, M. et al. Establishment of a novel experimental model for muscle-invasive bladder cancer using a dog bladder cancer organoid culture. Cancer Sci. 110, 2806–2821. https://doi.org/10.1111/cas.14118 (2019).
Elbadawy, M. et al. Anti-cancer activity of amorphous curcumin preparation in patient-derived colorectal cancer organoids. Biomed. Pharmacother. 142, 112043. https://doi.org/10.1016/j.biopha.2021.112043 (2021).
Elbadawy, M. et al. Anti-tumor effect of trametinib in bladder cancer organoid and the underlying mechanism. Cancer Biol. Ther. 22, 357–371. https://doi.org/10.1080/15384047.2021.1919004 (2021).
Stebbing, J. et al. LMTK3 expression in breast cancer: association with tumor phenotype and clinical outcome. Breast Cancer Res. Treat. 132, 537–544. https://doi.org/10.1007/s10549-011-1622-z (2012).
Filippopoulou, C. & Giamas, G. Targeting LMTK3 in ovarian cancer: A dual role in prognosis and therapy. Mol. Ther. Oncol. 32, 200902. https://doi.org/10.1016/j.omton.2024.200902 (2024).
Elbadawy, M. et al. Establishment of Intestinal organoid from Rousettus leschenaultii and the susceptibility to bat-associated viruses, SARS-CoV-2 and pteropine orthoreovirus. Int. J. Mol. Sci. 22, 10763 (2021).
Shiota Sato, Y. et al. Derivation of a new model of lung adenocarcinoma using canine lung cancer organoids for translational research in pulmonary medicine. Biomed. Pharmacother. 165, 115079. https://doi.org/10.1016/j.biopha.2023.115079 (2023).
Abugomaa, A. et al. Anti-cancer activity of Chaga mushroom (Inonotus obliquus) against dog bladder cancer organoids. Front. Pharmacol. https://doi.org/10.3389/fphar.2023.1159516 (2023).
Machado, M. C. et al. Pharmacokinetics of carboplatin in combination with low-dose cyclophosphamide in female dogs with mammary carcinoma. Animals (Basel) https://doi.org/10.3390/ani12223109 (2022).
Gaver, R. C. et al. The disposition of carboplatin in the beagle dog. Cancer Chemother. Pharmacol. 21, 197–202. https://doi.org/10.1007/BF00262769 (1988).
Qiu, J. et al. Quantification of pharmacokinetic profiles of a recombinant canine PD-1 fusion protein by validated sandwich ELISA method. Front. Vet. Sci. 9, 951176. https://doi.org/10.3389/fvets.2022.951176 (2022).
Moschetta-Pinheiro, M. G., Colombo, J., de Souza Tuckumantel, M., Rebolho, G. K. & de Campos Zuccari, D. A. P. Treatment of triple negative cell lines with olaparib to block DNA repair. Anticancer Agents Med. Chem. 22, 2036–2045. https://doi.org/10.2174/1871520621666211008104543 (2022).
Machka, C. et al. Everolimus in combination with mycophenolate mofetil as pre- and post-transplantation immunosuppression after nonmyeloablative hematopoietic stem cell transplantation in canine littermates. Biol. Blood Marrow Transpl. 20, 1301–1306. https://doi.org/10.1016/j.bbmt.2014.06.004 (2014).
Shibata, Y. & Chiba, M. The role of extrahepatic metabolism in the pharmacokinetics of the targeted covalent inhibitors afatinib, ibrutinib, and neratinib. Drug Metab. Dispos. 43, 375–384. https://doi.org/10.1124/dmd.114.061424 (2015).
Dai, T., Jiang, W., Wang, M., Guo, Z. & Dai, R. Influence of two-period cross-over design on the bioequivalence study of gefitinib tablets in beagle dogs. Eur. J. Pharm. Sci. 165, 105933. https://doi.org/10.1016/j.ejps.2021.105933 (2021).
Wang, T. et al. STAR: an integrated solution to management and visualization of sequencing data. Bioinformatics 29, 3204–3210. https://doi.org/10.1093/bioinformatics/btt558 (2013).
Li, B. & Dewey, C. N. RSEM: accurate transcript quantification from RNA-Seq data with or without a reference genome. BMC Bioinformatics 12, 323. https://doi.org/10.1186/1471-2105-12-323 (2011).
Robinson, M. D. & Oshlack, A. A scaling normalization method for differential expression analysis of RNA-seq data. Genome Biol. 11, R25. https://doi.org/10.1186/gb-2010-11-3-r25 (2010).
Sun, J., Nishiyama, T., Shimizu, K. & Kadota, K. TCC: an R package for comparing tag count data with robust normalization strategies. BMC Bioinformatics 14, 219. https://doi.org/10.1186/1471-2105-14-219 (2013).
Tang, M., Sun, J., Shimizu, K. & Kadota, K. Evaluation of methods for differential expression analysis on multi-group RNA-seq count data. BMC Bioinformatics 16, 361. https://doi.org/10.1186/s12859-015-0794-7 (2015).
Robinson, M. D., McCarthy, D. J. & Smyth, G. K. edgeR: a bioconductor package for differential expression analysis of digital gene expression data. Bioinformatics 26, 139–140. https://doi.org/10.1093/bioinformatics/btp616 (2010).
McCarthy, D. J., Chen, Y. & Smyth, G. K. Differential expression analysis of multifactor RNA-Seq experiments with respect to biological variation. Nucleic Acids Res. 40, 4288–4297. https://doi.org/10.1093/nar/gks042 (2012).
Subramanian, A. et al. Gene set enrichment analysis: a knowledge-based approach for interpreting genome-wide expression profiles. Proc. Natl. Acad. Sci. USA 102, 15545–15550. https://doi.org/10.1073/pnas.0506580102 (2005).
Abugomaa, A. et al. Establishment of 2.5D organoid culture model using 3D bladder cancer organoid culture. Sci. Rep. 10, 9393. https://doi.org/10.1038/s41598-020-66229-w (2020).
Elbadawy, M. et al. Evaluation of the efficacy of mitochondrial fission inhibitor (Mdivi-1) using non-alcoholic steatohepatitis (NASH) liver organoids. Front. Pharmacol. https://doi.org/10.3389/fphar.2023.1243258 (2023).
Gyorffy, B. et al. An online survival analysis tool to rapidly assess the effect of 22,277 genes on breast cancer prognosis using microarray data of 1,809 patients. Breast Cancer Res. Treat. 123, 725–731. https://doi.org/10.1007/s10549-009-0674-9 (2010).
Chandrashekar, D. S. et al. UALCAN: A portal for facilitating tumor subgroup gene expression and survival analyses. Neoplasia 19, 649–658. https://doi.org/10.1016/j.neo.2017.05.002 (2017).
Cichon, C., Sabharwal, H., Ruter, C. & Schmidt, M. A. MicroRNAs regulate tight junction proteins and modulate epithelial/endothelial barrier functions. Tissue Barriers 2, e944446. https://doi.org/10.4161/21688362.2014.944446 (2014).
Levental, K. R. et al. Matrix crosslinking forces tumor progression by enhancing integrin signaling. Cell 139, 891–906. https://doi.org/10.1016/j.cell.2009.10.027 (2009).
Jakubowska, K., Kańczuga-Koda, L., Kisielewski, W., Koda, M. & Famulski, W. Squamous cell carcinoma of the breast as a clinical diagnostic challenge. Mol. Clin. Oncol. 8, 587–591. https://doi.org/10.3892/mco.2018.1581 (2018).
Karantza, V. Keratins in health and cancer: more than mere epithelial cell markers. Oncogene 30, 127–138. https://doi.org/10.1038/onc.2010.456 (2011).
Bhargava, R., Beriwal, S., McManus, K. & Dabbs, D. J. CK5 is more sensitive than CK5/6 in identifying the “basal-like” phenotype of breast carcinoma. Am. J. Clin. Pathol. 130, 724–730. https://doi.org/10.1309/AJCP3KFF1LTYWQIY (2008).
Delgallo, W. D., Rodrigues, J. R., Bueno, S. P., Viero, R. M. & Soares, C. T. Cell blocks allow reliable evaluation of expression of basal (CK5/6) and luminal (CK8/18) cytokeratins and smooth muscle actin (SMA) in breast carcinoma. Cytopathology 21, 259–266. https://doi.org/10.1111/j.1365-2303.2009.00713.x (2010).
Onitilo, A. A., Engel, J. M., Greenlee, R. T. & Mukesh, B. N. Breast cancer subtypes based on ER/PR and Her2 expression: comparison of clinicopathologic features and survival. Clin. Med. Res. 7, 4–13. https://doi.org/10.3121/cmr.2009.825 (2009).
Moyer, C. L. & Brown, P. H. Targeting nuclear hormone receptors for the prevention of breast cancer. Front. Med. (Lausanne) 10, 1200947. https://doi.org/10.3389/fmed.2023.1200947 (2023).
Barchiesi, G. et al. Neoadjuvant endocrine therapy in breast cancer: Current knowledge and future perspectives. Int. J. Mol. Sci. https://doi.org/10.3390/ijms21103528 (2020).
Novosad, C. A. et al. Retrospective evaluation of adjunctive doxorubicin for the treatment of feline mammary gland adenocarcinoma: 67 cases. J. Am. Anim. Hosp. Assoc. 42, 110–120. https://doi.org/10.5326/0420110 (2006).
De Campos, C. B., Nunes, F. C., Lavalle, G. E. & Cassali, G. D. Use of surgery and carboplatin in feline malignant mammary gland neoplasms with advanced clinical staging. In vivo (Athens, Greece) 28, 863–866 (2014).
Mayer, I. A. et al. Randomized phase III postoperative trial of platinum-based chemotherapy versus capecitabine in patients with residual triple-negative breast cancer following neoadjuvant chemotherapy: ECOG-ACRIN EA1131. J. Clin. Oncol. 39, 2539–2551. https://doi.org/10.1200/JCO.21.00976 (2021).
Fisher, B. et al. Effect of preoperative chemotherapy on the outcome of women with operable breast cancer. J. Clin. Oncol. 16, 2672–2685. https://doi.org/10.1200/JCO.1998.16.8.2672 (1998).
Jacob, S. L., Huppert, L. A. & Rugo, H. S. Role of immunotherapy in breast cancer. JCO Oncol. Pract. 19, 167–179. https://doi.org/10.1200/OP.22.00483 (2023).
Eikesdal, H. P. et al. Olaparib monotherapy as primary treatment in unselected triple negative breast cancer. Ann. Oncol. 32, 240–249. https://doi.org/10.1016/j.annonc.2020.11.009 (2021).
Geuna, E., Montemurro, F., Aglietta, M. & Valabrega, G. Potential of afatinib in the treatment of patients with HER2-positive breast cancer. Breast Cancer (Dove Med Press) 4, 131–137. https://doi.org/10.2147/BCTT.S25868 (2012).
Gameiro, A., Nascimento, C., Correia, J. & Ferreira, F. HER2-targeted immunotherapy and combined protocols showed promising antiproliferative effects in feline mammary carcinoma cell-based models. Cancers (Basel) https://doi.org/10.3390/cancers13092007 (2021).
Al-Mahmood, S., Sapiezynski, J., Garbuzenko, O. B. & Minko, T. Metastatic and triple-negative breast cancer: challenges and treatment options. Drug Deliv. Transl. Res. 8, 1483–1507. https://doi.org/10.1007/s13346-018-0551-3 (2018).
Scaltriti, M. et al. High HER2 expression correlates with response to the combination of lapatinib and trastuzumab. Clin. Cancer Res. 21, 569–576. https://doi.org/10.1158/1078-0432.CCR-14-1824 (2015).
O’Neill, F. et al. Gene expression changes as markers of early lapatinib response in a panel of breast cancer cell lines. Mol. Cancer 11, 41. https://doi.org/10.1186/1476-4598-11-41 (2012).
Ditsiou, A. et al. The structure-function relationship of oncogenic LMTK3. Sci. Adv. https://doi.org/10.1126/sciadv.abc3099 (2020).
Lee, J. Y. et al. Polyunsaturated fatty acid biosynthesis pathway determines ferroptosis sensitivity in gastric cancer. Proc. Natl. Acad. Sci. USA 117, 32433–32442. https://doi.org/10.1073/pnas.2006828117 (2020).
Hagen, R. M., Rhodes, A. & Ladomery, M. R. Conjugated linoleate reduces prostate cancer viability whereas the effects of oleate and stearate are cell line-dependent. Anticancer Res. 33, 4395–4400 (2013).
Cserni, G. Histological type and typing of breast carcinomas and the WHO classification changes over time. Pathologica 112, 25–41. https://doi.org/10.32074/1591-951X-1-20 (2020).
Lebeau, A. & Denkert, C. Updated WHO classification of tumors of the breast: the most important changes. Pathologe 42, 270–280. https://doi.org/10.1007/s00292-021-00934-9 (2021).
Rosenbluth, J. M. et al. Organoid cultures from normal and cancer-prone human breast tissues preserve complex epithelial lineages. Nat. Commun. 11, 1711. https://doi.org/10.1038/s41467-020-15548-7 (2020).
Dong, J. X. et al. Circular ribonucleic acid circ-FADS2 promotes colorectal cancer cell proliferation and invasion by regulating miR-498/S100A16. J. Physiol. Pharmacol. https://doi.org/10.26402/jpp.2022.4.04 (2022).
Zhao, T. et al. Investigating the role of FADS family members in breast cancer based on bioinformatic analysis and experimental validation. Front. Immunol. 14, 1074242. https://doi.org/10.3389/fimmu.2023.1074242 (2023).
Xuan, Y. et al. SCD1/FADS2 fatty acid desaturases equipoise lipid metabolic activity and redox-driven ferroptosis in ascites-derived ovarian cancer cells. Theranostics 12, 3534–3552. https://doi.org/10.7150/thno.70194 (2022).
Vriens, K. et al. Evidence for an alternative fatty acid desaturation pathway increasing cancer plasticity. Nature 566, 403–406. https://doi.org/10.1038/s41586-019-0904-1 (2019).
Triki, M. et al. mTOR signaling and SREBP Activity increase FADS2 expression and can activate sapienate biosynthesis. Cell Rep. 31, 107806. https://doi.org/10.1016/j.celrep.2020.107806 (2020).
Bhatia, S. et al. Patient-derived triple-negative breast cancer organoids provide robust model systems that recapitulate tumor intrinsic characteristics. Can. Res. 82, 1174–1192. https://doi.org/10.1158/0008-5472.Can-21-2807 (2022).
Burrai, G. P. et al. Spontaneous feline mammary intraepithelial lesions as a model for human estrogen receptor- and progesterone receptor-negative breast lesions. BMC Cancer 10, 156. https://doi.org/10.1186/1471-2407-10-156 (2010).
Baselga, J. et al. Lapatinib with trastuzumab for HER2-positive early breast cancer (NeoALTTO): a randomised, open-label, multicentre, phase 3 trial. Lancet 379, 633–640. https://doi.org/10.1016/s0140-6736(11)61847-3 (2012).
Acknowledgements
We would like to thank Editage (www.editage.jp) for English language editing.
Funding
This study was supported by KAKENHI (Grant Numbers JP23K08027, JP25K02173).
Author information
Authors and Affiliations
Contributions
M. E., Y. S., K. S., and T. U. (Tatsuya Usui) conceptualized and obtained funding for the project. H. Y. (Haru Yamamoto), M. E., T. U. (Tatsuya Usui), and K. S. designed experiments. H. Y. (Haru Yamamoto), Y. I., A. A., S. Y., Y. T. W., L. Y., Y. N., Y. K., R. M., S. U., and M. K. performed the experiments. R. T., T. Y., and M. S. analyzed the experiments. N. M., H. N., T. K., M. I., M. H., R. F., D. A., and T. U. (Tsuyoshi Uchide) provided clinical samples. H. Y. (Haru Yamamoto), M. E., T. U. (Tatsuya Usui), and K. S. wrote the manuscript. H. Y. (Hideyuki Yamawaki) and M. K. edited the manuscript. All authors provided feedback on the manuscript draft.
Corresponding authors
Ethics declarations
Competing interests
The authors declare no competing interests.
Additional information
Publisher’s note
Springer Nature remains neutral with regard to jurisdictional claims in published maps and institutional affiliations.
Supplementary Information
Rights and permissions
Open Access This article is licensed under a Creative Commons Attribution-NonCommercial-NoDerivatives 4.0 International License, which permits any non-commercial use, sharing, distribution and reproduction in any medium or format, as long as you give appropriate credit to the original author(s) and the source, provide a link to the Creative Commons licence, and indicate if you modified the licensed material. You do not have permission under this licence to share adapted material derived from this article or parts of it. The images or other third party material in this article are included in the article’s Creative Commons licence, unless indicated otherwise in a credit line to the material. If material is not included in the article’s Creative Commons licence and your intended use is not permitted by statutory regulation or exceeds the permitted use, you will need to obtain permission directly from the copyright holder. To view a copy of this licence, visit http://creativecommons.org/licenses/by-nc-nd/4.0/.
About this article
Cite this article
Yamamoto, H., Elbadawy, M., Tsunedomi, R. et al. Novel organoid-based exploration reveals the role of LMTK3/FADS2 signaling in metastatic breast cancer progression in felines and humans. Sci Rep 15, 45016 (2025). https://doi.org/10.1038/s41598-025-28751-7
Received:
Accepted:
Published:
Version of record:
DOI: https://doi.org/10.1038/s41598-025-28751-7












