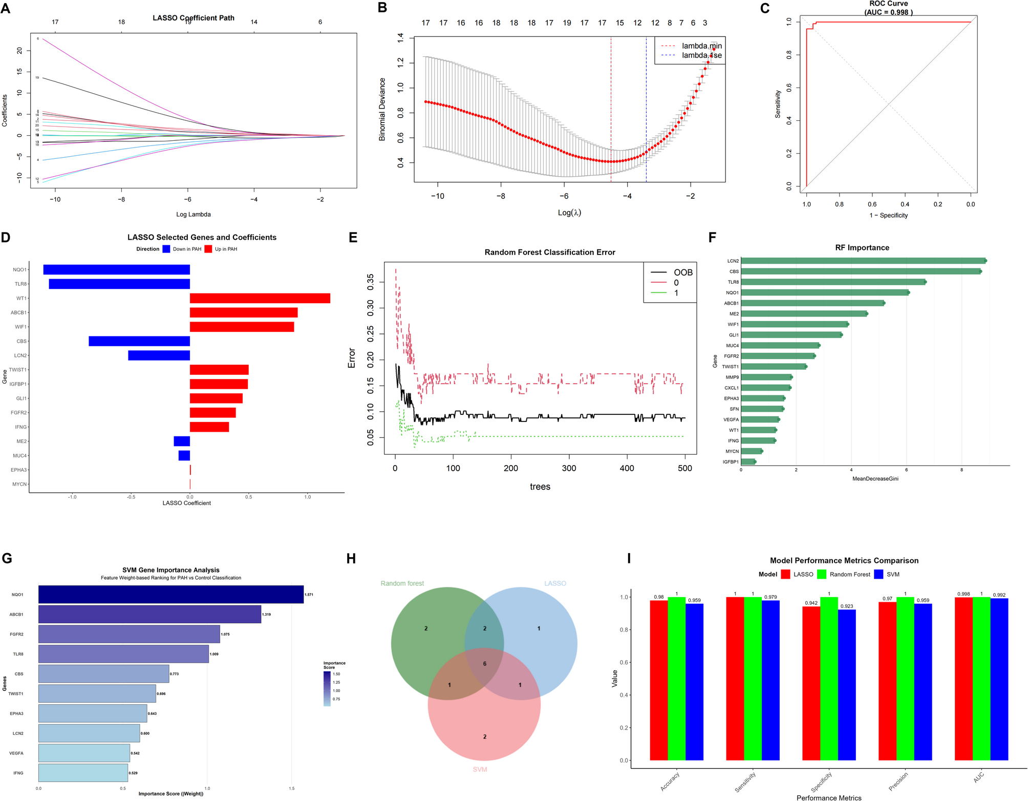
Fig. 3

(A) Identification of hub genes in pulmonary hypertension (PH) using machine learning algorithms. (B) LASSO (Least Absolute Shrinkage and Selection Operator) regression analysis selecting 10 optimal candidate genes for PH at the binomial deviance minimum; coefficients of selected genes shown. (C) ROC (receiver operating characteristic) curve of the LASSO model demonstrating robust diagnostic performance. (D) Coefficients of genes selected by LASSO regression. (E) Diagnostic error visualization for the random forest (RF) algorithm. (F) Ranking of genes by MeanDecreaseGini values in RF. (G) Gene importance analysis based on the support vector machine (SVM) model. (H) Venn diagram identifying six overlapping hub genes shared among LASSO, RF, and SVM as senescence-associated PH signature genes. (I) Comparative performance metrics of machine learning models. LASSO, Least Absolute Shrinkage and Selection Operator; RF, random forest; SVM, support vector machine; ROC, receiver operating characteristic.