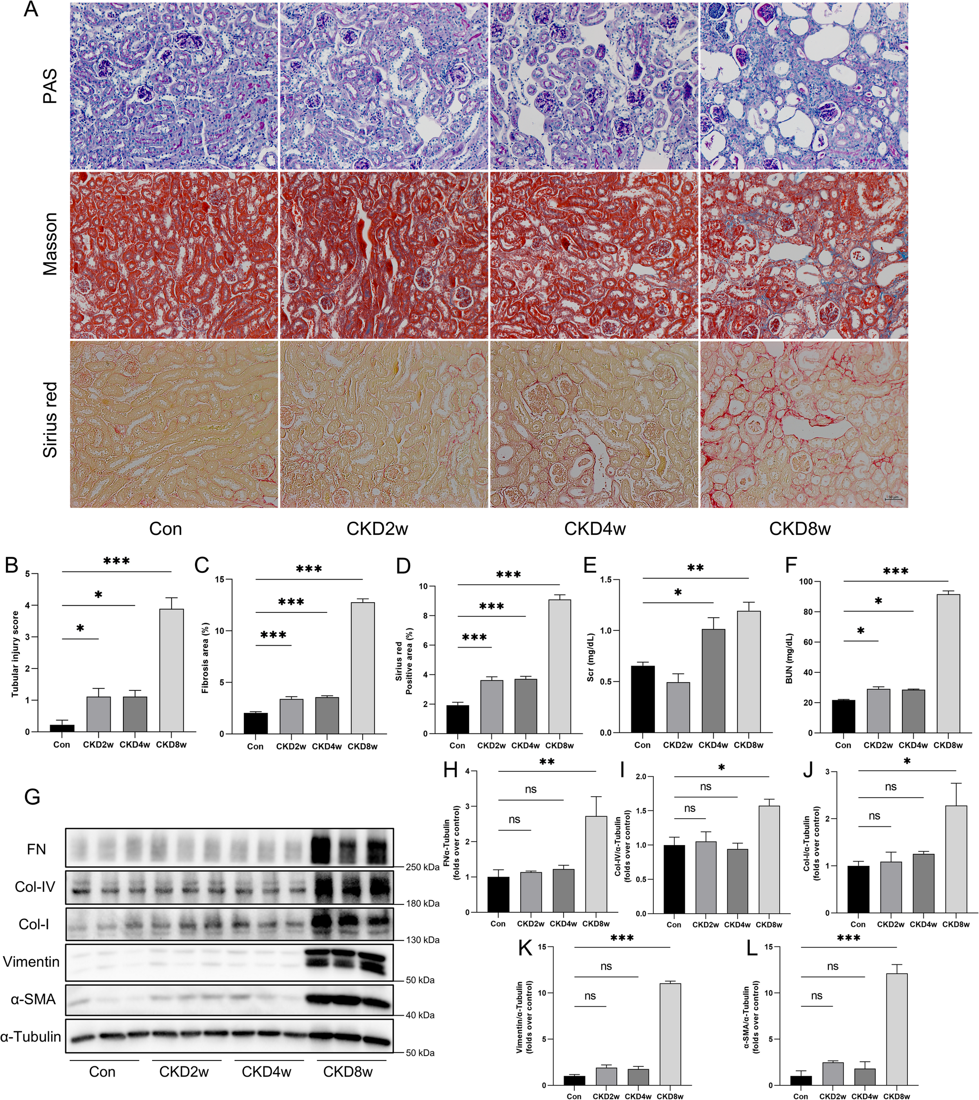
Fig. 1

Renal histopathology and functional changes in adenine-induced CKD mice. A Representative images of PAS, Masson, and Sirius staining. All images are shown at identical magnification, ×200, scale bar = 50 μm. B-D Quantitative analysis of tubular injury and fibrosis. E Serum creatinine levels. F Blood urea nitrogen levels. G Representative Western blot images of FN, Col-IV, Col-I, Vimentin, and α-SMA expression in the kidneys of mice in all groups. The original blots are presented in Supplementary Fig. 1. H-L Densitometric analysis of FN, Col-IV, Col-I, Vimentin, and α-SMA normalized to α-Tubulin content. Data are expressed as mean ± SEM, n = 3. *p < 0.05, **p < 0.01, and ***p < 0.001 compared with indicated group, ns = no significance.