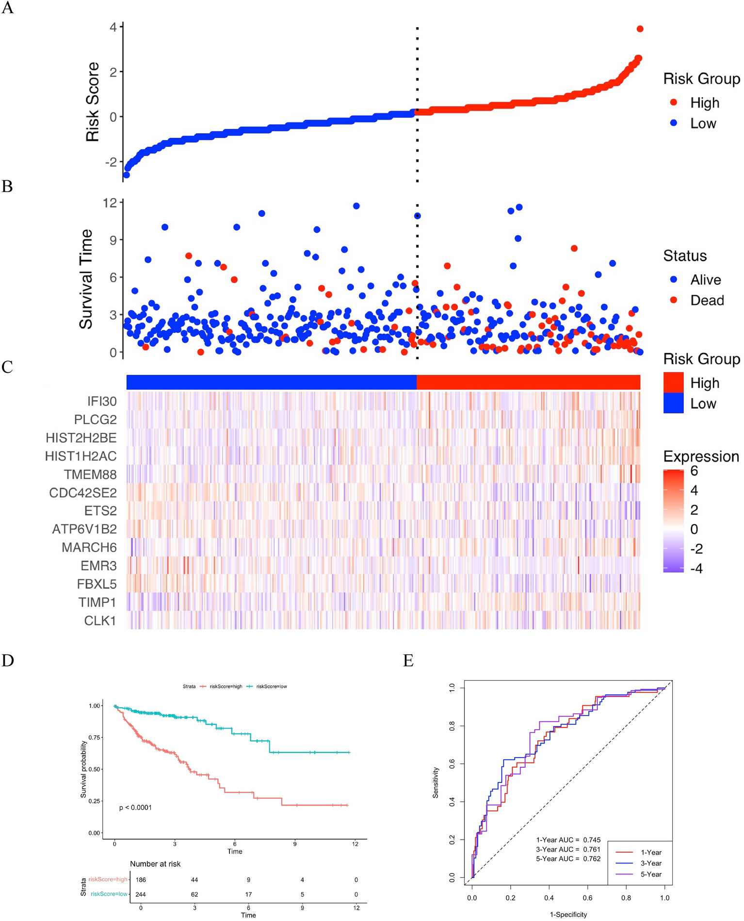
Figure 3

Construction of the NETs Risk Score Model. (A) Distribution of risk scores in high- vs. low-risk groups. Dashed line marks the median cutoff. (B) Survival status distribution (alive: blue; deceased: red) across risk groups. (C) Heatmap of expression profiles for the 13 prognostic NRGs in high- vs. low-risk patients. (D) Kaplan-Meier survival curves for high- (red) and low-risk (blue) groups (log-rank p < 0.0001). (E) Time-dependent ROC curves for 1-, 3-, and 5-year survival prediction in the TCGA training set. AUC values are labeled.