Abstract
Colorectal cancer (CRC) is a prevalent malignancy with high mortality. Neutrophil extracellular traps (NETs) are implicated in metastasis and chemotherapy resistance, making them potential biomarkers for prognosis and treatment response. We extracted NETs-related genes (NRGs) from neutrophil transcriptome data derived from in vitro-treated cells and used LASSO regression to construct a NETs risk score model. Then we validated it in multiple public CRC datasets. Serum citrullinated histone H3 (CitH3) levels were measured in 146 CRC patients and 49 healthy controls by enzyme-linked immunosorbent assay (ELISA) to evaluate diagnostic and prognostic utility, as well as chemotherapy response prediction. The model demonstrated robust prognostic performance (AUC = 0.745-0.762 for 1-5 year survival), with high-risk patients exhibiting significantly reduced survival (p < 0.0001) and compromised treatment efficacy. CitH3 levels were markedly elevated in CRC patients, particularly in those with poor prognosis and chemotherapy resistance, suggesting diagnostic and predictive utility. This study establishes NETs-based risk scoring as an effective tool for CRC prognosis and treatment response prediction, while serum CitH3 emerges as a promising biomarker for diagnosis and monitoring.
Introduction
Colorectal cancer (CRC) ranks second in mortality and third in incidence globally, according to the GLOBOCAN 2022 report1. Despite advances in CRC treatment, prognosis remains poor, with approximately 25% of patients presenting with metastases at diagnosis. Metastatic CRC has a significantly lower survival rate compared to early-stage disease2, highlighting the need for early prediction of metastasis and timely therapeutic interventions. While radiographic imaging is commonly used for metastasis detection, it may fail to identify micro-metastases. Advanced techniques such as PET-CT and circulating tumor DNA (ctDNA) detection offer greater sensitivity but are not widely accessible due to high costs3. Therefore, there is a pressing need to develop novel indicators for early metastasis detection and prognostic prediction in CRC.
Chemotherapy remains the mainstay treatment for metastatic CRC, aiming to reduce tumor burden, control disease spread, and improve survival. However, the complex tumor microenvironment and intratumoral heterogeneity result in variable responses among patients. Identifying biomarkers that predict chemotherapy efficacy is crucial for facilitating personalized treatment strategies.
In the tumor microenvironment, neutrophils play dual roles in tumor progression, with one key component being neutrophil extracellular traps (NETs)4. NETs are extracellular networks composed of DNA, histones, and proteases released by neutrophils in response to stimuli such as phagocytosis and reactive oxygen species (ROS)5. Among various NETs markers, citrullinated histone H3 (CitH3) has shown high specificity across multiple diseases, including cancer6. Initially identified as an antimicrobial mechanism, NETs have recently been implicated in promoting tumor metastasis7 and chemoresistance8. Given their critical roles in tumors, researchers have begun exploring NETs as potential cancer biomarkers. Numerous studies have demonstrated that elevated NETs levels are closely associated with tumor aggressiveness, metastatic potential, and poor prognosis6,7,9. Clinical translational research has revealed that CitH3 exhibits remarkable diagnostic and prognostic value in various solid tumors, including thyroid10 and endometrial cancers11. However, the prognostic and predictive value of NETs-related genes (NRGs) signatures in colorectal cancer has not been thoroughly evaluated in the context of CRC.
Based on these findings, we hypothesize that NETs may serve as novel biomarkers for predicting prognosis and chemotherapy response in CRC. In this study, we constructed a prognostic model using NRGs to analyze patient survival and explored associations with signaling pathways, immune cell infiltration, and chemotherapy sensitivity. To further assess the translational relevance of NETs, we measured serum CitH3 levels in a cohort of 146 CRC patients and assessed its potential utility in CRC diagnosis, prognosis, and treatment response.
Methods
Ethics approval and consent to participate
The study was approved by the Ethics Committee of The Sixth Affiliated Hospital, Sun Yat-sen University (Approval Number: 2022ZSLYEC-24). All serum samples were collected and used in accordance with the regulations of the Ethics Committee. The study was conducted in accordance with the principles of the Declaration of Helsinki, and explicit informed consent was obtained from all participants.
Data collection and patient selection
NETs transcriptome data
The NETs-related transcriptome data were obtained from the Gene Expression Omnibus (GEO; https://www.ncbi.nlm.nih.gov/geo/) dataset GSE80489. This dataset comprises six experimental groups totaling 18 samples:
Control groups: Unstimulated neutrophils at 30- and 60-minute time points.
Treatment groups: Neutrophils stimulated with phorbol myristateacetate (PMA) or calcium ionophore A23187 at 30- and 60-minute time points.
CRC cohorts
Training set: Transcriptomic and clinical data from 430 CRC patients were sourced from The Cancer Genome Atlas (TCGA; https://www.cancergenome.nih.gov/)).
Validation sets: Two independent cohorts (GSE39582: n = 579; GSE17538: n = 232) were retrieved from GEO.
Serum samples
Serum was collected from 146 treatment-naïve CRC patients and 49 age- and sex-matched healthy controls at the Sixth Affiliated Hospital of Sun Yat-sen University. Inclusion criteria for CRC patients:
-
1.
Pathologically confirmed CRC diagnosis.
-
2.
No prior surgery, chemotherapy, or radiotherapy at the time of blood collection.
-
3.
Underwent curative resection without concurrent malignancies.
-
4.
Complete follow-up data (survival status, cause/time of death) until February 2024.
Identification of NRGs
Differential gene expression (DEG) analysis between stimulated and unstimulated neutrophils was performed using the R package ‘Limma’. Comparisons included:
-
PMA-stimulated vs. unstimulated neutrophils at 30/60 minutes.
-
A23187-stimulated vs. unstimulated neutrophils at 30/60 minutes.
-
Time-dependent changes within each stimulation group (30 vs. 60 minutes).
NRGs were identified using the following criteria: |log₂FC| >1 and FDR-adjusted p < 0.05 in at least one comparison group (A1-P3).
Gene functional enrichment analysis
Gene Ontology (GO) and Kyoto Encyclopedia of Genes and Genomes (KEGG) pathway analyses12 were conducted using ‘ClusterProfiler’ to identify pathways associated with NRGs.
Prognostic model construction
The R package ‘glmnet’ was applied to perform LASSO Cox regression analysis in the TCGA training set. Ten-fold cross-validation optimized the penalty parameter (λ). This approach allowed us to further refine the selection of NRGs and construct a prognostic model, while avoiding overfitting. Subsequently, we conducted pairwise correlation analysis of these genes to observe their logical relationships. Additionally, univariate and multivariate Cox regression analyses were performed to assess the hazard ratio (HR) for each gene with respect to prognosis. Finally, based on the Cox regression coefficients of NRGs, we constructed a NETs risk score model. Patients were scored according to the model, and patients with CRC were classified into high- and low-risk groups based on their scores. The risk score calculation formula was as follows:
Note: Coef refers to the coefficients from the LASSO Cox regression model corresponding to the respective mRNA expression levels.
Survival and prognostic analysis
Kaplan-Meier Curves: Generated using ‘survivalminer’ with log-rank tests.
Receiver Operating Characteristic (ROC) Analysis: Time-dependent areas under the curves (AUC) values (1-, 3-, 5-year survival) were calculated with ‘survivalROC’.
Nomogram Development: A predictive nomogram integrating NETs risk scores and clinicopathological features (age, TNM stage) was built using ‘rms’. Calibration curves were plotted with ‘PredictABEL’.
Tumor immune cell infiltration analysis
‘xCell’ estimated immune cell abundances. Correlations with NETs risk scores were assessed using Pearson’s test (|R| >0.3, p < 0.05).
Chemotherapy sensitivity prediction
The ‘pRRophetic’ package was used to predict half-maximal inhibitory concentrations (IC50) for chemotherapy drugs (Genomics of Drug Sensitivity in Cancer [GDSC] database; https://www.cancerrxgene.org/) based on transcriptomic profiles.
Gene set enrichment analysis (GSEA)
GSEA of KEGG pathways was performed on genes differentially expressed between high- and low-risk NETs groups using the “ClusterProfiler” package.
Enzyme-linked immunosorbent assay (ELISA)
On the day of admission, 500 μL of serum samples were collected from patients and healthy controls and stored at −80°C. Following the manufacturer’s protocol, CitH3 levels were measured in duplicate using a commercial ELISA kit (MEIMIAN, MM-13757H1). Serum samples were diluted 1:8, and absorbance was read at 450 nm. Intra- and inter-assay coefficients of variation were <10% and <15%, respectively.
Chemotherapy response assessment
According to tumor regression grade (TRG) standards from the National Comprehensive Cancer Network (NCCN), pathological evaluations of biopsy tissues before and after treatment were conducted to classify the efficacy of neoadjuvant chemotherapy into four levels13:
-
TRG 0: No residual tumor.
-
TRG 1: Single cells or small groups of tumor cells.
-
TRG 2: More residual cancer but overgrown by fibrosis.
-
TRG 3: Extensive residual tumor with minimal or no regression.
Patients were classified as chemotherapy-sensitive (TRG 0–1; n = 8) or -insensitive (TRG 2–3; n = 22).
Statistical analysis
All statistical analyses were performed using R software (V4.3.0; https://www.r-project.org/). Cox regression analysis was conducted to explore genes associated with prognosis in patients with CRC. The survival of patients with CRC was evaluated using Kaplan-Meier survival curves and ROC curves, and survival differences between the two groups were compared using the log-rank test. Pearson’s test was used to analyze the correlation between NETs risk scores and tumor immune cell infiltration. All tests were two-tailed, and the significance level was set at a p-value < 0.05.
Results
Identification of NRGs
NETs formation primarily follows two pathways: PMA-stimulated NADPH oxidase (NOX)-dependent NETosis and A23187-stimulated NOX-independent NETosis14. To identify NRGs, we used the GSE80489 dataset to perform DEG analysis between stimulated and unstimulated samples at both 30-minute and 60-minute time points after PMA/A23187 stimulation, which marks the initial step of the model construction workflow illustrated in Figure 1. Additionally, we compared gene expression between the 30-minute and 60-minute time points for each stimulus condition (Figure 2A). From these comparisons, a total of 670 candidate NRGs were identified (Figure 2B).
Workflow of NETs risk score model construction.
Identification of NRGs. (A) Multi-group differential expression analysis plots showing differentially expressed genes (DEGs) between stimulated and unstimulated neutrophils across six experimental conditions: A1 (unstimulated 30-minute vs. A23187-stimulated 30-minute), A2 (unstimulated 60-minute vs. A23187-stimulated 60-minute), A3 (A23187-stimulated 30-minute vs. 60-minute), P1 (unstimulated 30-minute vs. PMA-stimulated 30-minute), P2 (unstimulated 60-minute vs. PMA-stimulated 60-minute), and P3 (PMA-stimulated 30-minute vs. 60-minute). (B)Venn diagram illustrating the overlap of the six NRG sets (A1–P3). (C) Bubble plot of GO enrichment analysis for NRGs, including BP, CC, and MF. Dot size and color reflect gene counts and adjusted p-values, respectively. (D) Bubble plot of KEGG pathway enrichment analysis for NRGs. (E)LASSO coefficient profiles of the 670 NRGs.(F) Partial likelihood deviance vs. log(λ) plot for LASSO regression.
To explore the biological relevance of these genes, we performed GO and KEGG enrichment analyses (Figure 2C, D). GO enrichment analysis revealed that NRGs were mainly enriched in the following biological processes (BP): positive regulation of cytokine production, response to virus, leukocyte chemotaxis, and regulation of leukocyte chemotaxis; cellular components (CC) including vacuolar membrane, lysosomal membrane, lytic vacuole membrane, and secretory granule membrane; and molecular function (MF), involving DNA-binding transcription factor binding, cytokine receptor binding, cytokine activity, and immune receptor activity. These results indicate that NETs formation is closely related to cytokine and leukocyte chemotaxis. KEGG enrichment analysis highlighted enrichment in pathways such as lipid metabolism, Toll-like receptor signaling, and NOD-like receptor signaling, indicating a link between NETs and inflammatory signaling.
We further used CRC data from the TCGA database to identify NRGs associated with patient prognosis through LASSO Cox regression analysis. Through regularization path convergence and ten-fold cross-validation applied to the 670 NRGs, the optimal λ value was determined, ultimately identifying 13 signature genes (Figure 2E, F). Pairwise correlation analysis of these 13 genes showed that they regulate each other and function together in NETs formation (Figure S1). Finally, univariate and multivariate Cox regression analyses demonstrated that these 13 genes had significant HRs related to patient survival (Figure S2A, B). These findings indicate that these NRGs are not only central to NETs formation but are also potentially relevant to CRC prognosis.
Construction and application of the NETs risk score model
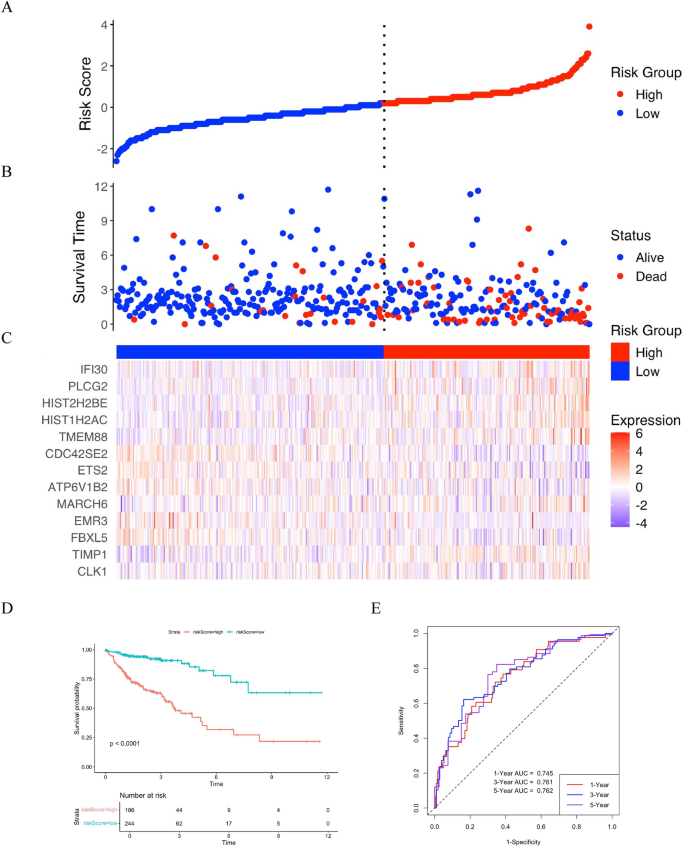
Based on the 13 identified NRGs, we constructed the NETs risk score model using a Cox regression model. The following formula was applied to calculate the risk score for each patient: risk score = (0.1373 × CLK1 expression) + (0.1383 × TIMP1 expression) + (−0.1378 × FBXL5 expression) + (−0.4888 × EMR3 expression) + (0.0515 × MARCH6 expression) + (−0.1155 × ATP6V1B2 expression) + (−0.0277 × ETS2 expression) + (−0.3391 × CDC42SE2 expression) + (0.2535 × TMEM88 expression) + (0.1638 × HIST1H2AC expression) + (0.1033 × HIST2H2BE1 expression) + (0.1635 × PLCG2 expression) + (0.1721 × FI30 expression). This formula assigns weights (coefficients) derived from the Cox regression to the expression levels of each gene.
Subsequently, we applied this NETs risk score model to score patients in the training set and categorized patients with CRC into high- and low-risk groups based on their scores (Figure 3C). Distributional analyses of the sample size and patient survival status showed that the high-risk group was associated with increased mortality (Figure 3A, B). Furthermore, Kaplan–Meier survival analysis revealed that high-risk patients had significantly shorter survival times than low-risk patients (p < 0.0001) (Figure 3D). ROC curve analysis indicated that the model had AUC of 0.745, 0.761, and 0.762 for predicting the 1-, 3-, and 5-year prognosis of patients with CRC, respectively (Figure 3E), demonstrating that the model has strong prognostic performance.
Construction of the NETs Risk Score Model. (A) Distribution of risk scores in high- vs. low-risk groups. Dashed line marks the median cutoff. (B) Survival status distribution (alive: blue; deceased: red) across risk groups. (C) Heatmap of expression profiles for the 13 prognostic NRGs in high- vs. low-risk patients. (D) Kaplan-Meier survival curves for high- (red) and low-risk (blue) groups (log-rank p < 0.0001). (E) Time-dependent ROC curves for 1-, 3-, and 5-year survival prediction in the TCGA training set. AUC values are labeled.
Validation of the NETs risk score model and its nomogram
To validate the prognostic performance of the NETs risk score model, we applied it to two independent CRC datasets, GSE39582 and GSE17538, and obtained consistent results. Kaplan–Meier survival analyses revealed that patients in the high-risk group had significantly poorer survival outcomes than those in the low-risk group (p = 0.00025 in GSE39582, p = 0.0018 in GSE17538) (Figure 4A, B). ROC curve analysis further evaluated the predictive accuracy of the model, showing AUC values of 0.638, 0.586, and 0.585 for 1-, 3-, and 5-year survival in GSE39582, and 0.638, 0.593, and 0.598 in GSE17538 (Figure 4C, D). We further performed stage-stratified Kaplan-Meier analysis in the GSE39582 validation cohort. The results demonstrated that our scoring system exhibited superior stratification capability in advanced-stage patients (p = 0.0028) compared to early-stage patients (p = 0.59) (Table S1).
Validation of the NETs Risk Score Model and Nomogram. (A) Kaplan-Meier survival analysis in the GSE39582 validation cohort (log-rank p = 0.00025). (B) Kaplan-Meier survival analysis in the GSE17538 validation cohort (log-rank p = 0.0018). (C) ROC curves for 1-, 3-, and 5-year survival prediction in GSE39582 (AUC: 0.638, 0.586, 0.585). (D) ROC curves for 1-, 3-, and 5-year survival prediction in GSE17538 (AUC: 0.638, 0.593, 0.598). (E) Nomogram integrating NETs risk scores and clinicopathological features (age, TNM stage) to predict 5-year overall survival. (F) Calibration curve comparing predicted vs. observed 5-year OS probabilities (dashed line: ideal fit).
To provide a more comprehensive and intuitive tool for predicting CRC patient survival, we developed a nomogram combining the NETs risk score with clinicopathological characteristics, including patient age and TNM stage (Figure 4E). The calibration curve for the 5-year survival probability closely matched the ideal curve, a straight line with a slope of 1 through a coordinate axis dot, indicating that the nomogram’s predictions were very close to actual patient outcomes (Figure 4F).
Correlation analysis of the NETs risk score model
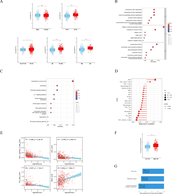
We analyzed the correlation between NETs risk scores and several clinical characteristics, including gender, tumor stage, T stage, N stage, and M stage, to explore potential clinical associations. The results showed that patients with advanced stages (III and IV) had significantly higher risk scores compared to early-stage patients (p < 0.0001). A similar trend was observed in patients with advanced T (T3 and T4, p = 0.036), N (N1 and N2, p < 0.0001), and M (M1, p < 0.0001) stages (Figure 5A). However, no significant difference was observed in risk scores between male and female patients. Given the association between higher NETs risk scores and poor prognosis, we investigated the underlying molecular mechanisms driving these outcomes by comparing the enriched pathways between high- and low-risk groups. GO enrichment analysis indicated that DEGs between the two groups were predominantly associated with extracellular matrix (ECM), receptor ligand activity, and chemokine activity. Specifically, enriched BP included ECM organization and extracellular structural organization, CC were enriched in collagen-containing ECM and endoplasmic reticulum lumen, while MF included receptor ligand activity, ECM structural constituent, and chemokine activity (Figure 5B). KEGG enrichment analysis revealed significant enrichment in pathways such as the cytoskeleton in muscle cells, chemokine signaling pathway, IL-17 signaling pathway, and ECM-receptor interaction (Figure 5C). These findings suggest that disruptions in the ECM, chemokine signaling, and inflammatory pathways contribute to the poor prognosis associated with high NETs score.
Correlation Analysis of the NETs Risk Score Model. (A) Scatter plots comparing NETs risk scores across clinical stages (T: *p < 0.05; TNM, N, M: ****p < 0.0001). (B) GO enrichment analysis of DEGs between high- and low-risk groups. (C) KEGG pathway enrichment analysis of DEGs. (D) Lollipop plot showing Pearson correlations between NETs risk scores and immune cell infiltration. (E) Scatter plots of significant immune cell correlations. (F) Scatter plot showing IC50 values for 5-Fluorouracil in high- vs. low-risk groups (****p < 0.0001). (G) GSEA analysis of DEGs between high- and low-risk groups.
To further explore the immune microenvironment of NETs, we analyzed the correlation between NETs risk scores and immune cell infiltration. Our results indicated that NETs risk scores were negatively correlated with the infiltration of CD4 memory T cells (cor = −0.369, p < 0.0001), cDC (cor = −0.355, p < 0.0001), and Th2 cells (cor = −0.307, p < 0.0001). In contrast, the scores were positively correlated with mesenchymal stem cells (MSC) (cor = 0.304, p < 0.0001) (Figure 5D, E). These findings highlight that a high NETs score may reflect a disrupted immune environment characterized by low immune cell infiltration and increased stromal cell presence.
Finally, we examined the correlation between NETs risk scores and chemotherapy sensitivity using the GDSC database. The results indicated that the high-risk group exhibited higher IC50 values for 5-Fluorouracil compared to the low-risk group (Figure 5F), suggesting reduced sensitivity to this drug. To further explore the functional implications associated with a high NETs score signature, we performed GSEA analysis between the high- and low-risk groups. The analysis revealed significant negative enrichment of gene sets involved in mismatch repair (NES = 1.84, p = 0.036), cell cycle regulation (NES = 1.73, p = 0.004), and cytokine-cytokine receptor interactions (NES = 2.05, p = 0.0002) (Figure 5G). This pattern of pathway suppression suggests that tumors with elevated NETs burden may adopt a distinct biological state characterized by impaired DNA repair capacity, dampened cell proliferation, and altered immune signaling15. These mechanisms could contribute to the observed chemoresistance16 in high-risk patients.
Clinical significance of serum CitH3 as a biomarker for CRC
The NETs risk score model estimates the potential impact of NETs on tumors by evaluating the expression levels of specific transcripts. To further explore the relationship between NETs and patient prognosis, we included the classic NETs marker CitH3 in our ELISA experiments. We evaluated serum CitH3 levels in 146 CRC patients and 49 healthy controls, with no significant differences in age and gender between the two groups (Table 1). The results showed that the median CitH3 concentration was 3.196 (2.363–4.964) ng/mL in CRC patients compared to 1.850 (1.381–2.983) ng/mL in healthy controls, with significantly higher levels in CRC patients (p < 0.0001, Figure 6A). To account for variability in the data, we performed a logarithmic transformation of the raw values.
Diagnostic, Prognostic, and Chemotherapy Response Value of Serum CitH3 in CRC. (A) Serum CitH3 levels in healthy controls vs. CRC patients (Mann-Whitney U test; ****p < 0.0001). (B) ROC curves comparing diagnostic performance of CitH3, CEA, and CA19-9 (AUC: CitH3 = 0.745, CEA = 0.774, CA19-9 = 0.647). (C) ROC curves for 1-, 3-, and 5-year survival prediction using CitH3 (AUC: 0.721, 0.668, 0.840). (D) Kaplan-Meier survival analysis stratified by serum CitH3 (cutoff: 5.989 ng/mL; log-rank ***p = 0.00065). (E) Serum CitH3 levels in chemotherapy-sensitive (TRG 0–1; n = 8) vs. -insensitive (TRG 2–3; n = 22) patients (**p < 0.01). (F) Serum CitH3 levels after excluding metastatic cases (sensitive: n = 8; insensitive: n = 11; *p < 0.05).
To evaluate the diagnostic value of CitH3, we plotted ROC curves and compared CitH3 with two commonly used clinical markers: carcinoembryonic antigen (CEA) and carbohydrate antigen 19-9 (CA19-9). The diagnostic abilities of CitH3, CEA, and CA19-9 were 0.745, 0.774, and 0.647, respectively (Figure 6B). While CitH3 exhibited slightly lower diagnostic capability than CEA, it outperformed CA19-9. The integration of CitH3 with conventional biomarkers improved diagnostic performance, increasing the AUC of CEA from 0.774 to 0.869 (+0.095) and CA19-9 from 0.647 to 0.794 (+0.147). Notably, the triple combination (CEA + CA19-9 + CitH3) achieved an AUC of 0.869, representing a +0.072 improvement over CEA + CA19-9 alone (AUC = 0.797), which further demonstrates the additive diagnostic value of CitH3 (Table 2).
Clinical characteristics of the 146 CRC patients analyzed by ELISA are detailed in Table 3. The cohort showed male predominance (63.7%) and a higher proportion of elderly patients (≥ 60 years: 61.6%). Most tumors were located in the rectum (60.3%) and presented with advanced local invasion (T3/T4: 76.7%). The cohort included balanced early-stage (51.4%) and advanced-stage (48.6%) cases, with lymph node metastasis in 47.9% and distant metastasis in 13.0%. We analyzed the correlation between CitH3 levels and clinical parameters in CRC patients. CitH3 levels were significantly associated with TNM stage (p = 0.004), N stage (p = 0.007), and metastatic status (p = 0.004), but not with gender, age, tumor location, or T stage (Table 3). In summary, serum CitH3 levels were higher in CRC patients than in healthy controls, demonstrating promising diagnostic utility and a strong correlation with CRC progression.
Given that high NETs risk scores were associated with poor prognosis, we hypothesized that elevated CitH3 levels could also predict poor outcomes in CRC patients. Follow-up data and ROC curve analysis revealed that the AUC for predicting 1-, 3-, and 5-year survival were 0.721, 0.668 and 0.840, respectively (Figure 6C). Kaplan-Meier survival analysis further indicated that CRC patients with CitH3 concentrations ≥ 5.989 ng/mL had significantly lower 5-year survival rates compared to those with concentrations < 5.989 ng/mL (p = 0.00065, Figure 6D). These findings suggest that higher serum CitH3 levels are associated with worse prognosis in CRC.
Since NETs have been implicated in chemotherapy sensitivity, we investigated the predictive value of CitH3 levels in chemotherapy response. We grouped CRC patients based on TRG after neoadjuvant chemotherapy13. The results showed that the median CitH3 concentration was 2.997 (1.505–7.299) ng/mL in the sensitive group, compared to 9.954 (4.647–22.944) ng/mL in the insensitive group, with significantly higher CitH3 levels in the insensitive group (p < 0.01, Figure 6E). We then analyzed the correlation between chemotherapy sensitivity and clinical parameters in CRC patients. The results indicated that chemotherapy sensitivity was closely associated with metastatic status (p = 0.014), while no significant correlations were found with other clinical parameters such as gender, age, tumor location, stage, T stage, N stage, and CEA level (Table 4).
To exclude the interference of metastasis on the results, we further analyzed the data of non-metastatic patients. Even after exclusion, the median CitH3 concentration remained significantly higher in the insensitive group at 11.512 (3.237–27.297) ng/mL, compared to 2.997 (1.505–7.299) ng/mL in the sensitive group (p < 0.05, Figure 6F). These findings indicate that serum CitH3 concentration serves as a reliable predictor of chemotherapy response, with lower CitH3 levels being associated with better chemotherapy outcomes.
Discussion
CRC continues to pose a significant public health challenge due to its high incidence and mortality rates. Chemotherapy remains a cornerstone of CRC treatment, especially for metastatic disease, highlighting the urgent need for reliable biomarkers to predict both prognosis and therapeutic response. Our study addresses this need by developing a NETs risk score model and evaluating the diagnostic and prognostic potential of serum CitH3 levels. Although both the NETs risk score model and serum CitH3 offer valuable insights into CRC progression and treatment response, they exhibit distinct advantages and limitations in their clinical applications, mechanistic basis, and translational potential.
The NETs risk score model offers a comprehensive assessment by integrating the expression of 13 genes (Table S2)17,18,19,20,21,22,23,24,25,26,27,28,29,30,31,32,33,34,35,36,37,38,39,40,41 linked to NETs formation and tumor progression. This multi-gene approach enables a broader understanding of the molecular landscape underlying CRC, allowing for the identification of specific pathways42, such as ECM remodeling and chemokine signaling. Previous research has shown that NETs remodel the ECM by secreting NE and MMP9, thereby promoting the formation of pre-metastatic niches43. Additionally, NETs interact with cytotoxic CD8+ T cells through the secretion of IL-17, leading to the exclusion of CD8+ T cells from tumor tissues44. Although we have not yet explored the specific mechanisms by which NETs contribute to poor prognosis in CRC, our study highlights the potential roles of the ECM, chemokine signaling, and inflammatory pathways in the adverse prognosis induced by NETs in CRC. These observations offer critical clues for future research into metastasis and treatment resistance. Our GSEA analysis provides crucial mechanistic insights into the biology of NETs high-risk tumors. The significant suppression of mismatch repair, cell cycle, and cytokine-receptor interaction pathways suggests a state of genomic instability and altered immune communication. This finding intriguingly aligns with and extends previous reports on NETs. For instance, NETs have been implicated in inducing DNA damage45, and our finding of suppressed MMR provides a potential link for how NETs might contribute to mutagenesis and cancer evolution. Furthermore, the suppression of cytokine signaling pathways offers a transcriptomic basis for the observed immunosuppressive microenvironment, potentially explaining the exclusion of cytotoxic T cells and the correlation with poorer survival46. While seemingly counterintuitive, the suppression of cell cycle genes could indicate a slower-cycling, more therapy-resistant cell population favored in the NETs-rich microenvironment, or could be a hallmark of specific cell types within the tumor bulk that are influenced by NETs. These GSEA results, coupled with our immune infiltration data, paint a picture of NETs high-risk tumors being immunologically cold and genomically unstable, which provides a compelling hypothesis for their aggressive behavior and resistance to 5-FU-based chemotherapy.
In addition to mechanistic insights, the model effectively predicts patient outcomes across multiple time points (1-, 3-, and 5-year survival), providing a robust tool for long-term prognosis. Although other NETs-related prognostic models have been conducted, many were based on gene sets derived from literature reviews of neutrophil-related genes, which may lack specificity for NETs47. In contrast, our model was based on DEGs from neutrophils exposed to clearly defined NETs inducers, ensuring both high specificity and biological relevance to NETs formation.
As a core participant in NETs formation48, CitH3 reflects systemic tumor activity and has the potential to monitor disease progression dynamically through simple blood tests, such as ELISA. Its noninvasive nature, ease of measurement, and ability to reflect real-time biological processes make it an attractive candidate for clinical translation. In our study, CitH3 levels were significantly elevated in CRC patients compared to healthy controls, and patients with higher CitH3 concentrations exhibited worse survival outcomes. This highlights CitH3’s potential as a rapid, accessible marker for predicting prognosis and treatment efficacy without the need for invasive procedures.
CitH3 is particularly valuable in the context of patients undergoing chemotherapy. Our study showed that patients with lower CitH3 levels had a better response to chemotherapy, as indicated by improved TRG scores. This suggest that CitH3 may aid in treatment stratification by identifying patients who are more likely to benefit from specific chemotherapy regimens, such as 5-Fluorouracil. Furthermore, when combined with traditional markers like CEA and CA19-9, CitH3 enhanced diagnostic accuracy. This synergy suggests that integrating CitH3 with existing diagnostic tools could increase sensitivity and specificity for CRC detection. The correlation of CitH3 levels with TNM stage and metastatic status further supports its utility as a reliable indicator of disease burden and progression49.
Despite its advantages, CitH3 also has limitations. One key challenge is its lack of specificity. Although CitH3 is a well-established marker for NETs, NETs are not unique to cancer. They are also involved in infections50, autoimmune disorders, and inflammatory diseases, which could lead to false positives when using CitH3 as a CRC-specific marker. This limits its standalone use for CRC diagnosis, particularly in patients with comorbid conditions that trigger NETs formation. Moreover, the relationship between CitH3 levels and chemotherapy sensitivity remains complex. Our findings suggest that higher CitH3 levels are associated with reduced chemotherapy efficacy, potentially due to NETs-induced epithelial-mesenchymal transition and immune suppression. However, further research is needed to elucidate the precise mechanisms by which NETs contribute to chemotherapy resistance in CRC. These challenges underscore the need to contextualize CitH3 measurements within broader clinical and molecular frameworks.
To overcome these limitations, future research could explore combining CitH3 with other markers from the NETs risk score model. For example, integrating CitH3 with proteins encoded by TIMP1, EMR3, or PLCG2 could improve the specificity and predictive power of the biomarker panel. Such a multi-marker approach could balance specificity, sensitivity, and feasibility, offering an improved, noninvasive approach for prognosis and treatment guidance in CRC.
In summary, our study highlights the complementary roles of the NETs risk score model and CitH3 in CRC management. The NETs risk score model offers detailed molecular insights, enabling the identification of high-risk patients and guiding long-term treatment planning. In parallel, CitH3 provides a practical, noninvasive tool for real-time monitoring, early diagnosis, and chemotherapy response assessment. Integrating these biomarkers may enable personalized treatment strategies that account for both systemic and tumor-intrinsic factors. Looking ahead, large-scale clinical validation of CitH3 and the NETs risk score model will be essential to confirm their utility in diverse patient populations. In addition, exploring the therapeutic potential of targeting NETs-related pathways, such as IL-17 and ECM remodeling, could open new avenues for improving CRC outcomes. Ultimately, the integration of these biomarkers into routine clinical practice has the potential to enhance early detection, optimize treatment strategies, and improve survival rates in patients with CRC.
Conclusions
Our study presents a NETs risk score model and serum CitH3 levels, demonstrating their complementary roles in CRC management. The NETs risk score, based on 13 genes linked to NETs formation and tumor progression, provides valuable insights for patient prognosis. Serum CitH3 is a noninvasive biomarker reflecting tumor activity and disease progression. Elevated CitH3 levels correlate with poorer survival and reduced chemotherapy effectiveness. In summary, our findings support integrating the NETs risk score model and CitH3 into precision medicine for CRC, facilitating tailored treatment strategies. Future research is essential to optimize these biomarkers’ clinical utility and improve patient survival rates.
Data availability
All the data supporting the findings of this study are available within the paper and its Supplementary Information files. All other data supporting the findings of this study are available from the corresponding author upon reasonable request.
References
Siegel, R. L., Miller, K. D., Fuchs, H. E. & Jemal, A. Cancer statistics, 2022. CA Cancer J. Clin. 72, 7–33. https://doi.org/10.3322/caac.21708 (2022).
Miller, K. D. et al. Cancer treatment and survivorship statistics, 2022. CA Cancer J. Clin. 72, 409–436. https://doi.org/10.3322/caac.21731 (2022).
Zhang, X. et al. (18)F-FAPI-42 PET/CT enhances the diagnostic efficacy for peritoneal metastasis of colorectal cancer and guides treatment decisions: an original retrospective study. Gastroenterol. Rep. (Oxf.) https://doi.org/10.1093/gastro/goae104 (2024).
Hedrick, C. C. & Malanchi, I. Neutrophils in cancer: Heterogeneous and multifaceted. Nat. Rev. Immunol. 22, 173–187. https://doi.org/10.1038/s41577-021-00571-6 (2022).
Brinkmann, V. et al. Neutrophil extracellular traps kill bacteria. Science 303, 1532–1535. https://doi.org/10.1126/science.1092385 (2004).
Ronchetti, L. et al. Neutrophil extracellular traps in cancer: Not only catching microbes. J. Exp. Clin. Cancer Res. 40, 231. https://doi.org/10.1186/s13046-021-02036-z (2021).
Yang, L. et al. IL-8 mediates a positive loop connecting increased neutrophil extracellular traps (NETs) and colorectal cancer liver metastasis. J. Cancer 11, 4384–4396. https://doi.org/10.7150/jca.44215 (2020).
Mousset, A. et al. Neutrophil extracellular traps formed during chemotherapy confer treatment resistance via TGF-β activation. Cancer Cell 41, 757-775.e710. https://doi.org/10.1016/j.ccell.2023.03.008 (2023).
Ricciuti, J. et al. Prognostic significance of serum complement activation, neutrophil extracellular traps and extracellular DNA in newly diagnosed epithelial ovarian cancer. Gynecol. Oncol. 193, 49–57. https://doi.org/10.1016/j.ygyno.2024.12.006 (2025).
Modestino, L. et al. Neutrophil extracellular traps and neutrophil-related mediators in human thyroid cancer. Front. Immunol. 14, 1167404. https://doi.org/10.3389/fimmu.2023.1167404 (2023).
Ronchetti, L. et al. Circulating cell free DNA and citrullinated histone H3 as useful biomarkers of NETosis in endometrial cancer. J. Exp. Clin. Cancer Res. 41, 151. https://doi.org/10.1186/s13046-022-02359-5 (2022).
Kanehisa, M., Furumichi, M., Sato, Y., Matsuura, Y. & Ishiguro-Watanabe, M. KEGG: Biological systems database as a model of the real world. Nucl. Acid. Res. 53, D672-d677. https://doi.org/10.1093/nar/gkae909 (2025).
Benson, A. B. et al. NCCN guidelines insights: Colon cancer version. J. Natl. Compr. Canc. Netw. https://doi.org/10.6004/jnccn.2018.0021 (2018).
Hamam, H. J., Khan, M. A. & Palaniyar, N. Histone Acetylation Promotes Neutrophil Extracellular Trap Formation. Biomolecules https://doi.org/10.3390/biom9010032 (2019).
Cheong, A. & Nagel, Z. D. Human variation in DNA repair, immune function, and cancer risk. Front. Immunol. 13, 899574. https://doi.org/10.3389/fimmu.2022.899574 (2022).
Vodenkova, S. et al. 5-fluorouracil and other fluoropyrimidines in colorectal cancer: Past, present and future. Pharmacol. Ther. 206, 107447. https://doi.org/10.1016/j.pharmthera.2019.107447 (2020).
Liu, Y. et al. Phosphorylation of the alternative mRNA splicing factor 45 (SPF45) by Clk1 regulates its splice site utilization, cell migration and invasion. Nucl. Acid. Res. 41, 4949–4962. https://doi.org/10.1093/nar/gkt170 (2013).
Chen, S. et al. CLK1/SRSF5 pathway induces aberrant exon skipping of METTL14 and Cyclin L2 and promotes growth and metastasis of pancreatic cancer. J. Hematol. Oncol. 14, 60. https://doi.org/10.1186/s13045-021-01072-8 (2021).
Xue, S. et al. CLK1 activates YAP to promote intrahepatic cholangiocarcinogenesis. Cancer Res. https://doi.org/10.1158/0008-5472.Can-24-0147 (2024).
Qiu, X. et al. Unraveling TIMP1: A multifaceted biomarker in colorectal cancer. Front. Genet. 14, 1265137. https://doi.org/10.3389/fgene.2023.1265137 (2023).
Salahudeen, A. A. et al. An E3 ligase possessing an iron-responsive hemerythrin domain is a regulator of iron homeostasis. Science 326, 722–726. https://doi.org/10.1126/science.1176326 (2009).
Yao, H. et al. F-box and leucine-rich repeat protein 5 promotes colon cancer progression by modulating PTEN/PI3K/AKT signaling pathway. Biomed. Pharmacother. 107, 1712–1719. https://doi.org/10.1016/j.biopha.2018.08.119 (2018).
Matmati, M. et al. The human EGF-TM7 receptor EMR3 is a marker for mature granulocytes. J. Leukoc. Biol. 81, 440–448. https://doi.org/10.1189/jlb.0406276 (2007).
Kane, A. J., Sughrue, M. E., Rutkowski, M. J., Phillips, J. J. & Parsa, A. T. EMR-3: A potential mediator of invasive phenotypic variation in glioblastoma and novel therapeutic target. Neuroreport 21, 1018–1022. https://doi.org/10.1097/WNR.0b013e32833f19f2 (2010).
Zattas, D., Berk, J. M., Kreft, S. G. & Hochstrasser, M. A Conserved C-terminal element in the yeast Doa10 and Human MARCH6 ubiquitin ligases required for selective substrate degradation. J. Biol. Chem. 291, 12105–12118. https://doi.org/10.1074/jbc.M116.726877 (2016).
Liu, Y. et al. MARCH6 promotes papillary thyroid cancer development by destabilizing DHX9. Int. J. Biol. Sci. 17, 3401–3412. https://doi.org/10.7150/ijbs.60628 (2021).
Nishi, T. & Forgac, M. The vacuolar (H+)-ATPases–nature’s most versatile proton pumps. Nat. Rev. Mol. Cell Biol. 3, 94–103. https://doi.org/10.1038/nrm729 (2002).
Liu, H. et al. Prognostic models of immune-related cell death and stress unveil mechanisms driving macrophage phenotypic evolution in colorectal cancer. J. Transl. Med. 23, 127. https://doi.org/10.1186/s12967-025-06143-9 (2025).
Sharrocks, A. D. The ETS-domain transcription factor family. Nat. Rev. Mol. Cell Biol. 2, 827–837. https://doi.org/10.1038/35099076 (2001).
Wang, H. et al. RNA-binding protein CELF1 enhances cell migration, invasion, and chemoresistance by targeting ETS2 in colorectal cancer. Clin. Sci. (Lond.) 134, 1973–1990. https://doi.org/10.1042/cs20191174 (2020).
Maldonado, M. D. M. & Dharmawardhane, S. Targeting Rac and Cdc42 GTPases in Cancer. Cancer Res. 78, 3101–3111. https://doi.org/10.1158/0008-5472.Can-18-0619 (2018).
Zhang, D. et al. Monogenic deficiency in murine intestinal Cdc42 leads to mucosal inflammation that induces crypt dysplasia. Gene. Dis. 11, 413–429. https://doi.org/10.1016/j.gendis.2022.11.024 (2024).
Lee, H. J. et al. Identification of transmembrane protein 88 (TMEM88) as a dishevelled-binding protein. J. Biol. Chem. 285, 41549–41556. https://doi.org/10.1074/jbc.M110.193383 (2010).
Cai, M., Ni, W. J., Wang, Y. H., Wang, J. J. & Zhou, H. Targeting TMEM88 as an attractive therapeutic strategy in malignant tumors. Front. Oncol. 12, 906372. https://doi.org/10.3389/fonc.2022.906372 (2022).
Albig, W., Trappe, R., Kardalinou, E., Eick, S. & Doenecke, D. The human H2A and H2B histone gene complement. Biol. Chem. 380, 7–18. https://doi.org/10.1515/bc.1999.002 (1999).
Buschbeck, M. & Hake, S. B. Variants of core histones and their roles in cell fate decisions, development and cancer. Nat. Rev. Mol. Cell Biol. 18, 299–314. https://doi.org/10.1038/nrm.2016.166 (2017).
Wan, Y. C. E. & Chan, K. M. Histone H2B mutations in cancer. Biomedicines https://doi.org/10.3390/biomedicines9060694 (2021).
Caraux, A. et al. Phospholipase C-gamma2 is essential for NK cell cytotoxicity and innate immunity to malignant and virally infected cells. Blood 107, 994–1002. https://doi.org/10.1182/blood-2005-06-2428 (2006).
Zhou, X. et al. Targeting PLCG2 suppresses tumor progression, orchestrates the tumor immune microenvironment and potentiates immune checkpoint blockade therapy for colorectal cancer. Int. J. Biol. Sci. 20, 5548–5575. https://doi.org/10.7150/ijbs.98200 (2024).
Hastings, K. T. & Cresswell, P. Disulfide reduction in the endocytic pathway: Immunological functions of gamma-interferon-inducible lysosomal thiol reductase. Antioxid. Redox Signal. 15, 657–668. https://doi.org/10.1089/ars.2010.3684 (2011).
Li, L. et al. IFI30 as a key regulator of PDL1 immunotherapy prognosis in breast cancer. Int. Immunopharmacol. 133, 112093. https://doi.org/10.1016/j.intimp.2024.112093 (2024).
Thomas, M. et al. Genome-wide modeling of polygenic risk score in colorectal cancer risk. Am. J. Hum. Genet. 107, 432–444. https://doi.org/10.1016/j.ajhg.2020.07.006 (2020).
Guan, X. et al. The crosstalk between cancer cells and neutrophils enhances hepatocellular carcinoma metastasis via neutrophil extracellular traps-associated cathepsin g component: A potential therapeutic target. J. Hepatocell. Carcinoma. 8, 451–465. https://doi.org/10.2147/jhc.S303588 (2021).
Zhang, Y. et al. Interleukin-17-induced neutrophil extracellular traps mediate resistance to checkpoint blockade in pancreatic cancer. J. Exp. Med. https://doi.org/10.1084/jem.20190354 (2020).
Ku, T. H., Ram-Mohan, N., Zudock, E. J., Abe, R. & Yang, S. Neutrophil extracellular traps have active DNAzymes that promote bactericidal activity. Nucl. Acid. Res. https://doi.org/10.1093/nar/gkae1262 (2025).
Teijeira, Á. et al. CXCR1 and CXCR2 chemokine receptor agonists produced by tumors induce neutrophil extracellular traps that interfere with immune cytotoxicity. Immunity 52, 856-871.e858. https://doi.org/10.1016/j.immuni.2020.03.001 (2020).
Zhang, Y. et al. A signature for pan-cancer prognosis based on neutrophil extracellular traps. J. Immunother. Cancer https://doi.org/10.1136/jitc-2021-004210 (2022).
Wang, Y. et al. Histone hypercitrullination mediates chromatin decondensation and neutrophil extracellular trap formation. J. Cell Biol. 184, 205–213. https://doi.org/10.1083/jcb.200806072 (2009).
Thålin, C. et al. Citrullinated histone H3 as a novel prognostic blood marker in patients with advanced cancer. PLoS One 13, e0191231. https://doi.org/10.1371/journal.pone.0191231 (2018).
Pan, B. et al. Circulating CitH3 Is a reliable diagnostic and prognostic biomarker of septic patients in acute pancreatitis. Front. Immunol. 12, 766391. https://doi.org/10.3389/fimmu.2021.766391 (2021).
Acknowledgements
Thanks to the Cancer Database of the Sixth Affiliated Hospital of Sun Yat-sen University for providing follow-up data of CRC patients, and to all those who contributed to the public datasets used in this study.
Funding
This work was supported by National Natural Science Foundation of China (82172337, 82103604); Guangdong Basic and Applied Basic Research Foundation (2023A1515012377); National Key Clinical Discipline.
Author information
Authors and Affiliations
Contributions
C.W. designed, performed experiments and wrote original draft; J.C. designed, performed experiments and revised the manuscript; Z.S., L.L. and J.Z. performed experiments; K.L. and H.D. analyzed the data; H.L., J.L. and X.Y. designed experiments and revised the manuscript. All authors read and approved the final manuscript.
Corresponding authors
Ethics declarations
Competing interests
The authors declare no competing interests.
Additional information
Publisher’s note
Springer Nature remains neutral with regard to jurisdictional claims in published maps and institutional affiliations.
Supplementary Information
Rights and permissions
Open Access This article is licensed under a Creative Commons Attribution-NonCommercial-NoDerivatives 4.0 International License, which permits any non-commercial use, sharing, distribution and reproduction in any medium or format, as long as you give appropriate credit to the original author(s) and the source, provide a link to the Creative Commons licence, and indicate if you modified the licensed material. You do not have permission under this licence to share adapted material derived from this article or parts of it. The images or other third party material in this article are included in the article’s Creative Commons licence, unless indicated otherwise in a credit line to the material. If material is not included in the article’s Creative Commons licence and your intended use is not permitted by statutory regulation or exceeds the permitted use, you will need to obtain permission directly from the copyright holder. To view a copy of this licence, visit http://creativecommons.org/licenses/by-nc-nd/4.0/.
About this article
Cite this article
Wang, C., Chen, J., Song, Z. et al. Neutrophil extracellular traps as biomarkers for predicting prognosis and chemotherapy response in colorectal cancer. Sci Rep 16, 3074 (2026). https://doi.org/10.1038/s41598-025-29093-0
Received:
Accepted:
Published:
Version of record:
DOI: https://doi.org/10.1038/s41598-025-29093-0





