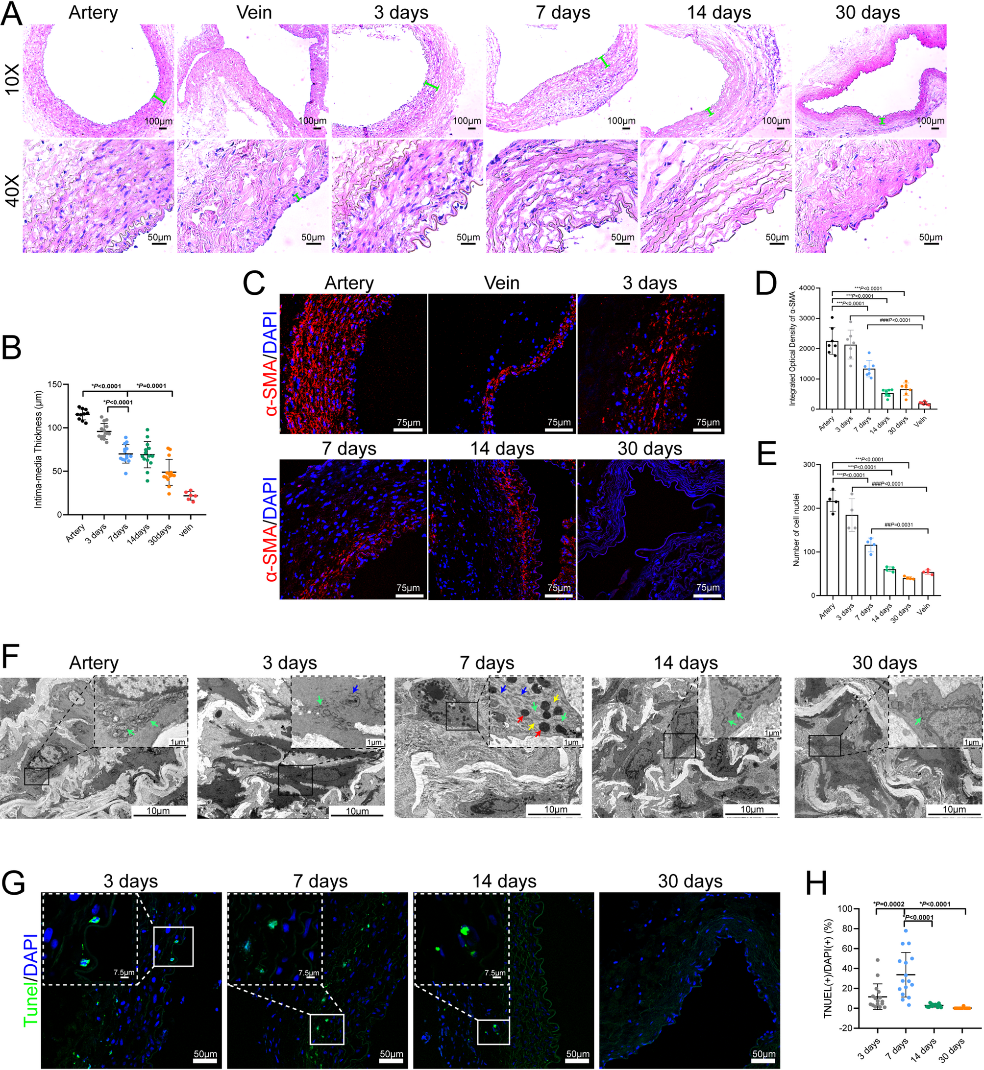
Fig. 2

Changes in arterial graft after RCCA transplantation into REJV. (A) Representative H&E staining of normal arteries and veins at 3, 7, 14, and 30 days post-operation. Upper panel: The scale bar is 100 µm, at ×10; below panel: The scale bar is 50 µm, at ×40. (B) Intima-media thickness plots at 3, 7, 14, and 30 days after transplantation. Data are expressed as mean ± standard deviation and measured by One-way ANOVA with Tukey’s post-hoc test for multiple comparisons, n = 3 rabbits, two to six different visual fields were repeated per rabbit. ***p < 0.001. (C) Representative immunofluorescence images of arterial and venous sections stained with α-SMA (red) and DAPI (blue) at 3, 7, 14, and 30 days post-grafting of the artery (RCCA) into the vein (REJV). Scale bars: 75 µm. (D) Integrated optical density histogram of normal arteries and veins at 3, 7, 14, and 30 days post-operation. n = 3 rabbits, two to six different visual fields were repeated per rabbit. Data are expressed as mean ± standard deviation and measured by one-way ANOVA with Tukey’s post-hoc test for multiple comparisons. ***p < 0.0001 compared to artery; ###p < 0.0001 compared to vein. (E) Number of cell nuclei histogram of normal arteries and veins at 3, 7, 14, and 30 days post-operation. Data are expressed as mean ± standard deviation (n = 4) and measured by one-way ANOVA with Tukey’s post-hoc test for multiple comparisons. ***p < 0.0001 compared to artery; ###p < 0.0001 and ##p < 0.001 compared to vein. (F) TEM images of the arterial grafts at 3, 7, 14, and 30 days post-operation. Black boxes indicate areas viewed in magnification. Blue arrows indicate rough endoplasmic reticulum and ribosomes; Red arrows indicate lysosomes; Green arrows indicate mitochondria; Yellow arrows indicate lipid droplets. Scale bars: 10 µm; scale bar of the magnified image: 1 µm. (G) Arterial grafts at 3, 7, 14, and 30 days post-operation were stained with FITC-dUTP and analyzed using the TUNEL assay. Scale bars: 50 µm; scale bar of the magnified image: 7.5 µm. (H) TUNEL fluorescence area comparison at 3, 7, 14, and 30 days post-operation. n = 3 rabbits, two to six different visual fields were repeated per rabbit. Data are expressed as mean ± standard deviation and measured by one-way ANOVA with Tukey’s post-hoc test for multiple comparisons. ***p < 0.001.