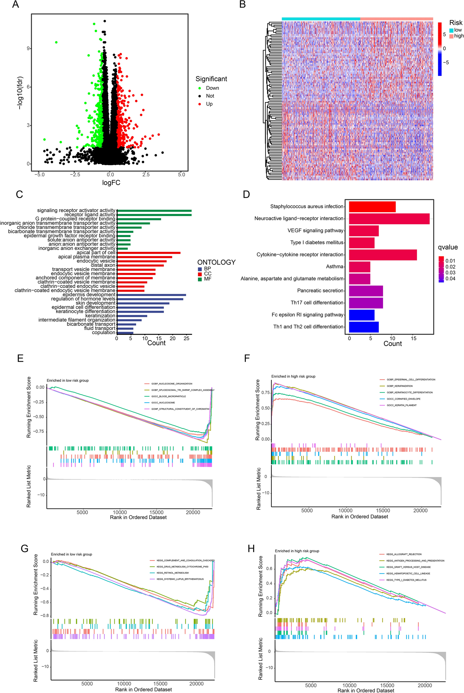
Fig. 4

Transcriptional variation and functional enrichment analysis of high- and low-risk patients (A). Volcano plot of 254 up-regulated and 233 down-regulated genes between high-risk and low-risk patients; (B). Heatmap of differential expressed genes between high-risk and low-risk patients; C&D. GO and KEGG enrichment analysis of DEGs between high-risk and low-risk patients; E&F. GSEA enrichment analysis of GO pathways for high-risk and low-risk patients; G&H. GSEA enrichment analysis of KEGG pathways for high-risk and low-risk patients.