Fig. 4
From: Transcriptomic analysis reveals the potential role of TOE1 in hepatocellular carcinoma

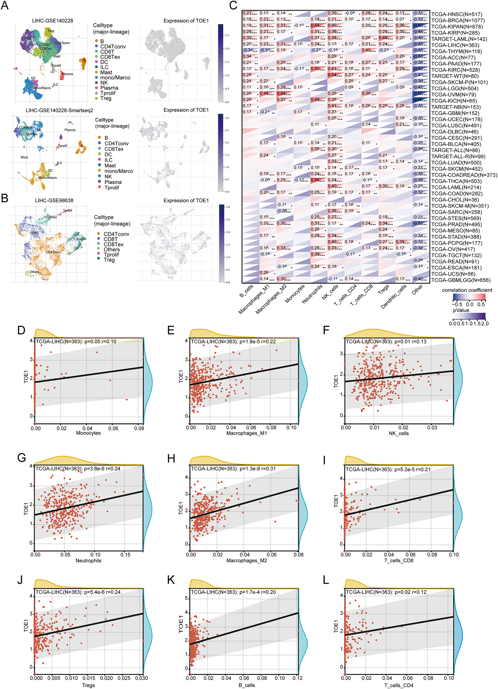
Associations of the TOE1 expression level with immune cell infiltration. Single-cell sequencing analysis of TOE1 expression in (A) GSE140228 and (B) GSE98638. (C) The relationship between TOE1 expression and immune cell infiltration levels were analyzed in pan-cancer using QUANTISEQ Algorithm. (D–L) Individual TOE1 expression for LIHC patients and its correlation with infiltration levels of various immune cell types, including monocytes, M1 macrophages, NK cells, neutrophils, M2 macrophages, CD8 T cells, Tregs, B cells, and CD4 T cells. *P < 0.05, **P < 0.01, ***P < 0.001, and ****P < 0.0001.