Fig. 9
From: Transcriptomic analysis reveals the potential role of TOE1 in hepatocellular carcinoma

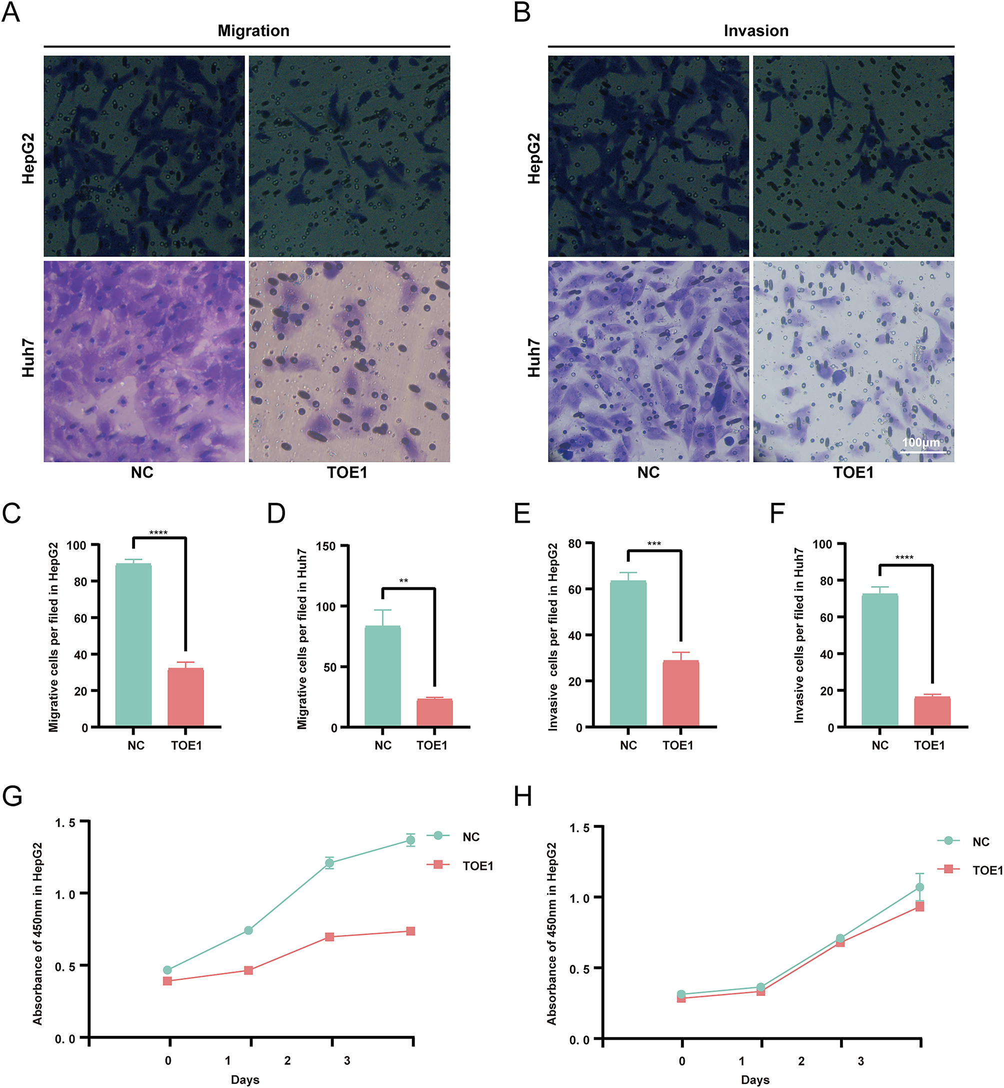
TOE1 knockdown inhibits the malignant proliferation of HCC cells. (A, C, D) In Transwell assay, detection of migration ability of HepG2 and Huh7 cells. (B, E, and F) In Transwell assay, detection of invasion ability of HepG2 and Huh7 cells. (G) Cell viability of different groups of cells in HepG2. (H) Cell viability of different groups of cells in Huh7 cells. **P < 0.01, ***P < 0.001, ****P < 0.0001; NC, non-specific control; siTOE1, TOE1 knockdown.