Fig. 5
From: Impact of dystrophin deficiency on vascular smooth muscle cell

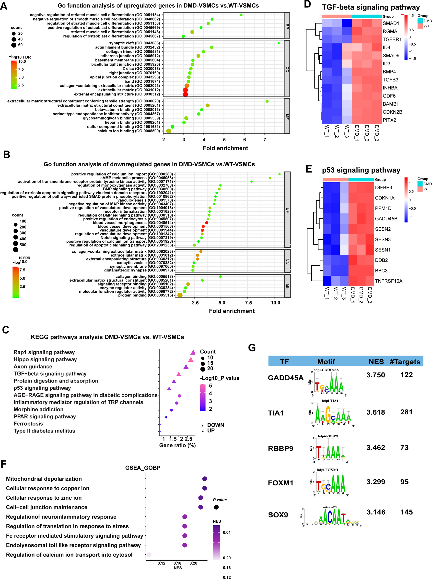
Transcriptome analysis of VSMCs derived from normal and DMD iPSC lines. GO categories of biological process (BP), molecular function (MF) and cellular components (CC) showing significant enrichment in the dataset of genes upregulated (A) and downregulated (B) in DMD-VSMCs compared to normal WT-VSMCs. Low -log10 (FDR) values are in green and high − log10 (FDR) values are in red, the size of the circle is proportional to the number of enriched genes. (C) KEGG pathway analysis of fold enrichment from up and down regulated mRNAs with top 14 in DMD-VSMCs compared to WT-VSMCs. (D) Heatmap of enriched upregulation of genes associated with the TGF-β signaling pathway in DMD VSMCs. (E) Heatmap of enriched upregulation of genes associated with the p53 signaling pathway in DMD VSMCs. (F) GSEA biological process (BP) enrichment analysis showing significant enrichment in the dataset of genes downregulated in DMD-VSMCs (P < 0.01, FDR ≤ 0.25). (G) Transcriptional factor, target, and motif discovery analysis showing enrichment of transcriptional factors GADD45A, TIA1, RBBP9, FOXM1 and SOX9 with iRegulon on the upregulated gene set (fold-change > 2, P < 0.05) in DMD-VSMCs compared to WT-VSMCs. GSEA: gene set enrichment analysis, iPSC: induced pluripotent stem cells; VSMCs: vascular smooth muscle cells; WT: wild type. n = 3 correspond to independent differentiation batches.