Fig. 6
From: Impact of dystrophin deficiency on vascular smooth muscle cell

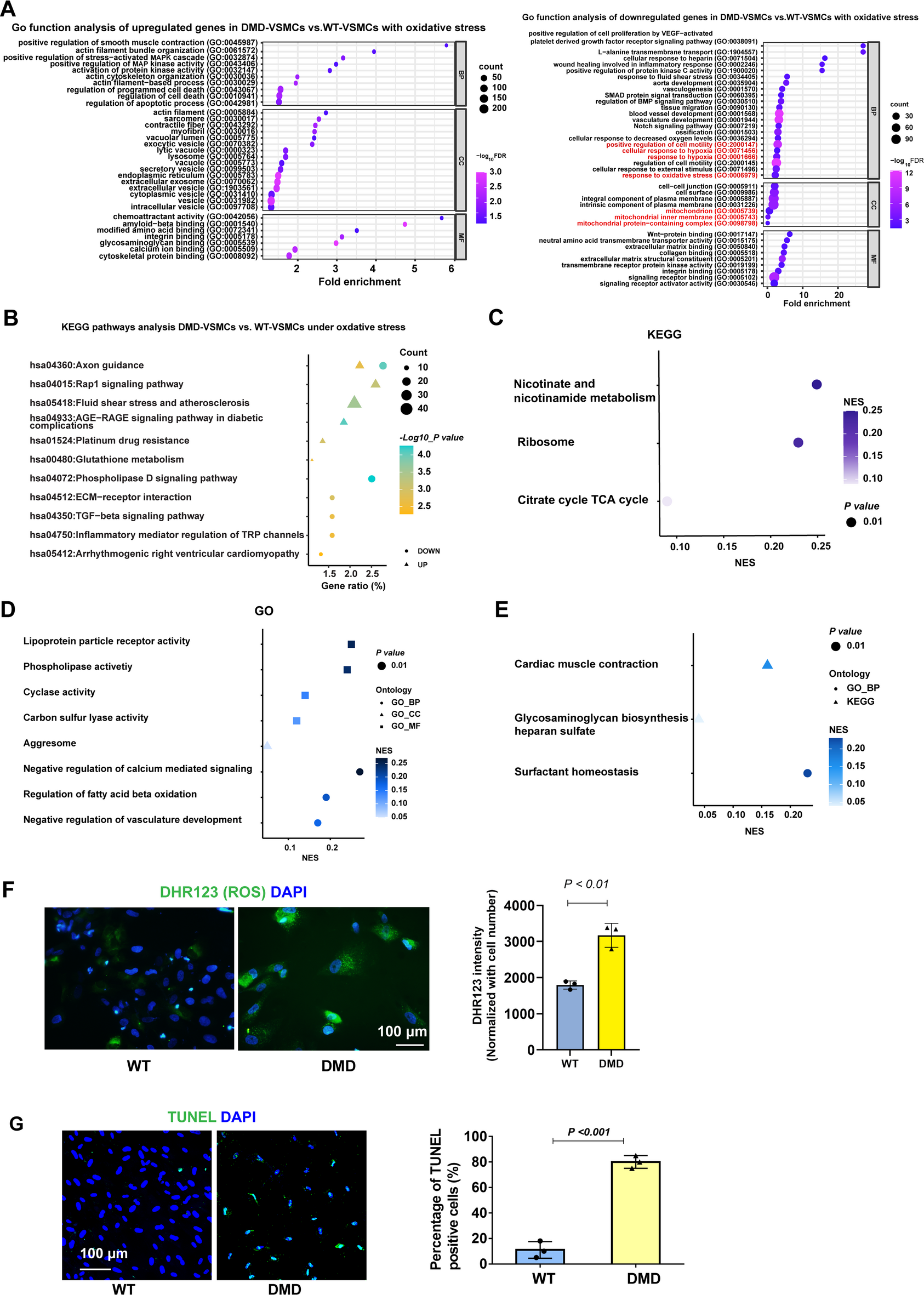
Transcriptome analysis of WT VSMCs and DMD VSMCs with oxidative stress. (A) GO categories of biological process (BP), molecular function (MF) and cellular components (CC) showing significant enrichment in the dataset of genes upregulated and downregulated in DMD-VSMCs compared to normal WT-VSMCs with oxidative stress. Low log10 (FDR) values are in blue and high − log10 (FDR) values are in purple, the size of the circle is proportional to the number of enriched genes. (B) KEGG pathway analysis of fold enrichment from up and down regulated mRNAs with top 14 in DMD-VSMCs compared to WT-VSMCs under oxidative stress. GSEA KEGG pathway enrichment analysis (C) and GO function biological process (BP), cellular components (CC), molecular function (MF) enrichment analysis (D) showing significant enrichment in the dataset of genes upregulated in DMD VSMCs with oxidative stress, and (E) BP and KEGG pathway enrichment in the dataset of genes downregulated in DMD VSMCs with oxidative stress. P < 0.01, FDR ≤ 0.25. (F) Representative images of DHR123 staining in VSMCs derived from DMD iPSC and WT VSMCs subjected to 24 h H2O2 treatment (100 µM) and quantification of their intensity. (G) VSMCs from DMD iPSC were vulnerable to oxidative stress. TUNEL positive cells in VSMCs from normal and DMD iPS cells after 24 h H2O2 (100 µM) treatment. Semi-quantitative estimate of TUNEL positive cells in VSMCs with H2O2 treatment. n = 3 correspond to independent differentiation batches. GSEA: gene set enrichment analysis, iPSC: induced pluripotent stem cells; VSMCs: vascular smooth muscle cells; WT: wild type.