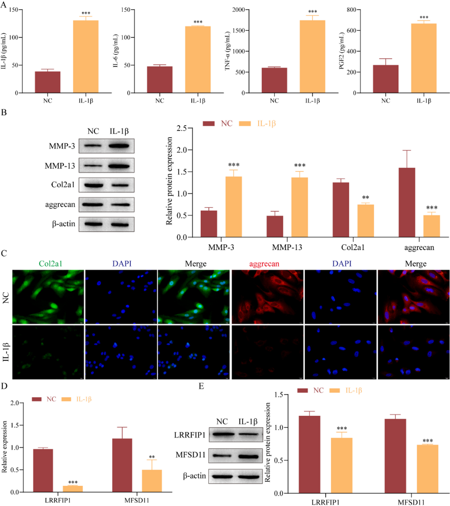
Fig. 8

Cellular experimental validation. (A) The content of IL-6, IL-1β, TNF-α and PGE2 using ELISA. (B) Western blot detected the expression of MMP-3, MMP-13, Col2a1 and aggrecan. (C) IF detected the expression of Col2a1 and aggrecan. (D) RT-qPCR and (E) Western blot detected key gene expression.