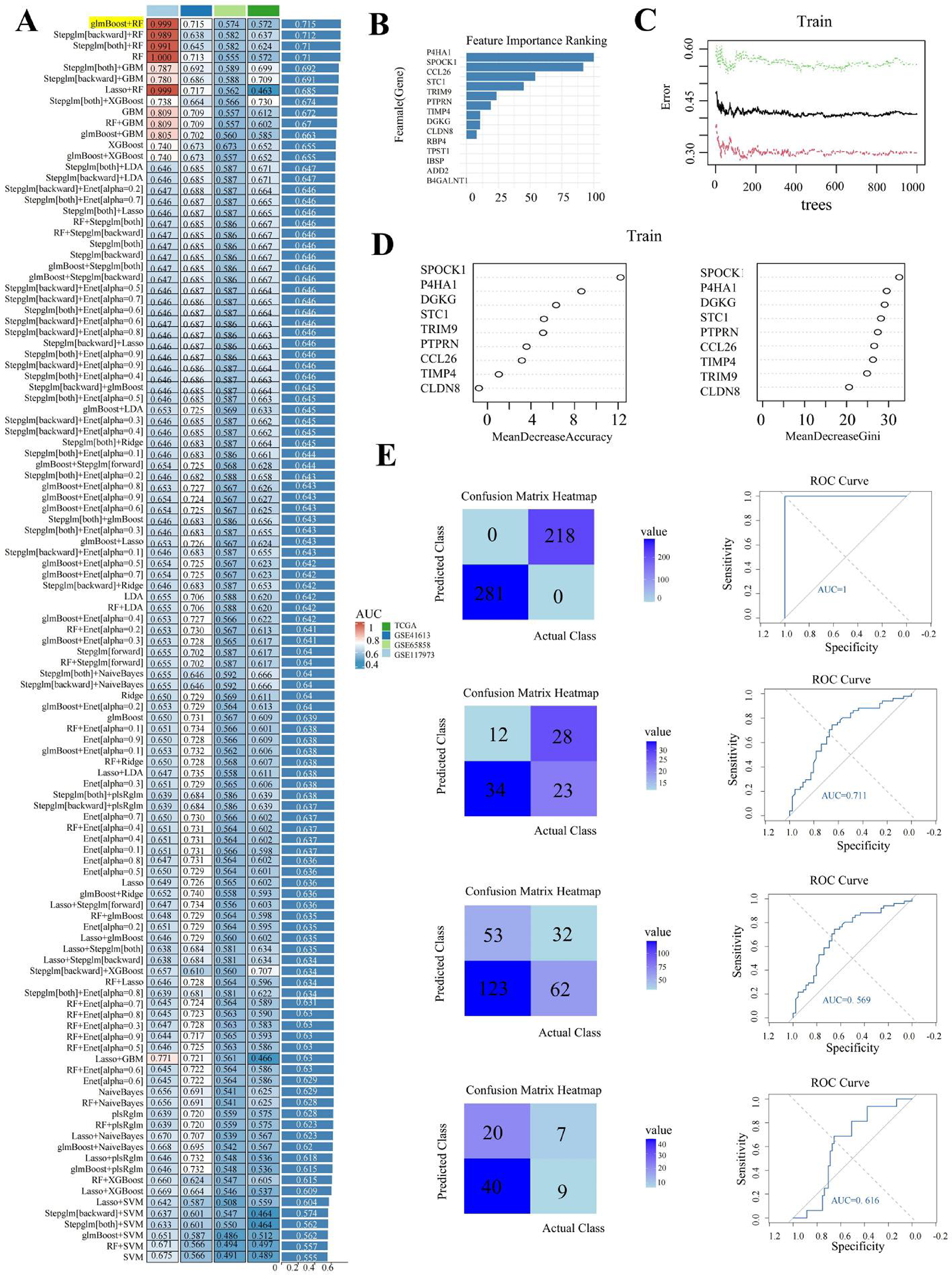
Fig. 3

Constructing a clinical prognosis model of SPP1 + macrophages related genes. (A) The heatmap shows the AUC scores of various machine learning ensemble prognostic models on the TCGA training set and different GEO datasets. (B) Importance scores of 15 feature genes evaluated using the glmBoost machine learning algorithm. (C) The line graph illustrates the error rates of three cross. (D) The scatter plot visually demonstrates the average decrease in accuracy and average decrease in Gini impurity of the 9 genes with glmBoost feature engineering scores greater than 0 in the random forest model. (E) The confusion matrix and ROC curve of RF model, including the TCGA dataset and the GSE41613, GSE65658, and GSE117973 datasets.