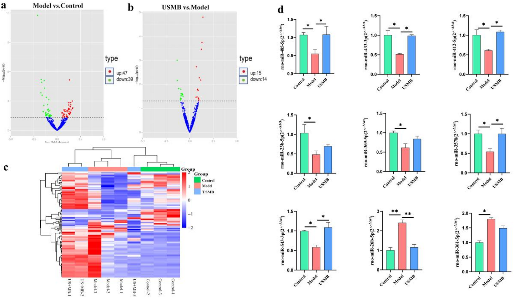
Fig. 5

Differential miRNA expression in healing tissues induced by diagnostic ultrasound combined with microbubbles. (a) Volcano plot of differentially expressed miRNAs in Control vs. Model groups, showing 86 significant miRNAs. (b) Volcano plot of differentially expressed miRNAs in Model vs. USMB groups, showing 29 significant miRNAs. The horizontal axis represents the fold change of miRNA expression between groups; the vertical axis represents the statistical significance of expression changes. Dots represent individual miRNAs: blue indicates non-significant miRNAs, red denotes significantly upregulated miRNAs, and green indicates significantly downregulated miRNAs. (c) Heatmap of Control, Model, and USMB groups clustered using log₁₀(TPM + 1) values. Red represents upregulated miRNAs; blue represents downregulated miRNAs. (d) Expression levels of rno-miR-433-3p, rno-miR-485-5p, rno-miR-412-5p, rno-miR-3578, rno-miR-369-5p, rno-miR-23b-5p, rno-miR-543-3p, rno-miR-361-5p, and rno-miR-26b-5p in healing tissues, all consistent with miRNA sequencing predictions (n = 6). Data are represented as mean with 95% confidence interval. One-way ANOVA with Tukey’s test was performed: **p < 0.01; *p < 0.05; and ns, not significant (p > 0.05). USMB, ultrasound combined with microbubbles.