Abstract
Refractory wounds impose a significant burden on patients and society. Although diagnostic ultrasound combined with microbubble contrast agents (USMB) improves microcirculation, its role in wound healing-particularly the underlying mechanisms-remains unclear. Here, we established a rat model of acute wounds and demonstrated that USMB therapy accelerated re-epithelialization and collagen deposition, accompanied by increased CD31 and VEGF expression, reduced IL-1β and TNF-α, and elevated TGF-β. By analyzing miRNA profiles, we revealed that USMB treatment was associated with the downregulation of miR-26b-5p. This molecule may target Gsk3β, thereby affecting the PI3K/Akt/GSK-3β signaling pathway and participating in USMB-mediated wound repair. These findings clarify the potential of USMB in wound therapy.
Introduction
Wound healing is a complex and highly coordinated dynamic process involving the inflammatory phase, cell proliferation, angiogenesis, re-epithelialization, and collagen remodeling. Disruption, delay, or dysregulation of this process may lead to impaired wound healing1. In China, approximately 100 million patients require wound repair interventions annually, with skin trauma-related deaths accounting for 10% of total mortality. Globally, wound care expenditures reached US$3.5 billion in 2021, imposing a substantial socioeconomic burden2,3.Despite the availability of various conventional clinical treatments targeting distinct phases of wound repair-particularly for infected and refractory wounds-these approaches face multiple challenges, including high healthcare costs, suboptimal efficacy, and elevated complication rates. Current strategies include local debridement, topical dressing therapies, vascular interventional therapies, negative pressure wound therapy (NPWT), hyperbaric oxygen therapy (HBOT), stem cell transplantation, and surgical tibial transport techniques4. However, their limitations underscore the critical need for innovative therapeutic alternatives.
Low mechanical index (MI) diagnostic ultrasound, when combined with microbubbles, enhances blood perfusion through a phenomenon termed ultrasound-mediated blood flow potentiation5. According to FDA and IEC guidelines, diagnostic ultrasound operates at very low acoustic energy levels. Circulating microbubbles act as cavitation nuclei, reducing the cavitation threshold and amplifying cavitation effects. The shear stress and mechanical forces generated by their combined application on vascular endothelial cells or erythrocytes improve local blood supply6. Simultaneously, these ultrasonic physical signals can be converted into biological signals7,8,9: On one hand, after activation of mechanoreceptors, signals are transmitted through downstream molecules (such as FAK, Src), initiating the PI3K-Akt-eNOS pathway and promoting the proliferation of vascular endothelial cells and angiogenesis10. On the other hand, mechanical stress can stimulate cells to release adenosine triphosphate (ATP), activate purinergic signaling, and further enhance local blood perfusion11.
More importantly, the activation of these pathways influences non-coding RNA expression through the following mechanisms:1. Activated Akt can phosphorylate transcription factors (such as NF-κB, HIF-1α), enabling them to translocate into the nucleus and bind to the promoter regions of miRNA genes12; 2.Mechanically induced cellular stress can regulate epigenetic modification enzymes (such as histone deacetylase, HDAC), altering the chromatin accessibility of miRNA genes13;3.Changes in oxygen partial pressure caused by improved blood perfusion (e.g., downregulation of HIF-1α) can regulate miRNA transcription through hypoxia response elements (HRE)14;Previous studies have confirmed that ultrasound or mechanical forces can regulate the expression of angiogenesis-related miRNAs such as miR-126 and miR-21 through similar mechanisms5,15,16, suggesting that ultrasonic cavitation may specifically regulate the expression profile of wound healing-related miRNAs via the aforementioned pathways. Currently, ultrasonic cavitation can enhance local blood perfusion by 3–4 fold in mice with chronic lower limb ischemia6, and our previous human study also found that it can double the blood flow in tissues surrounding diabetic ulcers and accelerate healing17. However, whether this effect influences acute wound healing by regulating miRNAs, as well as its specific targets and mechanisms, remains unclear.
MicroRNAs (miRNAs) are small non-coding RNAs that regulate gene expression at the post-transcriptional level, primarily by suppressing RNA translation or promoting RNA degradation. Among these, miR-26b-5p, a key member of the miR-26b family, is closely associated with various diseases due to its aberrant expression, and plays a particularly important role in wound healing. Studies have shown that miR-26b-5p is significantly downregulated in acute, chronic, and refractory wound tissues18,19, with its expression level negatively correlated with the healing process: under hyperglycemic conditions in diabetes, downregulation of miR-26b-5p induces endothelial cell dysfunction and apoptosis18; in inflammatory responses, its inhibition promotes neutrophil infiltration and exacerbates allergic inflammation19; notably, exogenous supplementation of miR-26b-5p can improve angiogenesis by targeting Metadherin (MTDH) and Programmed Cell Death 10 (PDCD10)20, or reduce inflammatory infiltration by targeting Matrix Metalloproteinase-8 (MMP-8) to accelerate diabetic wound healing21. For example, miR-26b-5p in platelet-rich plasma (PRP) promotes diabetic wound healing by targeting MMP-8 to reduce neutrophil infiltration21.
In this study, we applied diagnostic ultrasound combined with microbubbles (USMB) to acute wounds in a rat model. High-throughput miRNA sequencing of wound tissues identified miR-26b-5p as being significantly downregulated. We therefore hypothesized and subsequently confirmed through biological validation that USMB alters the miRNA expression profile during wound healing, with miR-26b-5p exhibiting the most marked reduction. Further analysis demonstrated that miR-26b-5p targets and negatively regulates Gsk3β, suggesting that its downregulation likely facilitates acute wound healing by activating the PI3K/Akt/Gsk3β signaling pathway.
Results
USMB treatment enhances local blood perfusion in rat wound tissues
Immediately following diagnostic ultrasound combined with microbubble (USMB) treatment, a significant enhancement in local blood perfusion was observed. Contrast-enhanced ultrasound (CEUS) data from rats at three time points-1, 3, and 5 days after USMB therapy-were selected for evaluation. Both visual scoring and quantitative analysis were performed, comparing the degree of ultrasound-mediated blood flow enhancement in the same tissue section before treatment and immediately after treatment.
Visual scoring results demonstrated that in the same tissue section following USMB treatment, both the intensity and the spatial extent of blood perfusion were significantly enhanced. Real-time dynamic video revealed prolonged retention time of the contrast agent within the tissue in the USMB group (Fig. 1a). The mean grayscale value curve reflected the temporal changes in the average enhancement intensity per unit area within the contrast-enhanced region of the rat wounds. Quantitative analysis revealed no statistically significant difference between pre- and post-treatment values on day 1 (Before: 130 vs. After: 126.6). However, significantly increased perfusion was observed on day 3 (Before: 88.1 vs. After: 124.6; p < 0.01) and day 5 (Before: 74.97 vs. After: 95.25; p < 0.01), as shown in Fig. 1b and c.
The integrated density curve reflects the temporal changes in enhancement intensity across all contrast-enhanced regions within the rat wounds. Analysis of the area under the curve (AUC) provides a measure of the cumulative effect of the total enhancement volume. AUC analysis of these curves demonstrated an increase in values immediately after USMB treatment on day 1 ( After: 677,916,948) compared to pre-treatment levels (Before: 621,939,881).On day 3, the AUC value immediately after USMB treatment (After:313,308,739) was significantly higher than the pre-treatment value (Before:190,456,393; p < 0.01). Similarly, on day 5, the post-treatment AUC (After:416,609,777) was also markedly increased compared to the pre-treatment level (Before:327,468,230; p < 0.01), as shown in Fig. 1d and e.
These results indicate that USMB treatment persistently enhanced blood perfusion in the wound area.
Effect of diagnostic ultrasound combined with microbubbles on blood perfusion in rat wounds. (a) Representative contrast-enhanced ultrasound images of rat wounds before and immediately after USMB treatment on days 1, 3, and 5. The contrast intensity was markedly enhanced immediately after treatment at each time point. (b) Mean grayscale value curves over time. The peak values immediately after treatment on days 3 and 5 were higher than those before treatment. (c) Box plots of mean grayscale values on days 1, 3, and 5. The values immediately after USMB treatment were significantly higher than pre-treatment levels on days 3 and 5 (n = 6).
USMB therapy accelerates acute wound healing in rats
On days 4, 8, and 12 post-wounding, macroscopic wound healing was observed and recorded. As shown in Fig. 2a and d, the USMB group exhibited significantly accelerated wound closure and improved healing outcomes (on day 4 and day 12: USMB vs. Model, p < 0.01; USMB vs. US, p < 0.01).
We quantitatively assessed the wound healing process. The USMB group demonstrated the fastest wound closure rate, as illustrated in Fig. 2c. By day 4, the USMB group had achieved a healing rate of approximately 53%, indicating an early therapeutic advantage. This advantage became more pronounced over time. On day 8, the healing rate in the USMB group (approximately 80%) was significantly higher than that in the US group (approximately 71%) and the Model group (approximately 55%). By the experimental endpoint (day 12), wounds in the USMB group had nearly returned to normal, with a final healing rate significantly superior to that of the US group (approximately 83%) and the Model group (approximately 73%).
The dynamic changes in wound area were consistent with this trend (Fig. 2b). The USMB group exhibited the most rapid reduction in wound size from the early stages, with the most pronounced difference observed on day 12 (USMB group vs. Model group, p < 0.01), further confirming the significant efficacy of USMB combination therapy in accelerating wound closure.
USMB promotes epithelialisation and collagen fibre deposition in wound tissue in rats
H&E staining revealed that on day 4 post-wounding, re-epithelialization was initiated in the USMB group compared to the Model and US groups. By day 8, all three groups showed varying degrees of re-epithelialization, with the USMB group exhibiting the most advanced re-epithelialization and narrower granulation tissue gaps relative to the Model and US groups. On day 12, the USMB group demonstrated the narrowest granulation tissue gaps compared to the Model and US groups. These results indicate that USMB treatment accelerates wound tissue re-epithelialization and promotes wound closure, as shown in Fig. 2e.
Masson’s trichrome staining revealed initial collagen deposition in both the US and USMB groups compared to the Model group on day 4. By day 8, the US and USMB groups exhibited more densely packed and abundant collagen fibers, while the Model group only began to show collagen deposition. On day 12, the USMB group demonstrated the most densely arranged and abundant collagen fibers, which were uniformly distributed throughout the full thickness of the skin, compared to both the Model and US groups. These results indicate that USMB treatment promoted collagen deposition in the rat wound model, as shown in Fig. 3a and b.
Effects of diagnostic ultrasound combined with microbubbles on wound healing in rats. (a) Representative photographs and healing progression of wounds on days 0, 4, 8, and 12 under different treatments. The USMB group showed the most rapid wound healing. (b) Changes in wound closure area. The USMB group exhibited the fastest reduction in wound area (n = 6). (c) Changes in wound healing rate. The USMB group achieved the highest healing rate (n = 6). (d) Bar graph of wound closure rates across groups. The USMB group demonstrated the highest closure rate (n = 6). (e) H&E staining of wounds under different treatments on days 4, 8, and 12. The USMB group displayed the most pronounced re-epithelialization (n = 6). Scale bar: 500 μm. Data are represented as mean with 95% confidence interval. One-way ANOVA with Tukey’s test was performed: **p < 0.01; *p < 0.05; and ns, not significant (p > 0.05). US, ultrasound; USMB, ultrasound combined with microbubbles.
USMB treatment significantly increased CD31 and VEGF in the tissue
Immunohistochemical staining results showed that compared to the Model group, both the US and USMB groups exhibited significantly increased positive expression of CD31-labeled vascular endothelial cells on day 4 and day 8 (US group vs. Model group, p < 0.01; USMB group vs. Model group, p < 0.01). The positive expression in the USMB group peaked on day 8. On day 12, the number of newly formed capillaries in the local healing tissue of the USMB group remained higher than that in the Model and US groups, but the differences were not statistically significant, as shown in Fig. 3c and d.
ELISA results demonstrated that compared to the Control group, the expression levels of VEGF in healing tissues were significantly elevated in the Model, US, and USMB groups (p < 0.01). When compared to the Model group, both the US and USMB groups showed higher VEGF expression at all three time points (p < 0.01). Over time, VEGF expression in the Model, US, and USMB groups exhibited an increasing trend, with the USMB group reaching the peak level on day 8, which was significantly higher than both the Model and US groups (p < 0.01). Although VEGF levels in the USMB group on day 12 were slightly lower than those on day 8, they remained elevated compared to the US and Model groups (p < 0.01). These findings indicate that USMB treatment promotes VEGF expression in healing tissues during wound repair, as shown in Fig. 4d.
Effects of diagnostic ultrasound combined with microbubbles on collagen deposition and angiogenesis in rat wounds. (a) Masson’s trichrome staining under different treatments on days 4, 8, and 12. The USMB group showed the most extensive positive areas (blue-stained regions). Scale bar: 200 μm. (b) Quantitative analysis of blue-stained areas in Masson’s trichrome staining. The USMB group demonstrated the most significant collagen deposition (n = 6). (c) CD31 immunohistochemical staining under different treatments on days 4, 8, and 12. The USMB group exhibited the most abundant positive areas (brown-stained regions). Scale bar: 50 μm. (d) Quantitative analysis of microvessel counting in CD31 immunohistochemistry. The USMB group displayed the highest number of newly formed blood vessels (n = 6). Data are represented as mean with 95% confidence interval. One-way ANOVA with Tukey’s test was performed: **p < 0.01; *p < 0.05; and ns, not significant (p > 0.05). US, ultrasound; USMB, ultrasound combined with microbubbles.
USMB treatment increased expression of the TGF-β in the tissue
ELISA results showed that the expression levels of IL-1β and TNF-α in healing tissues of the Model, US, and USMB groups displayed a decreasing trend over time, reaching their lowest levels on day 12. The TNF-α expression in the USMB group was significantly lower than that in the US and Model groups at all three time points (p < 0.01). Similarly, IL-1β expression in the USMB group was markedly lower than that in the US and Model groups on day 12 (p < 0.01), as shown in Fig. 4a and b.
The expression levels of TGF-β in healing tissues of the Model, US, and USMB groups were significantly elevated compared to the Control group (p < 0.01). Over time, TGF-β levels in the USMB group continued to rise, peaking on day 12, while both the Model and US groups showed a consistent decline. On days 4 and 8, the US group exhibited higher TGF-β expression than both the Model and USMB groups (US vs. USMB, p < 0.01; US vs. Model, p < 0.01). In contrast, on day 12, the USMB group demonstrated significantly higher TGF-β levels than both the Model and US groups (USMB vs. US, p < 0.01; USMB vs. Model, p < 0.01), as shown in Fig. 4c.
Effects of diagnostic ultrasound combined with microbubbles on inflammatory and angiogenic factors in rat wounds. (a) Bar graph of IL-1β levels at each time point. The USMB group showed significantly reduced IL-1β content (n = 6). (b) Bar graph of TNF-α levels at each time point. The USMB group exhibited markedly decreased TNF-α content (n = 6). (c) Bar graph of TGF-β levels at each time point. The USMB group demonstrated significantly increased TGF-β content (n = 6). (d) Bar graph of VEGF levels at each time point. The USMB group displayed substantially elevated VEGF content (n = 6). Data are represented as mean with 95% confidence interval. One-way ANOVA with Tukey’s test was performed: **p < 0.01; *p < 0.05; and ns, not significant (p > 0.05). US, ultrasound; USMB, ultrasound combined with microbubbles.
USMB treatment enhances wound healing: differential expression analysis and verification of MiRNAs
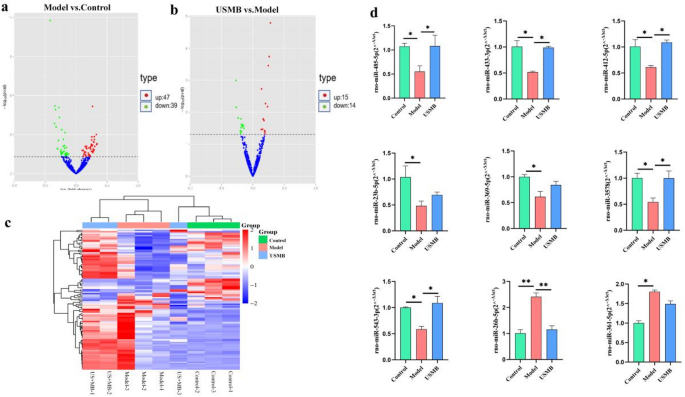
Wound tissues treated with USMB were collected for high-throughput microRNA sequencing to investigate the mechanisms underlying USMB-accelerated wound healing. Volcano plots and heatmap results (Fig. 5a and c) revealed 86 significantly differentially expressed miRNAs between the Control and Model groups, including 39 downregulated and 47 upregulated miRNAs. Between the Model and USMB groups, 29 differentially expressed miRNAs were identified, with 14 downregulated and 15 upregulated. Comparative analysis identified 9 overlapping miRNAs that were both significantly altered in the Model vs. Control comparison and restored in the Model vs. USMB comparison. Among these, 7 miRNAs showed a pattern of downregulation in the Model group and upregulation in the USMB group (miR-433-3p, miR-485-5p, miR-412-5p, miR-3578, miR-369-5p, miR-23b-5p, miR-543-3p), while 2 miRNAs exhibited the opposite pattern of upregulation in the Model group and downregulation in the USMB group (miR-361-5p, miR-26b-5p). These findings demonstrate that USMB treatment induces specific changes in miRNA expression during wound tissue repair.
qRT-PCR validation of the aforementioned nine differentially expressed miRNAs (DEmiRNAs) confirmed expression trends consistent with the sequencing data, as shown in Fig. 5d, supporting the reliability of the transcriptomic analysis. Among these, miR-26b-5p exhibited the most pronounced expression difference. Therefore, this miRNA was selected for subsequent analysis and validation in this study.
Differential miRNA expression in healing tissues induced by diagnostic ultrasound combined with microbubbles. (a) Volcano plot of differentially expressed miRNAs in Control vs. Model groups, showing 86 significant miRNAs. (b) Volcano plot of differentially expressed miRNAs in Model vs. USMB groups, showing 29 significant miRNAs. The horizontal axis represents the fold change of miRNA expression between groups; the vertical axis represents the statistical significance of expression changes. Dots represent individual miRNAs: blue indicates non-significant miRNAs, red denotes significantly upregulated miRNAs, and green indicates significantly downregulated miRNAs. (c) Heatmap of Control, Model, and USMB groups clustered using log₁₀(TPM + 1) values. Red represents upregulated miRNAs; blue represents downregulated miRNAs. (d) Expression levels of rno-miR-433-3p, rno-miR-485-5p, rno-miR-412-5p, rno-miR-3578, rno-miR-369-5p, rno-miR-23b-5p, rno-miR-543-3p, rno-miR-361-5p, and rno-miR-26b-5p in healing tissues, all consistent with miRNA sequencing predictions (n = 6). Data are represented as mean with 95% confidence interval. One-way ANOVA with Tukey’s test was performed: **p < 0.01; *p < 0.05; and ns, not significant (p > 0.05). USMB, ultrasound combined with microbubbles.
USMB treatment enhanced wound healing MiRNA target gene database analysis
The three databases miRDB, miRWalk, and TargetScan were used to predict the target genes of the aforementioned nine DEmiRNAs. The identified target genes were then ranked by Maximal Clique Centrality (MCC) value using Cytoscape software, as shown in Fig. 6a. Following analysis of the predicted target gene interactions for rno-miR-26b-5p, an miRNA-target gene regulatory network was constructed. The results, displayed in Fig. 6b and c, indicate that rno-miR-26b-5p may regulate four key target genes: Gsk3β, Bod1, Carm1, and Hgf.
Target gene networks of differentially expressed miRNAs. (a) Network interaction diagram of target genes for the nine DEmiRNAs. The number of edges connected to a target gene corresponds to its Maximal Clique Centrality (MCC) value, with more edges indicating a higher MCC rank. Nodes are color-coded from red (highest rank) to yellow (lowest rank). (b) The top seven key target genes of miRNAs exhibiting the “upregulated in Model group + downregulated in USMB group” expression pattern. Nodes are colored from orange to yellow, with color intensity increasing with the prediction score. GSK3β achieved the highest score. (c) Regulatory network of the top four target genes of rno-miR-26b-5p.
USMB treatment enhances wound healing by targeting the gene GSK3β via rno-miR-26b-5p
Prediction results from the TargetScan Human online database indicated three binding sites between miR-26b-5p and the Gsk3β gene, located at positions 41–47, 1247–1254, and 2569–2575. To validate this targeting relationship, we performed a dual-luciferase reporter assay in human umbilical vein endothelial cells (HUVECs). As shown in Fig. 7a, transfection with the miR-26b-5p mimic significantly suppressed the luciferase activity of the wild-type Gsk3β reporter compared to the miR-NC control group (p < 0.05), whereas no significant effect was observed on the mutant Gsk3β reporter. This confirms that miR-26b-5p directly binds to the 3’UTR of Gsk3β.
We next modulated the expression level of miR-26b-5p in HUVECs. Both qRT-PCR and Western blot analyses consistently showed that inhibiting miR-26b-5p expression (miR-in) significantly up-regulated the mRNA and protein levels of GSK3β compared to the negative control (miR-NC) (Fig. 7b and c). Conversely, overexpressing miR-26b-5p produced the opposite trend. These findings collectively suggest that miR-26b-5p mediates the negative regulation of Gsk3β.
USMB treatment significantly increased the expression of proteins related to the PI3K/Akt/GSK-3β signaling pathway in wound tissue
In the animal model, we examined the effect of USMB on the activation of the PI3K/Akt/GSK-3β signaling pathway in wound tissues. As shown in Fig. 7d and e, compared to the Control group, the ratios of p-PI3K/PI3K, p-Akt/Akt, and p-GSK3β/GSK3β were significantly reduced in the Model group (p < 0.01). In contrast, the USMB group exhibited significantly increased levels of these phosphorylated protein ratios compared to the Model group (p < 0.01), indicating that USMB effectively activates the PI3K/Akt/GSK-3β signaling pathway in wound tissue.
miR-26b-5p activates the PI3K/Akt pathway potentially by targeting Gsk3β. (a) Luciferase activity assay in endothelial cells co-transfected with wild-type or mutant Gsk3β 3′UTR-driven luciferase reporters and miR-26b-5p mimic. Cells transfected with the miR-26b-5p mimic exhibited the lowest luciferase activity. (b) qRT-PCR analysis of Gsk3β expression in endothelial cells transfected with miR-26b-5p inhibitor or negative control. Inhibition of miR-26b-5p increased Gsk3β mRNA expression. (c) Western blot analysis of Gsk3β expression in endothelial cells. Transfection with miR-26b-5p inhibitor up-regulated Gsk3β protein levels. (d) Western blot analysis of PI3K/Akt/Gsk3β pathway protein expression in wound tissues from different groups. (e) Quantitative analysis of PI3K/Akt/Gsk3β pathway protein expression in rat wound tissues. The USMB group showed significantly elevated ratios of p-PI3K/PI3K, p-Akt/Akt, and p-Gsk3β/Gsk3β; n = 6. Data are represented as mean with 95% confidence interval. One-way ANOVA with Tukey’s test was performed: **p < 0.01; *p < 0.05; and ns, not significant (p > 0.05). USMB, ultrasound combined with microbubbles.
Discussion
The therapeutic and reparative effects of ultrasound on wound tissue can be partially attributed to the novel ultrasonic blood flow effect utilized in this study. This effect directly enhances tissue blood perfusion, improves the hypoxic microenvironment, and persists for durations ranging from 25 min to 4 h. While previous research has primarily focused on treating acute or chronic ischemia in cardiovascular and peripheral arterial diseases, this study pioneers the application of this method to acute wound management. We confirmed that this non-invasive approach shortens wound healing time in rats; Fig. 2 demonstrates its remarkable effect in accelerating healing. Our findings also suggest that the treatment alleviates the inflammatory response, promotes angiogenesis during the proliferative phase, and improves collagen deposition in the remodeling phase, collectively facilitating orderly, scar-free wound healing.
Ultrasound cavitation exhibits a “cavitation threshold,” which is highly dependent on acoustic parameters including ultrasonic frequency, acoustic pressure, pulse width, and pulse repetition frequency (PRF)2. However, PRF may be the most critical influencing factor. PRF refers to the number of ultrasound pulses emitted per second. Miller et al. found that when the peak negative pressure was 570 kPa and the frequency was 500 kHz, a PRF >10 Hz was necessary to induce increased cell membrane permeability22. Chen et al. proposed that long pulses (pulse width = 200 cycles) combined with a high PRF (500 Hz) could trigger a cascade effect, leading to substantial transient cavitation and increased hemolysis23. Karshafian et al. observed enhanced cell permeability and reduced cell viability at a relatively high PRF (3 kHz)2.
Suppression of inflammatory cell infiltration during the inflammatory phase and promotion of angiogenesis during the proliferative phase are critical factors for achieving scar-free healing24. Figures 3 and 4 present the in vivo evaluation results demonstrating the anti-inflammatory potential and pro-angiogenic effects of ultrasound therapy. We found that diagnostic ultrasound combined with microbubble treatment significantly reduced the levels of pro-inflammatory factors TNF-α and IL-1β in rat wound tissues (USMB group vs. Model group, p < 0.01; USMB group vs. US group, p < 0.01). Conversely, it increased the expression of the anti-inflammatory factor TGF-β. This effect intensified over time, peaking at the study endpoint on day 12 (USMB group vs. Model group, p < 0.01; USMB group vs. US group, p < 0.01).
Angiogenesis is the process by which vascular endothelial cells proliferate and migrate to form new capillary networks, with VEGF recognized as the most crucial pro-angiogenic factor during wound healing25. Our results showed that ultrasound-microbubble therapy upregulated the expression of VEGF and CD31, promoting neovascularization. This pro-angiogenic effect was sustained, peaking on day 8 (USMB group vs. Model group, p < 0.01; USMB group vs. US group, p < 0.01), declining slightly by day 12, but remaining significantly higher than earlier time points (VEGF: USMB group vs. Model group, p < 0.01, USMB group vs. US group, p < 0.01; CD31: USMB group vs. US group, p < 0.01).
In prior clinical trials, we also observed pronounced effects of ultrasonic cavitation therapy on cell proliferation and angiogenesis. After 7 consecutive days of treatment for a diabetic ulcer (Wagner grade 4, 7 cm in size), exuberant granulation tissue growth outpaced epidermal regeneration, necessitating trimming of the granulation tissue while awaiting complete epithelialization17.
This study investigated the mechanism underlying the efficacy of USMB in wound treatment. Tissue samples were collected from the Control, Model, and USMB groups at the experimental endpoint for high-throughput miRNA sequencing analysis. The results identified 115 significantly differentially expressed miRNAs (p < 0.05). Comparative analysis across the three groups revealed 9 miRNAs whose expression was restored by USMB treatment, including miR-433-3p, miR-485-5p, miR-412-5p, miR-3578, miR-369-5p, miR-23b-5p, miR-543-3p, miR-361-5p, and miR-26b-5p. Subsequent qRT-PCR validation confirmed that the expression changes of these 9 miRNAs were consistent with the sequencing results (Control group vs. Model group, p < 0.05). Among them, miR-26b-5p exhibited the lowest expression level in the USMB group (Control group vs. Model group, p < 0.01; USMB group vs. Model group, p < 0.01) and demonstrated the highest statistical significance.
Previous research on miR-26b-5p has primarily focused on cancer, revealing its context-dependent roles as either a tumor suppressor or an oncogene. It has been reported to exhibit oncogenic activity in gliomas, lung cancer, and leukemia26,27,28[2628], while demonstrating tumor-suppressive effects in hepatocellular carcinoma, breast cancer, and nasopharyngeal carcinoma29,30,31. A limited number of studies have indicated that miR-26b-5p can enhance endothelial cell survival, proliferation, and angiogenesis32 processes closely associated with wound healing. Our study demonstrates that USMB treatment triggers the downregulation of miR-26b-5p, suggesting that this molecule represents a critical step in the mechanism by which USMB promotes wound repair.
To further investigate the potential role of miR-26b-5p in wound healing, we screened its target genes using bioinformatics databases, including TargetScan, miRDB, and miRWalk. All three databases predicted Gsk3β as a downstream target gene of miR-26b-5p. This prediction was subsequently confirmed by a luciferase assay (Fig. 4a and b), indicating that USMB potentially enhances Gsk3β expression by downregulating miR-26b-5p. Studies have shown that Gsk3β, a glycogen synthase kinase, plays important roles in various physiological and pathological processes by promoting cell proliferation and migration33,34. It also serves as a key node in signaling pathways converging to regulate angiogenic responses in endothelial cells (ECs), including the PI3K/Akt, NF-κB, and Wnt signaling pathways.The PI3K/Akt signaling pathway is a major intracellular signaling cascade that plays critical roles in cellular functions, including: reducing apoptosis to promote cell survival35,36; enhancing glycogen synthesis, thereby influencing cell proliferation and migration37,38; modulating the proliferation and migration of vascular endothelial cells to facilitate neovascularization39; and regulating the recruitment and activity of inflammatory factors during immune responses, contributing to host defense against pathogens40,41.
Based on this, we performed experimental validation. Western blot analysis (Fig. 4e) demonstrated that the ratios of p-PI3K/PI3K, p-Akt/Akt, and p-Gsk3β/Gsk3β were significantly higher in the USMB group compared to the other groups (Control vs. Model, p < 0.01; USMB vs. Model, p < 0.01). Collectively, these data suggest that USMB treatment may activate the PI3K/Akt/Gsk3β signaling pathway by downregulating miR−26b−5p, which could represent one of the mechanisms through which it promotes wound healing.
Furthermore, related studies indicate that Gsk3β can regulate the TGF-β1-induced transformation of fibroblasts into myofibroblasts, influencing collagen deposition and wound contraction42. It also affects the formation of the extracellular matrix, thereby impacting the quality and speed of wound healing43. Consistent with these findings, our study detected significant upregulation of TGF-β expression (Day 12: USMB vs. Model, p < 0.01; USMB vs. US, p < 0.01), accelerated collagen deposition, and enhanced wound closure. The specific mechanistic interactions within these pathways will be the focus of our subsequent research.
We observed that USMB treatment significantly promoted wound healing, while the improvement in the US group compared to the Model group was limited. This strongly indicates that the core therapeutic effect stems from the synergistic interaction between ultrasound and microbubbles, rather than the contribution of either component alone.Although a standalone microbubble (MB) control group was not included in our experimental design, existing literature provides robust support for this synergistic mechanism. The study by Kim Gunnar Toft et al. demonstrated that perfluorocarbon gas from microbubbles is rapidly eliminated via respiration after intravenous injection, with minimal long-term retention in tissues44. Furthermore, Magnus Braide et al. showed that even at high local concentrations, SonoVue® microbubbles pass smoothly through capillaries without inducing significant hemodynamic changes or increased vascular permeability, indicating high bio-inertness45. Consistently, Østensen et al. emphasized that the primary value of microbubbles lies in their interaction with ultrasound46.
Related studies have confirmed that cavitation generated by ultrasound or ultrasound combined with microbubbles can induce sonoporation on the cell surface47,48, leading to an influx of extracellular Ca²⁺ and subsequent activation of PI3K49. Alternatively, it can trigger the generation of mitochondrial or cell membrane-associated reactive oxygen species (ROS), resulting in miRNA methylation and the inhibition of its transcription50. Furthermore, our previous research found that low-intensity ultrasound combined with microbubbles can upregulate the expression of the mechanosensitive ion channel protein Piezo1, significantly enhancing calcium ion influx. This influx of calcium ions, in turn, activates transcription factors that suppress miRNA expression. Therefore, we hypothesize that low-intensity ultrasound combined with microbubbles can initiate corresponding molecular changes across multiple dimensions.
Conclusion
In summary, this study demonstrates that diagnostic ultrasound combined with microbubbles effectively promotes wound healing by stimulating angiogenesis, accompanied by attenuated inflammatory response and improved collagen deposition. Our findings suggest that its mechanism of action may involve the regulation of the miR−26b−5p-PI3K/Akt/Gsk3β axis. These results provide a preliminary theoretical foundation for the clinical translation of the USMB approach and indicate a promising direction for future in-depth investigation.
Limitations of this study
-
1.
The animal model utilized acute wounds rather than infected or refractory wounds; subsequent studies should incorporate more clinically relevant models.
-
2.
More detailed acoustic parameter monitoring, including duty cycle and acoustic intensity, could be performed.
-
3.
The absence of functional experimental validation for key molecules (such as miR−26b−5p) represents a major limitation in the current mechanistic exploration.
-
4.
This study did not include a separate microbubble (MB)-only control group. Although existing literature suggests limited intrinsic bioactivity of microbubbles, future studies incorporating this control would provide more direct evidence that the therapeutic effects of USMB originate from synergy rather than independent MB contributions.
Methods
Experimental model and study participant details
Animals
A total of 78 healthy, clean-grade, male Sprague-Dawley rats aged 7 weeks and weighing 180–200 g were used in this study.
72 Sprague-Dawley rats weighing 180–220 g were randomly divided into four groups using a random number table: a control group (n = 18), a trauma model group (n = 18), a simple ultrasound group (US group, n = 18) and an ultrasound combined with microbubbles group (USMB group, n = 18). Ear tags were used to randomly assign numbers. Except for the control group, the remaining 3 groups of rats were anaesthetised by intraperitoneal injection with 3% sodium pentobarbital (30 mg/kg). The hair on the back was removed, and a skin perforator was used to make a 1.5 cm diameter circle on the prepared skin area on the back of the rat. The prepared skin area was then disinfected and the circle of skin was removed with ophthalmic scissors, the wound reaching down to the muscle layer, to create a full-thickness skin trauma model.Twenty-four hours after the completion of modelling, the US group underwent ultrasonic treatment using diagnostic ultrasound; the USMB group underwent treatment using diagnostic ultrasound combined with commercial contrast agent microbubbles. The above two groups of rats were treated once every other day for a total of 6 treatments; the Control group and Model group did not undergo any intervention treatment. As shown in Fig. 8.
Experimental flowchart. This flowchart illustrates the timeline for establishing the full-thickness skin defect model and the subsequent intervention therapy in rats. On Day 0, the full-thickness skin defect model was established (except for the Control group). Starting from Day 1, intervention therapy was administered every other day, with each session lasting 20 min. The Model group received an injection of normal saline via the tail vein during the treatment; the US group received an injection of normal saline via the tail vein during ultrasonic treatment; the USMB group received an injection of the microbubble suspension via the tail vein during ultrasonic treatment. Photographs were taken and tissue samples were collected on Days 4, 8, and 12. The Control group is not shown in the flowchart, this group did not receive any intervention therapy and was raised under standard conditions.
6 rats were used, The skin was prepared and treated in the same way as in the USMB group. Ultrasound angiography was performed before treatment and immediately after treatment to observe the effect of USMB treatment on wound blood perfusion.
All methods are reported in accordance with ARRIVE guidelines.
This study followed the Guidelines for Care and Use of Laboratory Animals, as outlined by the Federation of European Laboratory Animal Science Associations and was approved by the Animal Care and Use Committee of The General Hospital of Western Theater Command (2023EC5-ky081).
Cell culture and treatment
Human umbilical vein endothelial cell line (HUVEC) were purchased from Procell Life Science & Technology, After cell resuscitation, the cells were cultured in a constant temperature incubator using DMEM medium containing 10% fetal bovine serum and 1% penicillin-streptomycin. The cultures were maintained under loose-lid conditions with 5% CO2at 37 °C with saturated humidity. Subsequent experiments were performed when the cells reached 80% confluence.
Method details
Ultrasound device and ultrasonic therapy parameters
Ultrasound device: An integrated diagnostic and therapeutic ultrasound system (SASET healthcare, saset healthcar (Chengdu) Technology Co., Ltd. ChengDu, China) was used in this study.
Ultrasonic therapy parameters: The ultrasound frequency was set at 6.6 MHz, acoustic power at level 5 (corresponding to a measured acoustic power of 1.47 mW), pulse repetition frequency (PRF) at 100 Hz, and line density at high. The treatment cycle consisted of 5 s of sonication followed by a 5-second interval, with a total treatment duration of 1200 s.
Experimental treatment steps
Rats were anaesthetised with 3% sodium pentobarbital, and their limbs were fixed to a flat plate with adhesive tape after anaesthesia. The wound site was cushioned with an ultrasound coupling pad (thickness: about 0.7 cm), and the ultrasound probe was placed on the coupling pad to fully display the wound.The probe was held and fixed by the operator. An intravenous access was established in the tail vein using a No. 5 intravenous infusion needle.
Take 59 mg of Sinovoic freeze-dried powder and add 5 ml of saline. Mix well to prepare a microbubble suspension with a concentration of 11.8 mg/ml. Use immediately. The ultrasonic diagnosis and treatment integrated instrument starts the treatment after setting the above ultrasonic treatment parameters. 5 min after the start of treatment, 1 ml of microbubble suspension is slowly injected through the intravenous access route at a rate of 0.01 ml/min. Ultrasound treatment is carried out simultaneously during the injection. During the treatment, the probe is moved back and forth above the wound at a pulse emission time, and the total treatment duration is 20 min. During US group treatment, 1 ml of saline is injected instead, and the remaining steps are the same as those for the US MB group.
Contrast-enhanced ultrasound data acquisition steps
Rats were anaesthetised with 3% sodium pentobarbital, and their limbs were fixed to a flat plate with adhesive tape after anaesthesia. The wound site was cushioned with an ultrasound coupling pad (thickness: about 0.7 cm), and the ultrasound probe was placed on the coupling pad to fully display the wound.The probe was held and fixed by the operator. An intravenous access was established in the tail vein using a No. 5 intravenous infusion needle.
Take 59 mg of SonoVue lyophilised powder and add 5 ml of saline. Mix well to prepare a microbubble suspension with a concentration of 11.8 mg/ml. Use immediately. Perform an ultrasound contrast examination. Set the ultrasound diagnostic and therapeutic all-in-one machine to contrast mode. Place the probe on the wound area. Inject 0.2 ml of microbubble suspension (one-time rapid push) through the tail vein. Flush the tube with 1 ml of normal saline. The duration of the contrast examination is 90 s. The entire contrast examination process is stored on the hard disk. After ultrasound contrast medium examination is performed, carry out the US + MB treatment according to the above-mentioned procedures. After the treatment is completed, another ultrasound contrast medium examination is performed, with the same steps and methods as before, and the contrast medium slices and parameters are the same as before the treatment. During the treatment, the probe is swept back and forth above the wound according to the pulse emission time.
Quantitative analysis of contrast-enhanced ultrasound images
The contrast-enhanced ultrasound images were analysed offline using the free image analysis software FIJI developed by the National Institutes of Health (NIH). Starting immediately after the injection of the contrast agent, one image was acquired every second, and all acquired static images were saved in PNG format and analysed using the image analysis software FIJI. The region of interest (ROI) of each frame is completed by an examiner in the ultrasound department with more than ten years of diagnostic experience. The basic intensity (BI) obtained when the contrast agent is injected is zero, and the basic intensity without contrast agent is used for background correction. Calculate the mean gray value of each region of interest in each frame of the image, thereby plotting a time-intensity curve to reflect the trend of the average enhancement intensity per unit area over time; the integrated density value of each ROI in each frame is then calculated (Integrated Density) = average gray value × ROI area, whereby a time-integrated density curve is plotted to reflect the total amount of enhancement intensity in the ROI over time, and the area under the curve (AUC) is analysed using Prism software to reflect the cumulative effect of the total amount of enhancement.
Measurement of wound healing rate and collection of specimens
The wound surface of the rat was photographed at 0d (immediately), 4d, 8d and 12d after modelling, and the wound healing rate was calculated after analysis using Image J software (National Institutes of Health). Wound healing rate = (initial wound area – wound area at each time point) ÷ initial wound area × 100%. At each sampling time point, skin tissues were collected following cervical dislocation euthanasia performed by a trained professional under isoflurane anesthesia. Some of the tissue was fixed in 40 g/L paraformaldehyde solution, routinely embedded in paraffin and sectioned; some of the tissue was stored frozen for later use.
HE staining and masson’s trichrome staining are used to detect histopathological changes and wound collagen production
Paraffin sections were routinely HE-stained and Masson-stained. The HE-stained sections were observed under a 200× inverted optical microscope to assess granulation tissue growth and re-epithelialisation in the wound tissue. Masson -stained sections were observed under a 200× inverted optical microscope to assess the production of collagen (blue in positive staining) in the wound tissue, and the collagen area was calculated using Image J software. Percentage of wound surface area with collagen = area stained positively for collagen ÷ wound surface area × 100%.
Immunohistochemical staining was used to detect the microvascular density (MVD) of rat wound-healing tissue
Paraffin sections were routinely stained using immunohistochemistry. The primary antibody was rabbit anti-rat CD31 monoclonal antibody (dilution ratio 1:300), and the secondary antibody was HRP-labelled goat anti-rabbit IgG polyclonal antibody (dilution ratio 1:200). re-colouring with the diamino-biphenylamine colour developer. The number of new blood vessels was calculated by randomly selecting 5 fields of view. A new blood vessel is defined as a vessel with an intact shape, red blood cells in the lumen, and endothelial cells on the walls. The average number of new blood vessels in the selected fields of view was calculated.
Measurement of inflammatory factors and VEGF content in wound tissue
Take the frozen tissues of rats in the Control group, Model group and US + MB group on the 4th, 8th and12th day in liquid nitrogen and centrifuged at 3,000 r/min for 10 min. The supernatant was aspirated and the instructions in the rat IL-1β, TNF-α, TGF-β and VEGF ELISA kit were strictly followed. The content of IL-1β, TNF-α, TGF-β and VEGF is determined using an enzyme marker to measure the absorbance value at a wavelength of 450 nm.
MiRNA sequencing and validation
Take the frozen tissues of rats in the Control group, Model group and US + MB group on the 12th day (3 rats in each group) and place them in an insulated box with dry ice. The tissues were transported to China Ji kai Biotechnology Co., Ltd. for RNA extraction and miRNA sequencing. Differentially expressed miRNAs were screened and evaluated based on two levels: fold change and adjusted significance level (padj/qvalue). When there is a biological replicate for the sample, the default screening condition for differentially expressed miRNAs is padj < 0.05. When there is no biological replicate for the sample, the number of differentially expressed miRNAs will be higher. To control the false positive rate, qvalue combined with foldchange is required for screening. The default screening condition for differentially expressed miRNAs is q value < 0.01 & | log2(fold change)|>1.
qRT-PCR experiment
Take the frozen tissues of rats in the Control group, Model group and US + MB group on the 12th day (3 rats in each group), add TRIzol reagent, and extract the total miRNA from the traumatic tissues. Real-time quantitative PCR was performed on the miRNA according to the instructions of the miRNA real-time polymerase chain reaction kit, with U6 as the internal reference control. The relative expression of miRNA was determined using the 2-ΔΔCt method.
DEmiRNAs target gene prediction and analysis
The target genes of DEmiRNAs were predicted using three databases: miRDB (https://mirdb.org/), miRWalk (http://mirwalk.MEUSm.uni.
heidelberg.de) and Target scan (https://www.targetscan.org/vert_80/). The results were then taken as the intersection.
PPI network diagram of DEmiRNAs and miRNA-target gene interaction network diagram
The STRING database (https://string-db.org/) was used to analyse the target genes of differentially expressed miRNAs, and a confidence threshold of > 0.4 was selected to construct the PPI network.
The target genes resulting from STRING database analysis using the CytoHubba plug-in for Cytoscape software were processed to calculate the top 7 core genes and sort them in descending order of MCC value.
Dual luciferase assay
Recover HUVEC cells and culture them routinely to keep them in good condition. Take cells in the growth phase, digest them with 0.25% EDTA trypsin, count the cells, add 1.5*104 cells to each well of a 96-well plate, and dilute to 100ul. Return to the incubator and incubate overnight. The wild-type (WT) or mutant (Mut) plasmid was constructed using the psicheck2 luciferase reporter plasmid in the 3’ untranslated regions (3’UTR) of the SNCA gene. co-transfected with 50 nmol/L rno-miR-26b-5p mimic or negative control (mimic-NC) into HUVEC cells for 48 h. The dual luciferase reporter gene system (Promega) was used to detect the ratio of firefly luciferase (Luc) to Renilla luciferase (Rluc). The experiment was repeated three times.
Detection of mRNA expression of GSK-3β in endothelial cells after transfection with rno-miR-26b-5p inhibitors
Recover HUVEC cells and culture them routinely to keep them in good condition. After being subcultured twice, the cells were inoculated in a 24-well plate and randomly divided into a negative control co-transfection group and a low miR-7-5p expression group. The cells were transfected according to the grouping: the negative control co-transfection group was transfected with miR-7-5p negative control; the miR-7-5p inhibitor was transfected into the miR-7-5p knockdown group. The cells in each group were treated for 24 h. Real-time quantitative PCR was used to detect the expression of GSK-3β mRNA in each group of cells. Total RNA from each group of HUVECs was extracted using TRIzol reagent. a one-step real-time quantitative PCR kit was used to prepare the PCR reaction system with premixed reagents. PCR was performed according to the instructions in the kit, and the relative expression of the target gene was calculated using the 2 − ΔΔCt method based on the Δcycle threshold (Ct).
Detection of GSK-3β protein expression in endothelial cells after transfection with rno-miR-26b-5p inhibitors
The total protein of each group of HUVECs after grouping was extracted, denatured, and 20 µg of each group was taken for electrophoresis. Next, wet transfer printing was performed, and the GSK-3β and GAPDH protein bands were cut according to the molecular weight. The bands were incubated with primary and secondary antibodies, respectively, and then developed. The gray value was analyzed using ImageJ software, and GAPDH was used as the internal reference to calculate the relative expression of the target protein.
Detection of mRNA expression of rno-miR-26b-5p and GSK-3β in rat traumatic tissue
Take the frozen tissues of rats in the Control group, Model group and US + MB group on the 12th day (3 rats in each group), add TRIzol reagent, and extract the total RNA from the traumatic tissues. The mRNA expression of PI3K, Akt and GSK-3β was detected using real-time fluorescent quantitative RT-PCR. The relative expression of the target gene was calculated using the 2−ΔΔCt method based on the Δ cycle threshold (Ct) with GAPDH as the internal reference.
Expression of proteins related to the PI3K/Akt/GSK-3β signalling pathway in rat traumatic tissue
Take the frozen tissues of rats in the Control group, Model group and US + MB group on the 12th day (3 rats in each group). Total protein was extracted and the protein expressions of p-PI3K, p-Akt and p-GSK-3β were detected using a protein blotting method. The first antibody was a rabbit anti-rat monoclonal antibody against p-PI3K, p-GSK-3β, and GAPDH, and a rabbit anti-rat polyclonal antibody against p-Akt (all at a dilution of 1:1000). The secondary antibody was HRP-conjugated goat anti-rabbit IgG (dilution 1:5000). The grey value was analysed using ImageJ software, and the relative expression of the target protein was calculated using GAPDH as the internal reference.
Quantification and statistical analysis
The experimental data was analysed using SPSS 26.0 software. The significance level α was 0.05, and a P-value less than 0.05 indicated a statistically significant difference (when 0.01 < p < 0.05, it indicates a statistically significant difference, indicated by *; when p < 0.01, it indicates a statistically significant difference, indicated by **). One-way analysis of variance (ANOVA) was used if the independent samples satisfied the assumptions of homogeneity of variance and normal distribution. If these assumptions were not met, the non-parametric Kruskal–Wallis test was used instead. The paired t-test is used if the paired samples are subject to a normal distribution; otherwise, the non-parametric paired t-test is used. Repeated measures data is analysed using repeated measures ANOVA. The Prism 9 was used to plot the data.
Key resources table.
Reagent or resource | Source | Identifier |
|---|---|---|
Antibodies | ||
Rabbit monoclonal anti-CD31 | Abcam | Cat#EPR17259 RRID: ab182981 |
Rabbit Polyclonal anti-Phospho-GSK3B | Proteintech | Cat#14850-1-AP RRID: ab2878085 |
Mouse monoclonal anti-GAPDH | Proteintech | Cat#60004-1-Ig RRID: ab2107436 |
Rabbit polyclonal anti-Phospho-AKT | Proteintech | Cat#28731-1-AP RRID: ab2881201 |
Mouse monoclonal anti-Phospho-Pi3k | Proteintech | Cat#60225-1-Ig RRID:11,042,594 |
Biological samples | ||
Sprague Dawley (SD) rats | Chen Du Dossy | N/A |
Chemicals, peptides, and recombinant proteins | ||
rno-miR-26b-5p inhibitor | RiboBio | N/A |
Critical commercial assays | ||
Hematoxylin-Eosin(HE) Stain Kit | SOLARBIO | Cat#G1120 |
Masson’s Trichrome Stain Kit | SOLARBIO | Cat#G1340 |
Rat TNF-α ELISA Kit | Elabscience | Cat#E-EL-R2856 |
Rat TGF-β ELISA Kit | Elabscience | Cat#E-EL-0162c |
Rat IL-1β ELISA Kit | Elabscience | Cat#E-EL-R0012c |
Rat VEGF ELISA Kit | Elabscience | Cat#E-EL-R2603c |
DAB kit | Bioss | Cat#C-0010 |
Dual-Luciferase® reporter assay system | Promega | Cat#E1910 |
Bulge-Loop miRNA qRT-PCR Starter Kit | RiboBio | Cat#C10211-2 |
Bulge-LoopTM miRNA qRT-PCR Primer | RiboBio | Cat#MQP-0102 |
PrimeScript™ RT reagent Kit | Takara | Cat#RR037A |
24-well Transwell plate | Corning | Cat#3422 |
96-well Transwell plates | Corning | Cat#3382 |
SonoVue | Bracco | H20120528 |
Experimental models: cell lines | ||
Human umbilical vein endothelial cell line | Pricella | CP-H082 |
Experimental models: organisms/strains | ||
Sprague Dawley (SD) rats | Chen Du Dossy | N/A |
Oligonucleotides | ||
rno-miR-26b-5p Forward(5′to 3′ ): TTCAAGTAATTCAGGATAGGT | This paper | N/A |
rno-miR-26b-5p Reverse(5′ to 3′ ): GCAGGGTCCGAGGTATTC | This paper | N/A |
miR-433-3p Forward(5′ to 3′ ): TCGGCAATCATGATGGGC | This paper | N/A |
miR-433-3p Reverse(5′ to 3′ ): CTCAACTGGTGTCGTGG | This paper | N/A |
miR-485-5p Forward(5′ to 3′ ): CTTAAGTAGTGCCGGTC | This paper | N/A |
miR-485-5p Reverse(5′ to 3′ ): GCAGGGTCCGAGGTATTC | This paper | N/A |
miR-412-5p Forward (5′ to 3′ ): GGTACGGGGATGGATGGTC | This paper | N/A |
miR-412-5p Reverse(5′ to 3′ ): GGATACGGACGGCTAGTGGA | This paper | N/A |
miR-23b-5p Forward (5′ to 3′ ): ACACTCCAGCTGGGGGGTTCCTGGCATGC | This paper | N/A |
miR-23b-5p Reverse(5′ to 3′ ): TGGTGTCGTGGAGTCG | This paper | N/A |
miR-3578 Forward (5′ to 3′ ): TAGCTGATTGTAGTGCTCA | This paper | N/A |
miR-3578 Reverse(5′ to 3′ ): CAGTGCAGGGTCCGAGGT | This paper | N/A |
miR-369-5p Forward (5′ to 3′ ): ATAATACATGGTTGATCTTT | This paper | N/A |
miR-369-5p Reverse(5′ to 3′ ): GTGCAGGGTCCGAGGTATT | This paper | N/A |
miR-543-3p Forward(5′ to 3′ ): TCTTGGGACTGACTAGCTGGG | This paper | N/A |
miR-543-3p Reverse(5′ to 3′ ): GTGCAGGGTCCGAGGT | This paper | N/A |
miR-361-5p Forward(5′ to 3′ ): TAAAGTGCTTACAGTGCAGGTAG | This paper | N/A |
miR-361-5p Reverse(5′ to 3′ ): GTGCAGGGTCCGAGGT | This paper | N/A |
Gsk3β Forward (5′ to 3′ ): GGTCAAACGTCCGTACAA | This paper | N/A |
Gsk3βp Reverse(5′ to 3′ ): GTATGCGTTGCCCAAGTTC | This paper | N/A |
GAPDH Forward (5′ to 3′ ): GGAGCGAGATCCCTCCAAAAT | This paper | N/A |
GAPDH Reverse(5′ to 3′ ): GGCTGTTGTCATACTTCTCATGG | This paper | N/A |
U6 Forward (5′ to 3′ ): CTCGCTTCGGCAG | This paper | N/A |
U6 Reverse(5′ to 3′ ): AACGCTTCACGAATTTG | This paper | N/A |
Software and algorithms | ||
GraphPad Prism version 9.0 | GraphPad | |
Image J | NIH | |
FIJI | NIH | |
SPSS26.0 | IBM | |
miRDB database | MiRDB | |
miRWalk database | miRWalk | |
Target scan database | Target scan | |
STRING database | STRING | |
Cytoscape | Cytoscape | |
Data availability
All data reported in this paper will be shared by the First author upon request, Requests for access to datasets should be directed to the First Author, Huang Nan (nanhuang2022@163.com). The microarray data generated and analyzed in this study is publicly available through the SRA database under accession number PRJNA1276331. The dataset can be accessed at https://www.ncbi.nlm.nih.gov/sra/PRJNA1276331 using the access token azuragowlxctbmf.
Materials availability
The study did not generate new unique reagents.
References
Canedo-Dorantes, L. & Canedo-Ayala, M. Skin acute wound healing: A comprehensive review. Int. J. Inflam. 2019, 3706315 (2019). https://doi.org/10.1155/2019/3706315
Karshafian, R., Bevan, P. D., Williams, R., Samac, S. & Burns, P. N. Sonoporation by ultrasound-activated microbubble contrast agents: Effect of acoustic exposure parameters on cell membrane permeability and cell viability. Ultrasound Med. Biol. 35, 847–860. https://doi.org/10.1016/j.ultrasmedbio.2008.10.013 (2009).
Falanga, V. et al. Chronic wounds. Nat. Rev. Dis. Primers. 8, 50. https://doi.org/10.1038/s41572-022-00377-3 (2022).
Mohsin, F., Javaid, S., Tariq, M. & Mustafa, M. Molecular immunological mechanisms of impaired wound healing in diabetic foot ulcers (DFU), current therapeutic strategies and future directions. Int. Immunopharmacol. 139, 112713. https://doi.org/10.1016/j.intimp.2024.112713 (2024).
He, S., Singh, D., Yusefi, H. & Helfield, B. Stable Cavitation-Mediated delivery of miR-126 to endothelial cells. Pharmaceutics. 14 2656 https://doi.org/10.3390/pharmaceutics14122656 (2022).
Belcik, J. T. et al. Augmentation of limb perfusion and reversal of tissue ischemia produced by ultrasound-mediated microbubble cavitation. Circ. Cardiovasc. Imaging. 8 e002979 https://doi.org/10.1161/CIRCIMAGING.114.002979 (2015).
Liao, D., Hsiao, M. Y., Xiang, G. & Zhong, P. Optimal pulse length of insonification for Piezo1 activation and intracellular calcium response. Sci. Rep. 11 709 https://doi.org/10.1038/s41598-020-78553-2 (2021).
Song, Y. et al. Mechanosensitive channel Piezo1 induces cell apoptosis in pancreatic cancer by ultrasound with microbubbles. iScience.25 103733 https://doi.org/10.1016/j.isci.2022.103733 (2022).
Sorum, B., Docter, T., Panico, V., Rietmeijer, R. A. & Brohawn, S. G.Pressure and ultrasound activate mechanosensitive TRAAK K + channels through increased membrane tension. Preprint. bioRxiv.14 523644 https://doi.org/10.1101/2023.01.11.523644 (2023).
Qiu, S. et al. Ultrasound-mediated microbubble cavitation transiently reverses acute hindlimb tissue ischemia through augmentation of microcirculation perfusion via the eNOS/NO pathway. Ultrasound Med. Biol. 47, 1014–1023. https://doi.org/10.1016/j.ultrasmedbio.2020.12.028 (2021).
Belcik, J. T. et al. Augmentation of muscle blood flow by ultrasound cavitation is mediated by ATP and purinergic signaling. Circulation 135, 1240–1252. https://doi.org/10.1161/CIRCULATIONAHA.116.024826 (2017).
Madrid, L. V., Mayo, M. W., Reuther, J. Y. & Baldwin, A. S. Akt stimulates the transactivation potential of the RelA/p65 subunit of NF-κB through utilization of the IκB kinase and activation of the Mitogen-activated protein kinase p38. J. Biol. Chem. 276, 18934–18940. https://doi.org/10.1074/jbc.M101103200 (2001).
da Silva, R. A. et al. Laminar shear stress-provoked cytoskeletal changes are mediated by epigenetic reprogramming of TIMP1 in human primary smooth muscle cells. J. Cell. Physiol. 234, 6382–6396. https://doi.org/10.1002/jcp.27374 (2018).
Xu, W. et al. HIF-2α, acting via miR-191, is involved in angiogenesis and metastasis of arsenite-transformed HBE cells. Toxicol. Res. 5, 66–78. https://doi.org/10.1039/c5tx00225g (2016).
Schober, A. et al. MicroRNA-126-5p promotes endothelial proliferation and limits atherosclerosis by suppressing Dlk1. Nat. Med. 20, 368–376. https://doi.org/10.1038/nm.3487 (2014).
Peng, T. et al. Mechanical stretch modulates MicroRNA 21 Expression, participating in proliferation and apoptosis in cultured human aortic smooth muscle cells. PLoS ONE. 7 e47657 https://doi.org/10.1371/journal.pone.0047657 (2012).
Zhang, X. et al. Case report: successful treatment of human diabetic foot ulcer using low-intensity diagnostic ultrasound combined with microbubbles: two cases. Front. Endocrinol. (Lausanne). 13, 1046896. https://doi.org/10.3389/fendo.2022.1046896 (2022).
Silambarasan, M. et al. MicroRNAs in hyperglycemia induced endothelial cell dysfunction. Int. J. Mol. Sci. 17, 518. https://doi.org/10.3390/ijms17040518 (2016).
Mehraban, M. H., Motovali-Bashi, M. & Ghasemi, Y. MiR-26a and miR-26b downregulate the expression of sucrase-isomaltase enzyme: A new chapter in diabetes treatment. Biochem. Biophys. Res. Commun. 519, 192–197. https://doi.org/10.1016/j.bbrc.2019.08.138 (2019).
Icli, B. et al. MicroRNA-26a regulates pathological and physiological angiogenesis by targeting BMP/SMAD1 signaling. Circ. Res. 113, 1231–1241. https://doi.org/10.1161/CIRCRESAHA.113.301780 (2013).
Rui, S. et al. Exosomal miRNA-26b-5p from PRP suppresses NETs by targeting MMP-8 to promote diabetic wound healing. J. Control Release. 372, 221–233. https://doi.org/10.1016/j.jconrel.2024.06.050 (2024).
Miller, D. L. & Quddus, J. Sonoporation of monolayer cells by diagnostic ultrasound activation of contrast-agent gas bodies. Ultrasound Med. Biol. 26, 661–667. https://doi.org/10.1016/s0301-5629(99)00170-2 (2000).
Chen, W. S., Brayman, A. A., Matula, T. J., Crum, L. A. & Miller, M. W. The pulse length-dependence of inertial cavitation dose and hemolysis. Ultrasound Med. Biol. 29, 739–748. https://doi.org/10.1016/s0301-5629(03)00029-2 (2003).
Pena, O. A. & Martin, P. Cellular and molecular mechanisms of skin wound healing. Nat. Rev. Mol. Cell. Biol. 25, 599–616. https://doi.org/10.1038/s41580-024-00715-1 (2024).
Lopes-Coelho, F., Martins, F., Pereira, S. A. & Serpa, J. Anti-Angiogenic therapy: current challenges and future perspectives. Int. J. Mol. Sci. 22 3765 https://doi.org/10.3390/ijms22073765 (2021).
Lenda, B., Zebrowska-Nawrocka, M. & Balcerczak, E. Comprehensive bioinformatics analysis reveals the potential role of the hsa_circ_0001081/miR-26b-5p axis in regulating COL15A1 and TRIB3 within Hypoxia-Induced miRNA/mRNA networks in glioblastoma cells. Biomedicines 12 2236 https://doi.org/10.3390/biomedicines12102236 (2024).
Xie, Y., Tan, L., Wu, K., Li, D. & Li, C. miR-26b-5p affects the progression of acute myeloid leukemia by regulating the USP48-Mediated Wnt/beta-Catenin pathway. Crit. Rev. Eukaryot. Gene Expr. 34, 33–44. https://doi.org/10.1615/CritRevEukaryotGeneExpr.2024049380 (2024).
Liu, Y., Zhang, G., Chen, H. & Wang, H. Silencing LncRNA DUXAP8 inhibits lung adenocarcinoma progression by targeting miR-26b-5p. Biosci. Rep. 41 BSR20200884 https://doi.org/10.1042/BSR20200884 (2021).
Du, Q. Y., Huang, Z., Huang, X., Zhang, Y. & Li, J. miR-26b-5p suppresses chemoresistance in breast cancer by targeting serglycin: erratum. Anticancer Drugs. 35, 316. https://doi.org/10.1097/CAD.0000000000001579 (2024).
Tang, G., Zhao, H., Xie, Z., Wei, S. & Chen, G. Long non-coding RNA HAGLROS facilitates tumorigenesis and progression in hepatocellular carcinoma by sponging miR-26b-5p to up-regulate Karyopherin alpha2 (KPNA2) and inactivate p53 signaling. Bioengineered 13, 7829–7846. https://doi.org/10.1080/21655979.2022.2049472 (2022).
Yang, G. et al. miR-26b targets CEP135 gene to regulate nasopharyngeal carcinoma proliferation and migration by NF-kappaB pathway. Mol. Biotechnol. 65, 1857–1868. https://doi.org/10.1007/s12033-023-00691-5 (2023).
Chen, Y. et al. The LncRNA Malat1 regulates microvascular function after myocardial infarction in mice via miR-26b-5p/Mfn1 axis-mediated mitochondrial dynamics. Redox Biol. 41, 101910. https://doi.org/10.1016/j.redox.2021.101910 (2021).
Wang, L., Li, J. & Di, L. J. Glycogen synthesis and beyond, a comprehensive review of GSK3 as a key regulator of metabolic pathways and a therapeutic target for treating metabolic diseases. Med. Res. Rev. 42, 946–982. https://doi.org/10.1002/med.21867 (2022).
Guo, J. et al. Evaluation of the effect of GSK-3beta on liver cancer based on the PI3K/AKT pathway. Front. Cell. Dev. Biol. 12, 1431423. https://doi.org/10.3389/fcell.2024.1431423 (2024).
Aliyari, M. et al. The PI3K/Akt pathway: a target for curcumin’s therapeutic effects. J. Diabetes Metab. Disord. 24, 52. https://doi.org/10.1007/s40200-025-01563-2 (2025).
Li, J. et al. Mechanism of PI3K/Akt–mediated mitochondrial pathway in obesity–induced apoptosis (Review). Biomed. Rep. 22, 40. https://doi.org/10.3892/br.2024.1918 (2025).
Liu, T. Y. et al. Irisin inhibits hepatic gluconeogenesis and increases glycogen synthesis via the PI3K/Akt pathway in type 2 diabetic mice and hepatocytes. Clin. Sci. (Lond). 129, 839–850. https://doi.org/10.1042/CS20150009 (2015).
Marosi, M., Arman, P., Aceto, G., D’Ascenzo, M. & Laezza, F. Glycogen synthase kinase 3: ion Channels, Plasticity, and diseases. Int. J. Mol. Sci. 23 4413 https://doi.org/10.3390/ijms23084413 (2022).
Dong, C. X., Malecki, C., Robertson, E., Hambly, B. & Jeremy, R. Molecular mechanisms in genetic Aortopathy-Signaling pathways and potential interventions. Int. J. Mol. Sci. 24 1795 https://doi.org/10.3390/ijms24021795 (2023).
Yadu, N., Singh, M., Singh, D. & Keshavkant, S. Mechanistic insights of diabetic wound: healing process, associated pathways and microRNA-based delivery systems. Int. J. Pharm. 670, 125117. https://doi.org/10.1016/j.ijpharm.2024.125117 (2025).
Li, Y., Ding, S. & Wang, Y. Targeting the cholinergic anti-inflammatory pathway: an innovative strategy for treating diseases. Mol. Biol. Rep. 52, 199. https://doi.org/10.1007/s11033-025-10288-7 (2025).
Kim, J. et al. Adenosine and cordycepin accelerate tissue remodeling process through adenosine receptor mediated Wnt/beta-Catenin pathway stimulation by regulating GSK3b activity. Int. J. Mol. Sci. 22 5571 https://doi.org/10.3390/ijms22115571 (2021).
Santinha, D. et al. Remodeling of the cardiac extracellular matrix proteome during chronological and pathological aging. Mol. Cell. Proteom. 23, 100706. https://doi.org/10.1016/j.mcpro.2023.100706 (2024).
Toft, K. G. et al. Disposition of perfluorobutane in rats after intravenous injection of Sonazoid™. Ultrasound. Med. Biol. 32, 107–114. https://doi.org/10.1016/j.ultrasmedbio.2005.09.008 (2006).
Braide, M., Rasmussen, H., Albrektsson, A. & Bagge, U. Microvascular behavior and effects of sonazoid microbubbles in the cremaster muscle of rats after local administration. J. Ultrasound Med. 25, 883–890. https://doi.org/10.7863/jum.2006.25.7.883 (2006).
Østensen, J. & Bendiksen, R. Characterization and Use of Ultrasound Contrast Agents. Acad. Radiol. 9, S276-S278. https://doi.org/10.1016/s1076-6332(03)80202-7 (2002).
Qin, P., Han, T., Yu, A. C. H. & Xu, L. Mechanistic Understanding the bioeffects of ultrasound-driven microbubbles to enhance macromolecule delivery. J. Control Release. 272, 169–181. https://doi.org/10.1016/j.jconrel.2018.01.001 (2018).
Helfield, B., Chen, X., Watkins, S. C. & Villanueva, F. S. Biophysical insight into mechanisms of sonoporation. Proc. Natl. Acad. Sci. U S A. 113, 9983–9988. https://doi.org/10.1073/pnas.1606915113 (2016).
Li, F. et al. Mechanically induced integrin ligation mediates intracellular calcium signaling with single pulsating cavitation bubbles. Theranostics 11, 6090–6104. https://doi.org/10.7150/thno.56813 (2021).
Honda, H., Kondo, T., Zhao, Q. L., Feril, L. B. Jr. & Kitagawa, H. Role of intracellular calcium ions and reactive oxygen species in apoptosis induced by ultrasound. Ultrasound Med. Biol. 30, 683–692. https://doi.org/10.1016/j.ultrasmedbio.2004.02.008 (2004).
Acknowledgments
We sincerely thank the members of the Laboratory and the Department of Ultrasound of The General Hospital of Western Theater Command for their strong support.
Funding
This work was supported by the Key Research and Development Program of Sichuan Provincial Department of Science and Technology (Grant No. 2020YFS0122) and Management Research Project of General Hospital of the Western Theater Command of the Chinese People’s Liberation Army (2019ZY11).
Author information
Authors and Affiliations
Contributions
N.H.: Data curation, Methodology, Formal analysis, Writing—original draft; H.Y., Q.F.: Data curation, Formal analysis, Methodology, Investigation; N.S., R.W.: Data curation, Investigation, Software, Formal analysis; J.T.: Conceptualization, Software, Validation; Z.C.: Funding acquisition; Project administration, Resources, Writingr—review and editing. All authors read and approved the manuscript.
Corresponding authors
Ethics declarations
Competing interests
The authors declare no competing interests.
Additional information
Publisher’s note
Springer Nature remains neutral with regard to jurisdictional claims in published maps and institutional affiliations.
Rights and permissions
Open Access This article is licensed under a Creative Commons Attribution-NonCommercial-NoDerivatives 4.0 International License, which permits any non-commercial use, sharing, distribution and reproduction in any medium or format, as long as you give appropriate credit to the original author(s) and the source, provide a link to the Creative Commons licence, and indicate if you modified the licensed material. You do not have permission under this licence to share adapted material derived from this article or parts of it. The images or other third party material in this article are included in the article’s Creative Commons licence, unless indicated otherwise in a credit line to the material. If material is not included in the article’s Creative Commons licence and your intended use is not permitted by statutory regulation or exceeds the permitted use, you will need to obtain permission directly from the copyright holder. To view a copy of this licence, visit http://creativecommons.org/licenses/by-nc-nd/4.0/.
About this article
Cite this article
Huang, N., Sun, N., Yang, H. et al. Diagnostic ultrasound-microbubble therapy promotes wound healing through miR-26b-5p-mediated GSK3β suppression. Sci Rep 16, 677 (2026). https://doi.org/10.1038/s41598-025-29844-z
Received:
Accepted:
Published:
Version of record:
DOI: https://doi.org/10.1038/s41598-025-29844-z







