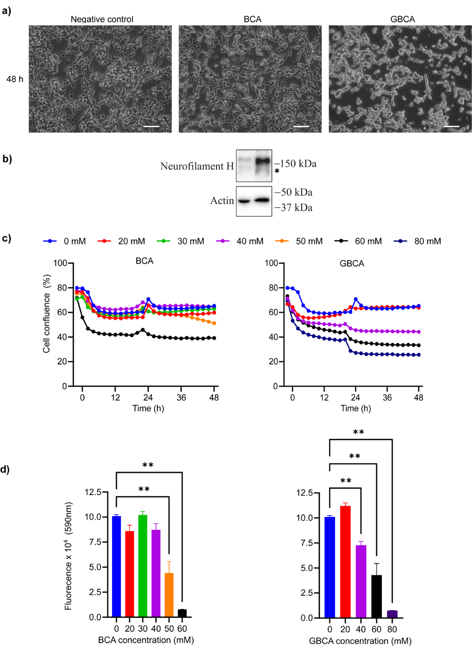
Fig. 1

Cell viability of differentiated SH-SY5Y cells is affected by BCA or GBCA treatment. (a) Cell morphology of control, 50 mM BCA or 50 mM GBCA treated differentiated SH-SY5Y cells after 48 h. Scale bar = 200 μm. (b) Validation of SH-SY5Y neuronal differentiation using western blotting for the differentiation marker Neurofilament H. β-Actin was used as a housekeeping protein loading control. *, a non-specific or degradation product. (c) Real-time cell viability (measured by cell confluence using IncuCyte S3 system) of differentiated SH-SY5Y cells treated with different concentrations of BCA or GBCA. (d) Relative cell viability after 48 h of control, BCA or GBCA treated differentiated SH-SY5Y cells as determined by Alamar Blue assay. Data shown as mean ± SEM of three biological replicates; ** p < 0.01.