Correction to: Scientific Reports https://doi.org/10.1038/s41598-024-58499-5, published online 01 April 2024
The original version of this Article contained errors in Figure 2.
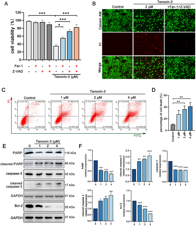
Due to an error during figure assembly, the image for Calcein-AM/ PI staining assay’ in 2 μM Tenovin-3group in Figure 2B was a duplication of the image for 4 μM Tenovin-3group in Figure 1F.
In addition, in Figure 2E, two GAPDH blots were given instead of a single GAPDH loading control.
The original Figure 2 and accompanying legend appears below.
Tenovin-3 induces PC9 cells apoptosis. (A,B) The PC9 cells were co-treated with tenovin-3, apoptosis inhibitor Z-VAD-FMK or ferroptosis inhibitor Fer-1, and the cell viability was detected by CCK-8 assay (A) and Calcein-AM/ PI staining assay (B). (C,D) Tenovin-3 induced PC9 cells apoptosis indicated by flow cytometer assay. PC9 cells were exposure to various concentrations of tenovin-3 for 48 h, and then Annexin V/PI assay was used to detect apoptosis rate. The representative images and statistical data were displayed in (C) and (D). (E–F) The effect of tenovin-3 on the expression of apoptosis related protein detected by Western blotting. PC9 cells were treated with various concentrations of tenovin-3, and the cells were collected and subjected for Western blotting. GAPDH was set as a loading control. The representative blots and statistical data were presented in (C) and (D). The blots were cut and then incubated with antibodies. The uncropped version of the western blots is displayed in Supplementary Fig. 8. The data are presented as mean ± SD, n = 3. *P < 0.05, **P < 0.01, ***P < 0.001 compared with the control group.
The original Article has been corrected.
Author information
Authors and Affiliations
Corresponding authors
Rights and permissions
Open Access This article is licensed under a Creative Commons Attribution 4.0 International License, which permits use, sharing, adaptation, distribution and reproduction in any medium or format, as long as you give appropriate credit to the original author(s) and the source, provide a link to the Creative Commons licence, and indicate if changes were made. The images or other third party material in this article are included in the article’s Creative Commons licence, unless indicated otherwise in a credit line to the material. If material is not included in the article’s Creative Commons licence and your intended use is not permitted by statutory regulation or exceeds the permitted use, you will need to obtain permission directly from the copyright holder. To view a copy of this licence, visit http://creativecommons.org/licenses/by/4.0/.
About this article
Cite this article
Lv, S., Pan, Q., Lu, W. et al. Correction: Tenovin 3 induces apoptosis and ferroptosis in EGFR 19del non small cell lung cancer cells. Sci Rep 15, 43093 (2025). https://doi.org/10.1038/s41598-025-30191-2
Published:
Version of record:
DOI: https://doi.org/10.1038/s41598-025-30191-2
