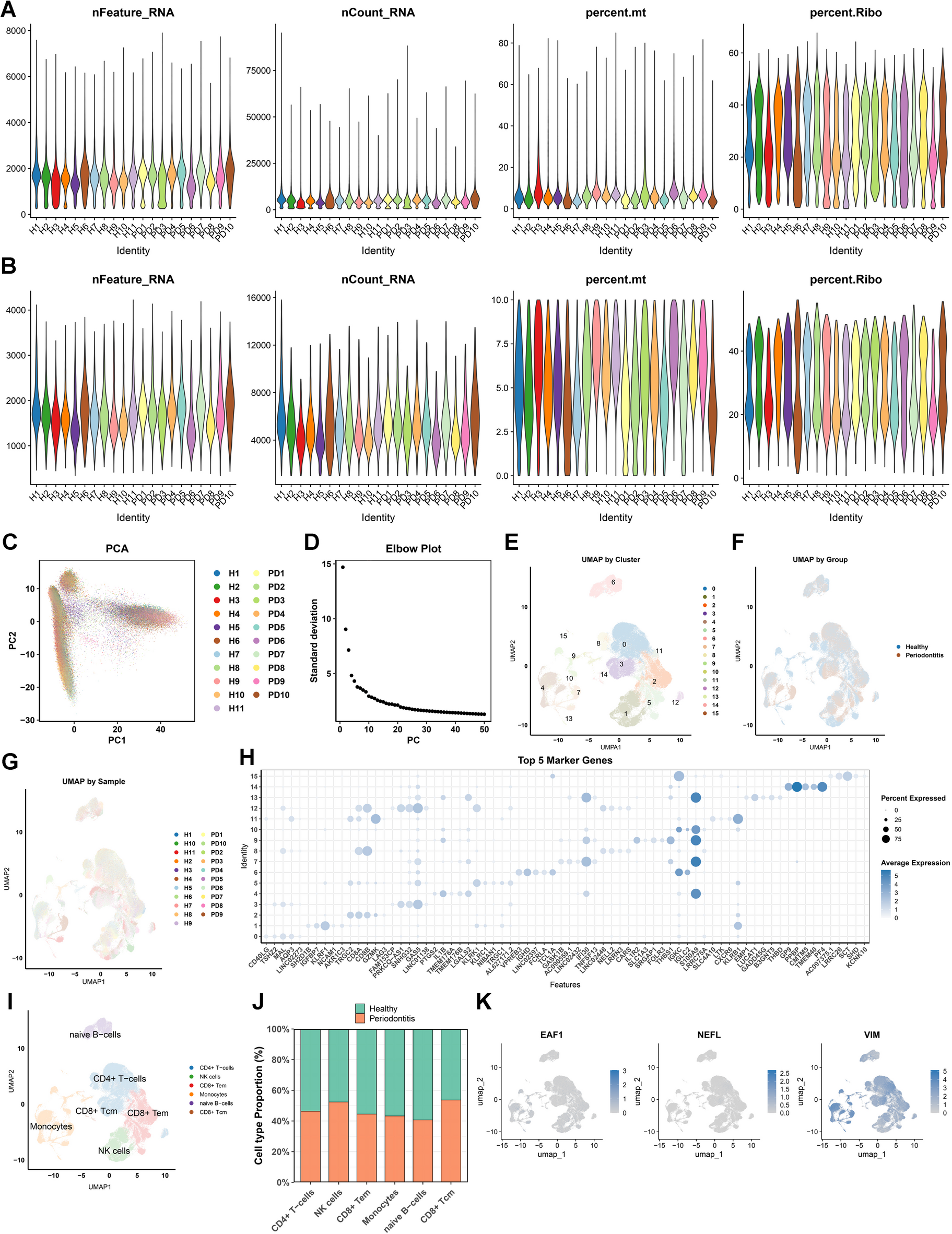
Fig. 5

Single-cell transcriptomic profiling of peripheral blood mononuclear cells (PBMCs) in periodontitis and validation of key bulk-identified genes at single-cell resolution. (A, B) Violin plots showing quality control metrics for each identified cell type in healthy controls (A) and periodontitis patients (B), respectively. (C) Principal component analysis (PCA) plot of all single-cell samples, depicting the distribution of cells from healthy donors and periodontitis patients. (D) Elbow plot displaying the standard deviation of each principal component. (E) Uniform manifold approximation and projection (UMAP) plot by cluster showing unsupervised clustering results for the integrated PBMC dataset. (F) UMAP plot by group illustrating the distribution of cells from healthy controls and periodontitis patients. (G) UMAP plot by sample, highlighting cells originating from each individual sample within the dataset. (H) Dot plot showing expression patterns of the top five marker genes for each cluster. (I) UMAP visualization of annotated cell types, demonstrating clusters corresponding to naive B cells, CD4 + T cells, CD8 + effector memory T cells (CD8 + Tem), CD8 + central memory T cells (CD8 + Tcm), monocytes, and natural killer (NK) cells. (J) Bar plot showing the proportion of each major immune cell type in healthy controls and periodontitis patients. (K) UMAP feature plots for the validation of three key lactylation-related genes (EAF1, NEFL, and VIM) identified by bulk RNA sequencing (RNA-seq), depicting their expression distribution across all PBMCs at single-cell resolution.