Fig. 4
From: Liver injury in a preclinical model of short bowel syndrome is associated with impaired autophagy

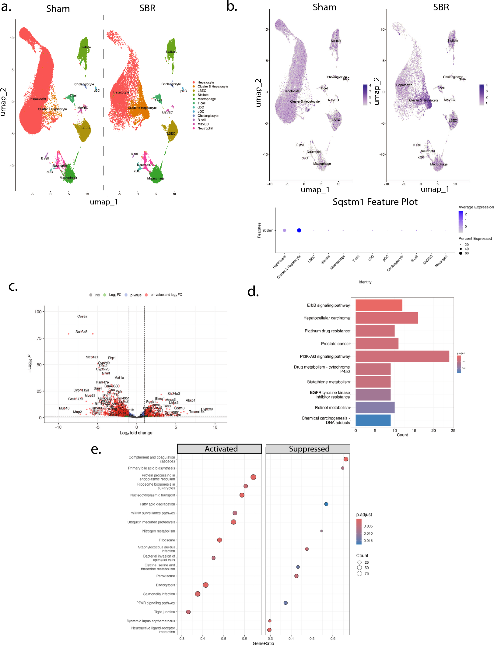
Single nuclear RNA sequencing revealed a hepatocyte cluster with increased p62 (Sqtsm1) expression in SBR liver. a. UMAP plot of recovered nuclei in both Sham (n = 3) and SBR (n = 2) conditions. The hepatocytes labeled “Cluster 5 Hepatocytes” was representative of the SBR condition. b. A feature plot and dot plot of p62 (Sqtsm1) expression demonstrated these Cluster 5 hepatocytes have increased mRNA expression of p62 compared to other cell types. c. Volcano plot of the cluster 5 hepatocytes in the SBR and sham conditions showed large differential gene expression. d. Kyoto Encyclopedia of Genes and Genomes (KEGG) overrepresentation analysis of the differentially expressed genes in the SBR cluster 5 hepatocytes relative to the sham cluster 5 hepatocytes showed upregulation of genes related to the PI3K-Akt and ErbB pathways. e. KEGG gene set enrichment analysis showed the predicted genes sets that are activated in the cluster 5 hepatocytes relative to the sham cluster 5 hepatocytes. Abbreviations: liver sinusoidal endothelial cell (LSEC), conventional dendritic cell (cDC), plasmacytoid dendritic cell (pDC), macrovascular endothelial cell (MaVEC).