Abstract
The landscape quality of recreation space in urban wetland parks directly affects the public’s recreational experience and well-being. Given that the public’s landscape experience and visual evaluation of recreation spaces are closely related, it is important to understand the public’s visual evaluation of the landscape and the factors affecting it for the optimization and enhancement of recreation spaces. The present study focuses on Wulong River Wetland Park in Fuzhou City, Fujian Province, China. The study integrates eye-tracking, scenic beauty estimation and landscape element characterization, and systematically explores the influence mechanism of landscape features on visual evaluation through correlation analysis and multiple linear stepwise regression analysis. The results demonstrated that: (1) Eye-tracking and landscape element characteristics were significantly correlated, in which eight elements such as deciduous plants, colored-leaf plants, and greening rate influenced the visual attractiveness; (2) The scenic beauty estimation was mainly affected by greening rate, openness of view, and plant growth status. In future research, a combination of landscape element characteristics and landscape visual evaluation is recommended as a means of improving the landscape quality of urban wetland park recreation space.
Similar content being viewed by others
Introduction
Urban wetland parks refer to comprehensive parks located within cities or their suburbs that are centered on wetland ecosystems, equipped with essential recreational and management facilities, and that integrate ecological conservation with public services1,2.Compared with ordinary urban green spaces, urban wetland parks are characterized by the “blue–green coupling” of elements, and they play critical roles in stormwater retention, pollution abatement, and biodiversity maintenance3,4,They therefore hold strategic importance for urban livability, public health, and disaster risk reduction5。In recent years, the construction and optimization of such blue–green spaces have increasingly been regarded as essential to improving sustainable local decision-making6,7;Systematic evaluation can help allocate scarce natural-space resources more effectively and enhance recreational experiences and residents’ well-being8,9。Among human sensory modalities, vision accounts for the majority of environmental information acquisition—often reported at around 80%7༛Accordingly, visual landscape quality occupies a central place in public-space assessment and is widely recognized for its importance to restoration, nature conservation, and planning/management10.
Early studies on visual landscape quality relied primarily on subjective perception and qualitative approaches: on the one hand, experts were invited to evaluate ecological and scenic beauty11,12; questionnaires were used to collect public preference data grounded in sensory experience13,14。With methodological advances, the introduction of machine learning, computer vision, and street-view/remote-sensing data has made large-scale, automated assessment of landscape quality feasible15,16。Nevertheless, gaps remain between objective and subjective perspectives: the mechanisms by which people understand and form landscape preferences are still not fully clear17, and mismatches in knowledge and terminology between experts and the public can complicate the interpretation of structure and elements18,19。Moreover, while much existing work contrasts “artificial” versus “natural” settings, differences in the internal composition of elements within blue–green spaces can also systematically shape preferences. Greater attention should therefore be paid to the mechanisms linking “elemental composition” with visitor preferences to strengthen the practical guidance for park development20.
In recent years, eye-tracking has been widely applied in landscape-visual studies21.By recording fixation points, dwell time, saccade trajectories, and pupil dynamics, eye-tracking reveals how visual information is extracted and how selective attention operates. It is widely viewed as a key bridge connecting objective landscape attributes with subjective visual preference22,23,24, and it helps identify the objects and compositional cues within a scene that most attract attention24。Prior research shows that, in urban streets and parks, openness, landscape heterogeneity, and the proportion/complexity of natural versus artificial elements systematically alter fixation patterns and are accompanied by differences in preference21;In traditional village public spaces, eye-tracking indicators capture the visual-behavior characteristics of the “user–place” relationship and suggest optimization strategies25;In forest (urban) parks, structural attributes such as design intensity and openness strongly influence visual behavior and preference, with peak preference often occurring around moderate levels—indicating threshold or nonlinear effects26༛mountain landscapes, perceived naturalness and the visibility of artificial features are key determinants of preference27。However, context-specific evidence remains scarce for wetland parks where composite elements such as “blue–green–beach–boardwalk”coexist.
In coastal Fujian Province, urban wetland corridors are largely shaped by river systems and have gradually become important recreational spaces for city residents. Wulong River Wetland Park is the first wetland in Fuzhou City to be opened to the public in the form of an urban park, forming a linear riverfront corridor approximately 5.87 km in length and covering about 243 ha. After two decades of ecological restoration, the park now integrates flood control, habitat provision, science education, and leisure functions within a narrow riparian belt that is closely connected to the surrounding communities. However, empirical studies that explicitly link the micro-scale composition of recreational spaces in such wetland parks with visitors’ visual behavior and aesthetic evaluations remain limited, resulting in a lack of guiding principles for further optimization of landscape configuration. Consequently, for Wulong River Wetland Park and similar urban wetland corridors in Fujian, there is a practical need for evidence that directly reflects how visitors perceive, observe, and evaluate specific recreation spaces, so as to support fine-grained design optimization.
Against this backdrop, the present study focuses on urban wetland parks and conducts an empirical investigation using a “single-stimulus-set, three-source data linkage” approach. We employ pixel-level image segmentation and manual interpretation to construct 20 operational indicators of landscape elements across three categories—spatial, natural, and artificial—use four classes of eye-tracking metrics to characterize attentional mechanisms, and obtain subjective aesthetic preference via Scenic Beauty Estimation (SBE). Based on these data, we use correlation analysis and multivariate regression (including incremental R², variance decomposition, and path tests) to address the following questions: (1) What are the characteristics of landscape elements, scenic-beauty evaluation, and eye-tracking metrics across different recreational spaces within urban wetland parks? (2) How are the characteristics of different landscape elements related to scenic-beauty evaluation and eye-tracking outcomes? (3) Which specific landscape-element characteristics exert significant effects on scenic-beauty evaluation and eye-tracking indicators?
Materials and methods
Study area
Located on the southeast coast of China, Fuzhou City is the capital of Fujian Province, with geographic coordinates ranging from 25°15′ to 26°39′ N latitude and 118°08′ to 120°31′ E longitude. With the accelerating urbanization process, Fuzhou City faces many challenges in improving the quality of ecological environment and improving the living environment of residents.
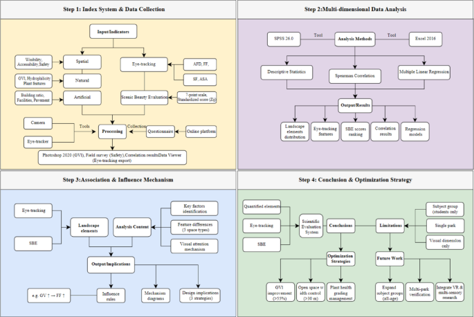
Wulong River Wetland Park is the focus of this paper (Fig. 1). As the first wetland to be opened as a park in Fuzhou City, the park is located in the Wulong River basin, a tributary of the Min River, and is part of a strip-type riverbank corridor with a length of about 5.87 km and a total area of about 243 hectares. The park is composed of five distinct sections: wetland ecological restoration and reconstruction area, wetland biodiversity science popularization area, reed-bed ecotourism area, native wetland protection area, and embankment city tree garden. Since its opening in 2003, the park has been responsible for restoring the wetland ecology of Fuzhou City, raising public awareness of wetland protection and popularizing wetland science knowledge. Although it suffered some damage in the early days, the ecological function has been gradually restored through effective measures. In the future, a balance should be struck between ecological protection and public interest, and the public should be guided to enjoy natural beauty and leisure and tourism activities while protecting the ecological environment.To systematically clarify the methodological framework of this study, a four-stage technical route featuring “Theory-Data-Analysis-Application” was developed (Fig. 2).
Study area and sample plot selection. Map data from OpenStreetMap (https://www.openstreetmap.org/). Modify it using QGIS version 3.42.2 (https://qgis.org/). Modify using the Creative Commons Attribution (CC BY) license agreement.
Improve workflow of the study.
Sample site selection
Photographic studies have been demonstrated to effectively avoid the influence of external disturbances, including climate, temperature, and light, and exhibit a high degree of concordance with field assessment results. Research has demonstrated that seasonality manifests not only in alterations to natural landscape components but also in the behaviors of visitors28, and it is relevant to conduct the experiments in spring when the number of visitors is high. The photographs were captured using a Canon EOS 80D DSLR camera during the period of March to April of 2024, under conditions of clear sky or slight cloud cover.
Combined with the field research and the specific spatial needs of recreation activities in the park, the recreation space types of Wulong River Wetland Park are divided into five types: distribution recreation space (A1-A2), resting recreation space (B1-B9), entertainment recreation space (C1-C3), viewing recreation space (D1-D4), and recreational paths (E1-E8). A total of 264 photos were taken, and 26 ornamental and representative recreation spaces were selected by the experts of the Department of Landscape Architecture (Fig. 3).
Experimental material. Map data from OpenStreetMap (https://www.openstreetmap.org/). Modify it using QGIS version 3.42.2(https://qgis.org/). Modify using the Creative Commons Attribution (CC BY) license agreement.
Landscape element characterization data collection
To scientifically quantify the characteristics of landscape elements in the recreational spaces of urban wetland parks, a total of 20 indicators were selected from three dimensions—spatial element characteristics, natural element characteristics, and artificial element characteristics—with reference to relevant previous studies, consultations with experts and scholars, and integration of the landscape element features of the park’s internal recreational spaces (Table 1). According to Kaplan’s Environmental Preference Theory, the “accessibility” and “visual legibility” of the environment are core dimensions that influence human spatial cognition and preference. The role of spatial safety lies in eliminating psychological anxiety caused by environmental uncertainty and providing a basic sense of psychological security for recreational users29. Spatial accessibility enables planners to accurately identify mismatches between park supply and residents’ demand, avoiding the limitations of “empirical” design30. Visual openness directly determines recreational users’ subjective experience of the landscape and serves as a key link connecting the physical environment and human psychological perception31. Thus, three indicators—“Visual Openness (V1)”, “Spatial Accessibility (V2)”, and “Spatial Safety (V3)”—were selected.
Guided by the Biophilia Hypothesis, which states that humans have an innate affinity for and preference toward natural environments, the Green View Index connects objective green spaces with subjective human experiences, quantifying “visible greenery” and providing empirical evidence for the health value of green vision32. Natural scenes containing water bodies (e.g., “green-aquatic” or “aquatic-green” combinations) have significantly higher preference scores than pure green scenes33. Color-leaved plants significantly improve the scenic beauty of plant communities through “color contrast”, “hue dominance”, and “visual impact”, breaking the monotony of traditional single-tone green landscapes34. The combination of plants with different life forms (e.g., trees, shrubs, and herbs) shapes the visual hierarchy and structural stability of plant communities, influencing life form composition and enhancing the visual texture of the landscape35. The number of flowering plants and deciduous plants can add color highlights and visual focal points to the landscape, improving its vividness and attractiveness36. Plant growth status determines the healthiness of individual plant appearance and the visual integrity of plant communities, with healthy growth enhancing the landscape’s vitality and aesthetic quality37. The Sand Ratio (V12) enriches the landscape’s visual hierarchy and experiential scenarios by controlling the area proportion of sand beaches in the landscape38. Thus, eight indicators—“Green View Index (V4)”, “Hydrophilicity (V5)”, “Life Form Composition (V6)”, “Plant Color Richness (V7)”, “Number of Flowering Plants (V8)”, “Number of Color-Leaved Plants (V9)”, “Number of Deciduous Plants (V10)”, “Plant Growth Status (V11)”, and “Sand Ratio (V12)”—were selected.
In the artificial element system, the Surrounding Building Ratio controls the height, density, and style proportion of buildings around the park, regulating visual coordination between the park landscape and the surrounding built environment39. The number of positive landscapes and negative landscapes can change the overall visual quality of the park, enhancing or weakening users’ landscape experience and memory association40. Garden paths and spatial patterns can guide recreational users’ visual movement and spatial exploration paths41. The Artificial Material Ratio affects the landscape’s ecological perception and practicality42. Different pavement materials influence the landscape’s visual temperature perception and microclimate comfort, while adjusting the visual coordination between paved areas and the surrounding landscape43. Recreational facilities meet the visual needs for functional identification44, and the Richness of Activity Types reflects the landscape’s adaptability to different activities45. Thus, eight indicators—“Surrounding Building Ratio (V13)”, “Number of Positive Landscapes (V14)”, “Number of Negative Landscapes (V15)”, “Garden paths and spatial patterns (V16)”, “Artificial Material Ratio (V17)”, “Pavement Material (V18)”, “Recreational Facilities (V19)”, and “Richness of Activity Types (V20)”—were selected.
Eye-tracking data collection
In terms of relevant research experience, it can be posited that a sample size of 30 or more subjects constitutes a medium-sized sample46. Moreover, college students can be considered a feasible and universal subject group47. In this experiment, it is reasonable to invite 60 college students as volunteers to participate. They were informed of the purpose of the experiment and received appropriate training to ensure the usability of the obtained data.7 people were excluded from the study because their eyes could not be calibrated during the experiment, 4 people had an eye movement sampling sample rate of less than 70%, and 3 people had extreme data because the questionnaire was filled out in a short period of time. The final sample consisted of 46 participants aged 18 to 25, including 17 males and 29 females.
To comprehend the subjects’ eye movements while observing the recreation space in the park, eye movement data was collected using the Eyelink 1000plus eye tracker (produced by SR Research, Canada). Experiments used a 27-inch IPS monitor (resolution: 2560 × 1440 pixels; refresh rate: 60 Hz). Participants were seated 60 cm away from the screen.The pupil + corneal reflex tracking mode was employed, with a sampling frequency of 1000 Hz and a nine-point calibration mode. A five-point validation was conducted post-calibration, with recalibration required for excessive errors. Eye movement events were classified using SR Research’s default algorithms: fixations were defined as durations ≥ 80 ms and displacement ≤ 0.5° .The device was connected by two computers: one for the subject to identify pupil and eye movements, and the other for the experimenter to adjust settings and record eye movement data. During the experiment, the subject was instructed to position themselves in a seated posture directly in front of the screen, with their chin supported by the tower-shaped frame in front of the eye tracker. The right eye data of the subject was recorded while they viewed the photograph with both eyes.Images were presented in a fully randomized order using E-Prime 3.0 software, with each participant receiving an independent sequence to avoid order effects. Each image was displayed for 5 s, followed by a 1-second blank screen interval to eliminate visual persistence. A total of 26 images were presented per participant.
The selection of indicators was based on the suitability of the research objectives and experimental conditions. Priority was given to core parameters that could stably reflect overall visual behavior. A total of four eye-tracking indicators were therefore selected for this study (Table 2) : Average fixation duration, Fixation frequency, Saccade frequency, average saccade amplitude48,49,50.
Scenic beauty estimation data collection
Relevant studies have confirmed that the results of the two evaluation methods used in scenic beauty estimation, namely online questionnaires and indoor slide shows, tend to be consistent and both have high reliability51,52. Consequently, this study utilized a web platform to compile and distribute the questionnaire, thereby facilitating the evaluation process for subjects. The questionnaire is divided into two sections: the first comprises subject demographic information, including name, gender, and academic major; the second part involves the estimation of scenic beauty for various sample photos of recreation spaces using a 7-point scale (1–7).SBE evaluations adopted a non-overlapping sample design with eye-tracking to avoid priming effects. A total of 120 college students aged 18–25 were recruited via an online survey platform. Invalid responses were excluded, resulting in a final valid sample size —sufficient to reduce individual bias in landscape SBE assessments. This scale ranges from “very dislike” to “very like” and is used to assess the subjects’ preferences for the presented spaces. Higher values on the scale indicate a greater degree of preference. However, it is important to note that the results of the questionnaire are susceptible to the influence of individual characteristics within the sample and the subjective judgment criteria of the respondents. The 26 images used for SBE evaluation are identical to those in the eye-tracking experiment: all are watermark-free images uniformly cropped to 1920 × 1080 pixels and adjusted to a brightness of 500 cd/㎡ using Photoshop. Additionally, the corresponding labels of each image are fully consistent across both experiments, ensuring a one-to-one correspondence between images and data.To ensure the reliability and validity of the results, the evaluated values must be standardized. The specific formula employed for this purpose is as follows:
\(\:{Z}_{ij}\)—The standardized score value of the jth subject for the ith photo; \(\:{R}_{ij}\)—The rating value of the jth subject for the ith photo; \(\:{\overline{R}}_{i}\)—The mean of all rating values for the ith subject; \(\:{s}_{j}\)—Standard deviation of all rating values for the jth subject; \(\:{\overline{Z}}_{i}\)—The mean of the standardized scores of all subjects for the ith photo; \(\:{N}_{i}\)—Total number of people who rated photo i.
Statistical analysis
Multiple linear regression is a classic quantitative method for exploring the influence mechanism of independent variables on the dependent variable. It has the advantages of intuitive model interpretation and high interpretability of coefficients, and can clearly identify key influencing factors and their directions of effect29.The sample eye-tracking data collected through the Data Viewer software was exported and the eye-tracking metrics and heat map were compiled. The results of the collected scenic beauty estimation questionnaires were exported to a web platform and compiled using EXCEL 2016. After preliminary compilation, all data were processed in SPSS 26.0, and the processing methods mainly included general descriptive statistical analysis, correlation analysis, and multiple linear stepwise regression analysis.
Results
Characterization of landscape elements in recreation space
Figure 4 presents the results of quantifying the characteristics of landscape elements in different recreation space plots.
Among the spatial element characteristics, it is evident that B3, B5, and B9 sample plots exhibit low view openness (V1). Spatial accessibility (V2) demonstrates significant fluctuations, while spatial safety (V3) is predominantly high.
Among the natural element characteristics, greening rate (V4) is moderate; hydrophilicity (V5) is mostly of medium-low value, and most sample plots cannot see the river surface; living type composition (V6) scores high; plant color richness (V7) is balanced, and is higher in sample plots E5, B3, and B4; the gap of flowering plants (V8 ) is significant, and is higher in sample plots E7, E2, and E5; and the distribution of colored-leaf plants (V9) and deciduous plants (V10) is dispersed, with a higher number of A1, B3, and E8 sample sites; plant growth status (V11) was generally better, and beach rate (V12) was generally low.
Among the artificial elements characteristics, the peripheral buildings rate (V13) is higher in C1 and D4; the distribution of the number of positive landscapes (V14) and the number of negative landscapes (V15) is more evenly distributed, and only C3 has more positive landscapes; the ratio of straight and zigzag garden paths and spatial patterns (V16) is close to that of straight and zigzag garden paths; the manmade materials rate (V17) is higher in A2, C1, and E7; and pavement materials (V18) is mostly a single type. In the manmade materials rate (V17), A2, C1 and E7 are higher; pavement materials (V18) are predominantly of a single type, with only D3 and E3 exhibiting more than two types. The variation in the number of recreational facilities (V19) among different sites is substantial, with B2, B3 and B5 being higher; and the recreational activity type richness (V20) had a small difference in score between plots.
Characteristics of landscape elements in different recreation space samples.
As can be seen from the analysis in Fig. 5, decentralized recreation spaces have higher values for openness of view (V1), number of negative landscapes (V15), and manmade materials rate (V17); resting recreation spaces have prominent natural element characteristics, as reflected in the high values for greening rate (V4), living type composition (V6), plant color richness (V7), and plant growth status (V11 are higher; entertainment recreation spaces are more characterized by artificial elements. The peripheral buildings rate (V13), number of favorable landscapes (V14), recreational facilities (V19), and recreational activity type richness (V20) are all higher than those of other types, and there is a higher beach rate (V12); scenic recreation spaces are characterized by hydrophilicity (V5) and paving material (V18) are distinct; recreational paths are richer in terms of spatial accessibility (V2), spatial safety (V3), flowering plants (V8), colored-leaf plants (V9), deciduous plants (V10), garden paths and spatial patterns (V16), and are especially prominent in flowering plants (V8) and deciduous plants (V10).
Characteristics of landscape elements of different types of recreation space.
Recreation space analysis using eye tracking
Visual heat map analysis
Figure 6 shows the visual heat map of the 26 sample areas created by visualizing and superimposing the gaze positions of 46 subjects. In the distribution recreation spaces, visual attention was predominantly directed towards artificial elements characteristics. Visual attention in the resting recreation space is scattered, focusing more on recreation facilities, colorful vegetation and the end of the road. Subjects in the entertainment recreation space pay more attention to the visual center and are easily attracted to artificial elements. Viewing recreation space has a wide range of attention areas and is influenced by many types of landscape elements. The visual focus of recreational paths was similar, and some sample sites were attracted by signage and structures, but the end of the path received the most attention.
Visual heat map of recreation space.
Analysis of the eye tracking indicators
Fluctuations in AFD between sample plots are quite obvious. Spaces with rich visual information, such as E8, E1, and A1, cause longer fixations. Both FF and SF show small changes, and the changes in FF and SF data are almost consistent across sample plots. There are fluctuations in ASA, but it remains relatively stable overall, as shown in Fig. 7.
Eye-tracking indicators for different recreation space samples. A dual-axis setting is used in the figure to display the characteristics of data in different magnitudes. The left axis corresponds to FF, SF, and ASA, while the right axis corresponds to AFD.
As can be seen in Fig. 8, a discernible variation in the eye-tracking indicators is evident among distinct categories of recreation spaces. AFD is ranked as follows: recreational paths > distribution recreation space > viewing recreation space > resting recreation space > entertainment recreation space. FF is ranked as follows: resting recreation space > recreational paths > entertainment recreation space > viewing recreation space > distribution recreation space. SF is ranked as follows: viewing recreation space > resting recreation space recreational paths > entertainment recreation space > distribution recreation space; ASA is ranked as follows: viewing recreation space > resting recreation space > recreational paths > entertainment recreation spac e > distribution recreation space.
Eye-tracking indicators for different types of recreation space. A dual-axis setting is used in the figure to display the characteristics of data in different magnitudes. The left axis corresponds to FF, SF, and ASA, while the right axis corresponds to AFD.
Analysis of scenic beauty estimation of recreation spaces
The scores of the 26 sample plots, in descending order, are as follows: D2 > E8 > B1 > B6 > B4 > E5 > E1 > B3 > E6 > E2 > D3 > A1 > B9 > C3 > B5 > E3 > B2 > E4 > D1 > B7 > C1 > B8 > D4 > C2 > E7 > A2. The sample plot that received the highest score was plot D2 in the viewing recreation space, with a score of 1.422. Conversely, plot A2 in the distribution recreation space had the lowest score, at -0.928.Furthermore, the mean scenic beauty estimations for different types of recreation spaces are: viewing recreation space > resting recreation space > recreational paths > entertainment recreation space > distribution recreation space (Fig. 9).
Scenic beauty estimation of different recreation space samples and types.
Analysis of the influence of the characteristics of landscape elements on eye-tracking and scenic beauty estimation
Correlation analysis
Table 3 show that different characteristics of landscape elements have a significant impact on eye-tracking indicators. AFD was significantly positively correlated with colored-leaf plants (p < 0.05) and deciduous plants (p < 0.01). FF was significantly positively correlated with greening rate (p < 0.01), living type composition (p < 0.01), and plant color richness (p < 0.01). In contrast, artificial materials (p < 0.01) were significantly negatively correlated with FF. SF was significantly positively correlated with plant growth status (p < 0.05) and pavement materials (p < 0.05), while it was significantly negatively correlated with artificial materials (p < 0.05). In addition, ASA was significantly negatively correlated with the number of negative landscapes (p < 0.01).
Table 4 show that there is a significant relationship between scenic beauty evaluation and multiple characteristics of landscape elements. Among the characteristics of natural elements, the greening rate (p < 0.01), living type composition (p < 0.05), plant color richness (p < 0.01), and plant growth status (p < 0.01) are significantly and positively correlated with scenic beauty evaluation. In terms of the characteristics of artificial elements, the number of favorable landscapes (p < 0.05) was also significantly positively correlated with the scenic beauty estimation, while the manmade materials rate (p < 0.01) was significantly negatively correlated with the scenic beauty estimation.
Construction and analysis of multiple linear regression model
The objective of this study was to explore the influence of the characteristics of landscape elements on eye-tracking and scenic beauty estimation. The characteristics of landscape elements were used as independent variables (The variance inflation factor (VIF) values for all independent variables are less than 10), multiple linear stepwise regression analysis was performed with eye-tracking indicators and scenic beauty estimation as dependent variables (Table 5).
Specifically, deciduous plants (t = 7.406, p < 0.01) and colored-leaf plants (t = 2.140, p < 0.05) were found to significantly prolong AFD, with a model explanatory power of 78.0%. The greening rate (t = 4.109, p < 0.01) was also found to significantly increase FF, with a model explanatory power of 38.8%. Furthermore, pavement materials (t = 3.338, p < 0.01) and colored-leaf plants (t = 2.545, p < 0.05) were found to significantly increase SF, with a model explanatory power of 44.6%. Conversely, the number of negative landscapes (t=-4.043, p < 0.01), openness of view (t=-4.007, p < 0.01), and the life form composition (t=-2.219, p < 0.05) exhibited a significant decreasing effect on ASA, with a model explanatory power of 50.8%. The scenic beauty estimation was predominantly influenced by greening rate (t = 9.879, p < 0.01), openness of view (t = 4.029, p < 0.01), and plant growth status (t = 2.183, p < 0.05), with a model explanatory power of 85.6%.
Given the current sample size (26 observations paired with 20 candidate predictors), the ratio of observations to predictors is relatively low (approximately 1.3:1), which may lead to potential overfitting and unstable exact coefficient values in stepwise OLS regression. Therefore, effect sizes (e.g., standardized β coefficients) and their directions (positive or negative associations) are more robust to sampling fluctuations and model assumptions, as they reflect the inherent strength and direction of relationships between variables rather than random noise introduced by small-sample constraints. These robust indicators should thus be prioritized when interpreting the model results, while exact coefficient values should be interpreted with caution.
Discussion
This study adopts a three-source interactive paradigm of “landscape element composition–eye tracking–SBE” to systematically examine the relationship among “elements–attention–preference” within the composite blue–green setting of urban wetland parks. The results reveal stable differences in fixation structures and aesthetic evaluations across various recreation spaces. We further demonstrate that elements such as deciduous/colored foliage, vegetation abundance, visual openness, pavement texture, the proportion of artificial materials, and negative landscape features are consistently and interpretably associated with AFD, FF, SF, ASA, and SBE. Compared with previous research that has largely emphasized the “natural–artificial” dichotomy or single blue/green dimensions, this study refines methodological control by ensuring stimulus consistency and pixel-scale quantification. This allows for clearer identification of marginal effects at the element level and more precise mapping of attention pathways. At the same time, we align our findings with international theories and evidence regarding saliency–fixation consistency, complexity/coherence–preference, and prospect–refuge, thereby providing operational indicator anchors for future mechanism testing and design translation in larger samples and multi-context scenarios.
The relationship between the characteristics of landscape elements and eye-tracking
Eye-tracking results show that under free-viewing conditions, fixation hotspots tend to cluster around the compositional center and highly salient cues (e.g., vanishing points of paths, directional signage, high-contrast vegetation, and open water surfaces). This pattern is consistent with research on saliency–fixation map congruence, suggesting that visual saliency and compositional organization jointly drive early attentional allocation53。At the element–indicator level, deciduous/colored foliage and vegetation abundance were respectively associated with longer average fixation duration (AFD) and denser fixation frequency (FF), indicating that seasonal color and structural naturalness enhance local processing and sampling. In contrast, pavement texture and chromatic contrast increased saccade frequency (SF), reflecting more active search behaviors. Conversely, a high proportion of artificial materials and negative landscapes were linked to lower FF/SF or reduced average saccade amplitude (ASA), implying that excessive hardscape or distracting features restrict exploratory viewing and panoramic scanning. These directional relationships are consistent with eye-tracking evidence from urban green and waterfront studies, aligning with findings that natural elements more readily capture gaze, while small artificial anchors may still attract brief attention21,54,55。Mechanistically, the combination of visual openness and foreground framing fits well within the prospect–refuge framework: broad vistas coupled with moderate enclosure promote both initial fixation efficiency and sustained attention, providing process-level support for the dual cues of “safety–explorability”56.
Relationship between the characteristics of landscape elements and scenic beauty Estimation
Overall scenic beauty estimation (SBE) was positively associated with higher vegetation abundance, healthy plant growth, and clear visual openness. However, excessive natural density or poorly managed boundaries could lead to perceptions of “crowding–clutter,” thereby diminishing preference—consistent with classical findings on balancing complexity and coherence57,58。A joint reading of SBE and eye-tracking indicators shows that seasonal color and material contrast tend to enhance preference through increasing local processing and search load (AFD, SF), while visual openness and directional coherence were associated with larger saccade amplitude and fewer ineffective regressions (ASA and readability), which in turn supported higher overall evaluation. This pattern strongly converges with eye-tracking–preference findings in waterfront parks, particularly concerning the dominance of water–green proportion, openness, and tree presence in shaping preference21,59。It should be emphasized that our proposed “element–attention–preference” pathways are inferred from associations and group differences; the causal mechanisms and mediation strengths require formal testing with larger samples and multi-context designs using hierarchical regression or structural equation modeling60.
Implications for Wulong river and Fujian wetland corridors
Within Wulong River Wetland Park, the five types of recreation space show distinct element–attention–preference patterns. Distribution spaces, which mainly serve as circulation nodes and plazas, have higher openness, a larger proportion of hardscape and more negative landscapes, and therefore record the lowest SBE scores. In contrast, viewing spaces that combine direct river views with structured vegetation and simple paving obtain the highest SBE values, while resting spaces with high greening rates and diverse, well-grown plants also receive above-average evaluations. Recreational paths occupy an intermediate position: flowering and deciduous plants attract attention and improve preference, but segments with a high proportion of artificial materials tend to score lower than more vegetated paths. These contrasts suggest that in a long and narrow riparian park like Wulong River Wetland Park, aesthetic experience depends more on the fine configuration of vegetation, water visibility and hardscape along the river edge than on large-scale landform. Under the climatic and urban conditions of coastal Fujian, design priority should therefore be given to strengthening hydrophilic viewing nodes and vegetated path segments with layered, seasonal planting, while retrofitting distribution spaces to reduce negative landscapes and visually dominant hard surfaces. For similar river-based urban wetland parks in Fujian, the Wulong case indicates that modest adjustments to element composition at key nodes can significantly improve visual experience without major changes to overall spatial structure.
Impact on the design of recreation space
In terms of design translation, our findings support the principles of “prioritizing readability, maintaining moderate heterogeneity, and constraining hardscape.” At key nodes and along linear boardwalks, introducing water-facing openings and rhythmic lateral view corridors can enhance long-distance vistas and reduce low-level obstructions, thereby improving initial fixation efficiency and widening saccade amplitude. Ensuring sufficient vegetation abundance and healthy growth, while organizing layered “tree–shrub–grass” structures and incorporating seasonal/colored foliage in the near view, can extend local fixations and increase preference—though excessive density should be avoided to prevent visual clutter. For hardscape and facilities, a “necessary but restrained” approach is advised: texture/chromatic contrasts may serve as limited visual anchors to stimulate search, while overall artificial proportion and negative features should be controlled to preserve naturalness and aesthetic quality. These strategies align with eye-tracking patterns observed in free-viewing/walking paradigms and converge with empirical evidence from waterfront parks, while also resonating with the structural logic of “openness–accessibility–boundary” emphasized in blue–green infrastructure design for multiple benefits54,59,61.
Limitations and future research
We acknowledge that this study, conducted under static same-stimulus and small-sample controlled conditions, identifies indicative mechanisms but still requires validation of ecological validity and population heterogeneity. Future research should employ VR/mobile eye-tracking and multi-season, multi-site field paradigms, combined with physiological and emotional measures, to examine the strength of “attention–restoration–preference” linkages. Methodologically, we recommend following minimal reporting standards for eye-tracking research, including detailed documentation of equipment, calibration, event detection, and AOI settings, to enhance reproducibility and cross-study comparability. Moreover, integration of semantic segmentation/saliency modeling with empirical eye-tracking can strengthen the robustness of pixel-level element quantification62。.
Conclusion
This study departs from the theory of landscape visual assessment and uses eye-tracking technology to analyze the visual perception and influencing factors of different recreation space types in urban wetland parks. The eye movements of people differ in response to the characteristics of landscape elements, and are mostly influenced by the characteristics of plants, which produce different visual feedback. People tend to pay more attention to plant landscaping with rich colors, high greening rate, and obvious seasonal changes, while spaces lacking maintenance and with messy plant landscapes are not valued. Among the artificial element characteristics, attention should be paid to reducing the proportion of artificial materials in the space, appropriately increasing the combination of pavement materials, and reducing the number of negative landscapes. The results of the scenic beauty estimation of the characteristics of landscape elements are similar to the results of the eye-tracking, reflecting a relatively unified subjective and objective evaluation by the viewer. This proves that the quantitative method of characteristic of landscape elements can be combined with scenic beauty estimation and eye movement estimation to conduct landscape visual evaluation research16. Compared with qualitative evaluation, the quantitative analysis of characteristic of landscape elements is more objective and can reflect the characteristic of landscape elements that affect the results of landscape visual evaluation. The application of landscape visual assessment to the design of recreation spaces in urban wetland parks deepens the understanding of people’s visual assessment in recreation spaces, helps clarify the interaction between people and the environment, and provides an empirical basis for landscape planning and design.
Data availability
The datasets used and/or analyzed during the current study available from the corresponding author (Fan Liu: 13850268926@163.com) on reasonable request.
References
Song, S., Albert, C. & Prominski, M. Exploring integrated design guidelines for urban wetland parks in China. Urban Forestry Urban Green. 53 https://doi.org/10.1016/j.ufug.2020.126712 (2020).
Ye, Y. & Qiu, H. F. Environmental and social benefits, and their coupling coordination in urban wetland parks. Urban Forestry Urban Green. 60 https://doi.org/10.1016/j.ufug.2021.127043 (2021).
Lamond, J. & Everett, G. Sustainable blue-green infrastructure: A social practice approach to Understanding community preferences and stewardship. Landsc. Urban Plann. 191 https://doi.org/10.1016/j.landurbplan.2019.103639 (2019).
Wang, J. X. & Foley, K. Promoting climate-resilient cities: developing an attitudinal analytical framework for Understanding the relationship between humans and blue-green infrastructure. Environ. Sci. Policy. 146, 133–143. https://doi.org/10.1016/j.envsci.2023.05.010 (2023).
Twohig-Bennett, C. & Jones, A. The health benefits of the great outdoors: A systematic review and meta-analysis of greenspace exposure and health outcomes. Environ. Res. 166, 628–637. https://doi.org/10.1016/j.envres.2018.06.030 (2018).
Gómez-Baggethun, E. & Barton, D. N. Classifying and valuing ecosystem services for urban planning. Ecol. Econ. 86, 235–245. https://doi.org/10.1016/j.ecolecon.2012.08.019 (2013).
Sha, J. et al. Application of the Renuma model in the Sha he river watershed: tools for watershed environmental management. J. Environ. Manage. 124, 40–50. https://doi.org/10.1016/j.jenvman.2013.03.030 (2013).
Bi, X. et al. How do landscape patterns in urban parks affect multiple cultural ecosystem services perceived by residents? Sci. Total Environ. 946, 174255. https://doi.org/10.1016/j.scitotenv.2024.174255 (2024).
Dzhambov, A. et al. Urban residential greenspace and mental health in youth: different approaches to testing multiple pathways yield different conclusions. Environ. Res. 160, 47–59. https://doi.org/10.1016/j.envres.2017.09.015 (2018).
Wolch, J. R., Byrne, J. & Newell, J. P. Urban green space, public health, and environmental justice: the challenge of making cities ‘just green enough’. Landsc. Urban Plann. 125, 234–244. https://doi.org/10.1016/j.landurbplan.2014.01.017 (2014).
Liu, C. A., Qi, T. & Ma, X. The research on the impact assessment of visual landscape of country parks in Beijing. J. Environ. Eng. Landsc. Manage. 24, 37–47. https://doi.org/10.3846/16486897.2015.1106545 (2016).
Hull, R. B. Sensitivity of scenic beauty assessments. Landsc. Urban Plann. 13, 319–321. https://doi.org/10.1016/0169-2046(86)90044-7 (1986).
Bishop, I. D. Predicting movement choices in virtual environments. Landsc. Urban Plann. 56, 97–106. https://doi.org/10.1016/S0169-2046(01)00177-3 (2001).
Hull, R. B. & McCarthy, M. M. Change in the landscape. Landsc. Urban Plann. 15, 265–278. https://doi.org/10.1016/0169-2046(88)90050-3 (1988).
Wei, J. X., Yue, W. Z., Li, M. M. & Gao, J. B. Mapping human perception of urban landscape from street-view images: A deep-learning approach. Int. J. Appl. Earth Obs. Geoinf. 112 https://doi.org/10.1016/j.jag.2022.102886 (2022).
Han, Y. Q. et al. Mapping seasonal changes of street greenery using multi-temporal street-view images. Sustainable Cities Soc. 92 https://doi.org/10.1016/j.scs.2023.104498 (2023).
Dupont, L., Antrop, M. & Van Eetvelde, V. Does landscape related expertise influence the visual perception of landscape photographs? Implications for participatory landscape planning and management. Landsc. Urban Plann. 141, 68–77. https://doi.org/10.1016/j.landurbplan.2015.05.003 (2015).
Gobster, P. H., Ribe, R. G. & Palmer, J. F. Themes and trends in visual assessment research: introduction to the < i > landscape and urban planning special collection on the visual assessment of landscapes. Landsc. Urban Plann. 191 https://doi.org/10.1016/j.landurbplan.2019.103635 (2019).
de Jalon, S. G. et al. The influence of urban greenspaces on people’s physical activity: A population-based study in spain. Landsc. Urban Plann. 215 https://doi.org/10.1016/j.landurbplan.2021.104229 (2021).
Cai, K. Y., Huang, W. W. & Lin, G. S. Bridging landscape preference and landscape design: A study on the preference and optimal combination of landscape elements based on conjoint analysis. Urban Forestry Urban Green. 73 https://doi.org/10.1016/j.ufug.2022.127615 (2022).
Liu, Q. Y. et al. The impact of landscape complexity on preference ratings and eye fixation of various urban green space settings. Urban Forestry Urban Green. 66 https://doi.org/10.1016/j.ufug.2021.127411 (2021).
Nordh, H., Hagerhall, C. M. & Holmqvist, K. Tracking restorative components: patterns in eye movements as a consequence of a restorative rating task. Landsc. Res. 38, 101–116. https://doi.org/10.1080/01426397.2012.691468 (2013).
Evans, D. & Chamberlain, B. In pursuit of eye tracking for visual landscape assessments. Land 13 https://doi.org/10.3390/land13081184 (2024).
Amati, M., Parmehr, E. G., McCarthy, C. & Sita, J. How eye-catching are natural features when walking through a park? Eye-tracking responses to videos of walks. Urban Forestry Urban Green. 31, 67–78. https://doi.org/10.1016/j.ufug.2017.12.013 (2018).
Su, T. T. et al. Analysis and optimization of landscape preference characteristics of rural public space based on eye-tracking technology: the case of Huangshandian village, China. Sustainability 15 https://doi.org/10.3390/su15010212 (2023).
Hägerhäll, C. M. et al. Do humans really prefer semi-open natural landscapes? A cross-cultural reappraisal. Front. Psychol. 9 https://doi.org/10.3389/fpsyg.2018.00822 (2018).
Guo, S. L. et al. Impact of artificial elements on mountain landscape perception: an eye-tracking study. Land 10 https://doi.org/10.3390/land10101102 (2021).
Palang, H. et al. Editorial: landscape and seasonality—seasonal landscapes. Landsc. Res. 30, 165–172. https://doi.org/10.1080/01426390500044259 (2005).
Lis, A. et al. How to light up the night? The impact of city park lighting on visitors’ sense of safety and preferences. Urban Forestry Urban Green. 89 https://doi.org/10.1016/j.ufug.2023.128124 (2023).
Semenzato, P., Costa, A. & Campagnaro, T. Accessibility to urban parks: comparing Gis based measures in the City of Padova (italy). Urban Forestry Urban Green. 82 https://doi.org/10.1016/j.ufug.2023.127896 (2023).
Weitkamp, G., Bregt, A. & Van Lammeren, R. Measuring visible space to assess landscape openness. Landsc. Res. 36, 127–150. https://doi.org/10.1080/01426397.2010.549219 (2011).
Kameoka, T., Uchida, A., Sasaki, Y. & Ise, T. Assessing streetscape greenery with deep neural network using Google street view. Breed. Sci. 72, 107–114. https://doi.org/10.1270/jsbbs.21073 (2022).
White, M. et al. Blue space: the importance of water for preference, affect, and restorativeness ratings of natural and built scenes. J. Environ. Psychol. 30, 482–493. https://doi.org/10.1016/j.jenvp.2010.04.004 (2010).
Luo, Y. Y. et al. The relationship between the color landscape characteristics of autumn plant communities and public aesthetics in urban parks in changsha, China. Sustainability 15 https://doi.org/10.3390/su15043119 (2023).
Zhang, H. L. et al. Spatiotemporal variation of urban plant diversity and above ground biomass in haikou, China. Biology-Basel 11 https://doi.org/10.3390/biology11121824 (2022).
Li, X. et al. Assessing street-level urban greenery using Google street view and a modified green view index. Urban Forestry Urban Green. 14, 675–685. https://doi.org/10.1016/j.ufug.2015.06.006 (2015).
Li, H. B. et al. A review of research on tree risk assessment methods. Forests 13 https://doi.org/10.3390/f13101556 (2022).
Rangel-Buitrago, N. & Ben-Haddad, M. A 20-year review of the coastal scenery evaluation system. Ocean. Coastal. Manage. 257, 107341. https://doi.org/10.1016/j.ocecoaman.2024.107341 (2024).
Miao, C. P. et al. Review of methods used to estimate the Sky view factor in urban street canyons. Build. Environ. 168 https://doi.org/10.1016/j.buildenv.2019.106497 (2020).
Medeiros, A., Fernandes, C., Goncalves, J. F. & Farinha-Marques, P. Optimising a landscape visual quality protocol. A method for reducing respondent fatigue and obtaining site-specific indicators. MethodsX 11, 102455. https://doi.org/10.1016/j.mex.2023.102455 (2023).
McCormack, M. Association of access to recreation facilities and parks with adolescent participation in organized sports and activity programs. (2021).
Ou, S. J. et al. The ideal strategy of carbon-neutral for park landscape design: A proposal for a rapid detection method. Appl. Sciences-Basel. 14 https://doi.org/10.3390/app14188128 (2024).
Lopez-Cabeza, V. P. et al. Albedo influence on the microclimate and thermal comfort of courtyards under mediterranean hot summer climate conditions. Sustainable Cities Soc. 81 https://doi.org/10.1016/j.scs.2022.103872 (2022).
Li, J., Ma, H. R., Kwan, M. P. & Zhang, S. J. Deciphering popular routes in urban parks: the impact of environmental factors on the amount, intensity and diversity of physical activity. Urban Forestry Urban Green. 105 https://doi.org/10.1016/j.ufug.2025.128684 (2025).
Liu, Y., Lu, A., Yang, W. & Tian, Z. Investigating factors influencing park visit flows and duration using mobile phone signaling data. Urban Forestry Urban Green. 85, 127952. https://doi.org/10.1016/j.ufug.2023.127952 (2023).
Rosa, C. D., Larson, L. R., Collado, S. & Profice, C. C. Forest therapy can prevent and treat depression: evidence from meta-analyses. URBAN FORESTRY URBAN Green. 57 https://doi.org/10.1016/j.ufug.2020.126943 (2021).
Stamps, A. E. Demographic effects in environmental aesthetics: A meta-analysis. 14, 155–175, (1999). https://doi.org/10.1177/08854129922092630
Kaufmann, L. The Oxford handbook of eye movements. Perception 40, 1393–1394. https://doi.org/10.1068/p4011rvw (2011).
Zhao, Q. Y., Zhou, Y. & Zhai, J. Bridging beauty and biodiversity: coupling diversity and aesthetics through optimized plant communities in urban riverfront landscapes. Sci. Total Environ. 950 https://doi.org/10.1016/j.scitotenv.2024.175278 (2024).
Wu, Y. et al. The relationships between perceived design intensity, preference, restorativeness and eye movements in designed urban green space. Int. J. Environ. Res. Public Health. 18 https://doi.org/10.3390/ijerph182010944 (2021).
Kort, Y. A. W., IJsselsteijn, W. A., Kooijman, J. & Schuurmans, Y. Virtual laboratories: Comparability of real and virtual environments for environmental psychology. Presence: Teleoperators and Virtual Environments 12, 360–373, (2003). 10.1162/105474603322391604%J Presence: Teleoperators and Virtual Environments.
Wang, R. et al. Characteristics of urban green spaces in relation to aesthetic preference and stress recovery. Urban Forestry Urban Green. 41, 6–13. https://doi.org/10.1016/j.ufug.2019.03.005 (2019).
Dupont, L., Ooms, K., Antrop, M. & Van Eetvelde, V. Comparing saliency maps and eye-tracking focus maps: the potential use in visual impact assessment based on landscape photographs. Landsc. Urban Plann. 148, 17–26. https://doi.org/10.1016/j.landurbplan.2015.12.007 (2016).
Amati, M., Ghanbari Parmehr, E., McCarthy, C. & Sita, J. How eye-catching are natural features when walking through a park? Eye-tracking responses to videos of walks. Urban Forestry Urban Green. 31, 67–78. https://doi.org/10.1016/j.ufug.2017.12.013 (2018).
de Winter, J. et al. How do pedestrians distribute their visual attention when walking through a parking garage? An eye-tracking study. Ergonomics 64, 793–805. https://doi.org/10.1080/00140139.2020.1862310 (2021).
Akcelik, G. N. et al. Quantifying urban environments: aesthetic preference through the lens of prospect-refuge theory. J. Environ. Psychol. 97 https://doi.org/10.1016/j.jenvp.2024.102344 (2024).
Kuper, R. Evaluations of landscape preference, complexity, and coherence for designed digital landscape models. Landsc. Urban Plann. 157, 407–421. https://doi.org/10.1016/j.landurbplan.2016.09.002 (2017).
Stamps, A. E. Mystery, complexity, legibility and coherence: A meta-analysis. J. Environ. Psychol. 24, 1–16. https://doi.org/10.1016/s0272-4944(03)00023-9 (2004).
Zhou, X. C., Cen, Q. Y. & Qiu, H. F. Effects of urban waterfront park landscape elements on visual behavior and public preference: evidence from eye-tracking experiments. Urban Forestry Urban Green. 82 https://doi.org/10.1016/j.ufug.2023.127889 (2023).
Joye, Y. & Dewitte, S. Nature’s broken path to restoration. A critical look at attention restoration theory. J. Environ. Psychol. 59, 1–8. https://doi.org/10.1016/j.jenvp.2018.08.006 (2018).
Krauze, K. & Wagner, I. From classical water-ecosystem theories to nature-based solutions — contextualizing nature-based solutions for sustainable City. Sci. Total Environ. 655, 697–706. https://doi.org/10.1016/j.scitotenv.2018.11.187 (2019).
Hessels, R. S. et al. The fundamentals of eye tracking part 1: the link between theory and research question. Behav. Res. Methods. 57 https://doi.org/10.3758/s13428-024-02544-8 (2024).
Funding
This work was supported by Fujian Provincial Department of Finance (Study on forest landscape restoration on natural forest land, grant numbers: KSBC2425A).
Author information
Authors and Affiliations
Contributions
M.W. Conceptualization, Data curation, Formal analysis, Investigation, Methodology, Validation, Writing-original draft, Writing – review & editing. H.T. Data curation, Formal analysis, Investigation, Validation, Visualization, Writing – review & editing. J.C. Conceptualization, Data curation, Formal analysis, Investigation, Software, Writing-original draft. F.L. Conceptualization, Formal analysis, Methodology, Data curation, Supervision, Validation, Writing – review & editing. M.L. Data curation, Validation, Writing – review & editing. X.Y. Data curation Investigation, Validation. S.L. Data curation Investigation, Validation. J.D. Conceptualization, Methodology, Project administration, Supervision, Writing – review & editing.
Corresponding authors
Ethics declarations
Competing interests
The authors declare no competing interests.
Additional information
Publisher’s note
Springer Nature remains neutral with regard to jurisdictional claims in published maps and institutional affiliations.
Rights and permissions
Open Access This article is licensed under a Creative Commons Attribution-NonCommercial-NoDerivatives 4.0 International License, which permits any non-commercial use, sharing, distribution and reproduction in any medium or format, as long as you give appropriate credit to the original author(s) and the source, provide a link to the Creative Commons licence, and indicate if you modified the licensed material. You do not have permission under this licence to share adapted material derived from this article or parts of it. The images or other third party material in this article are included in the article’s Creative Commons licence, unless indicated otherwise in a credit line to the material. If material is not included in the article’s Creative Commons licence and your intended use is not permitted by statutory regulation or exceeds the permitted use, you will need to obtain permission directly from the copyright holder. To view a copy of this licence, visit http://creativecommons.org/licenses/by-nc-nd/4.0/.
About this article
Cite this article
Wang, M., Tong, H., Chen, J. et al. How landscape element characterization affects aesthetic preferences and visual attention in urban wetland park recreation spaces. Sci Rep 16, 838 (2026). https://doi.org/10.1038/s41598-025-30411-9
Received:
Accepted:
Published:
Version of record:
DOI: https://doi.org/10.1038/s41598-025-30411-9











