Fig. 3

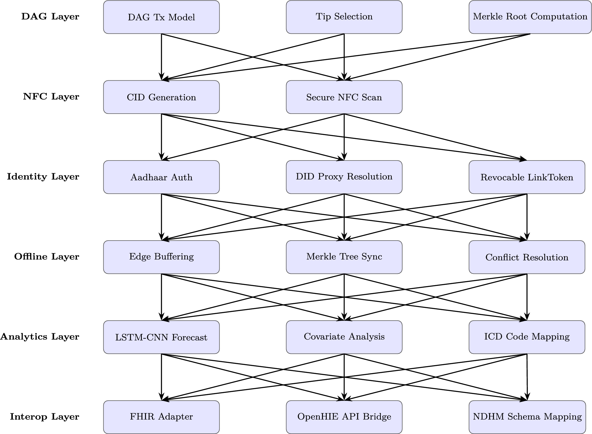
Layered architecture of the cryptographically anchored DAG-based drug traceability pipeline. Each layer encapsulates domain-specific functionality—from distributed transaction integrity (DAG) to healthcare interoperability (Interop).

Layered architecture of the cryptographically anchored DAG-based drug traceability pipeline. Each layer encapsulates domain-specific functionality—from distributed transaction integrity (DAG) to healthcare interoperability (Interop).