Fig. 3
From: A multi scale spatial attention based zero shot learning framework for low light image enhancement

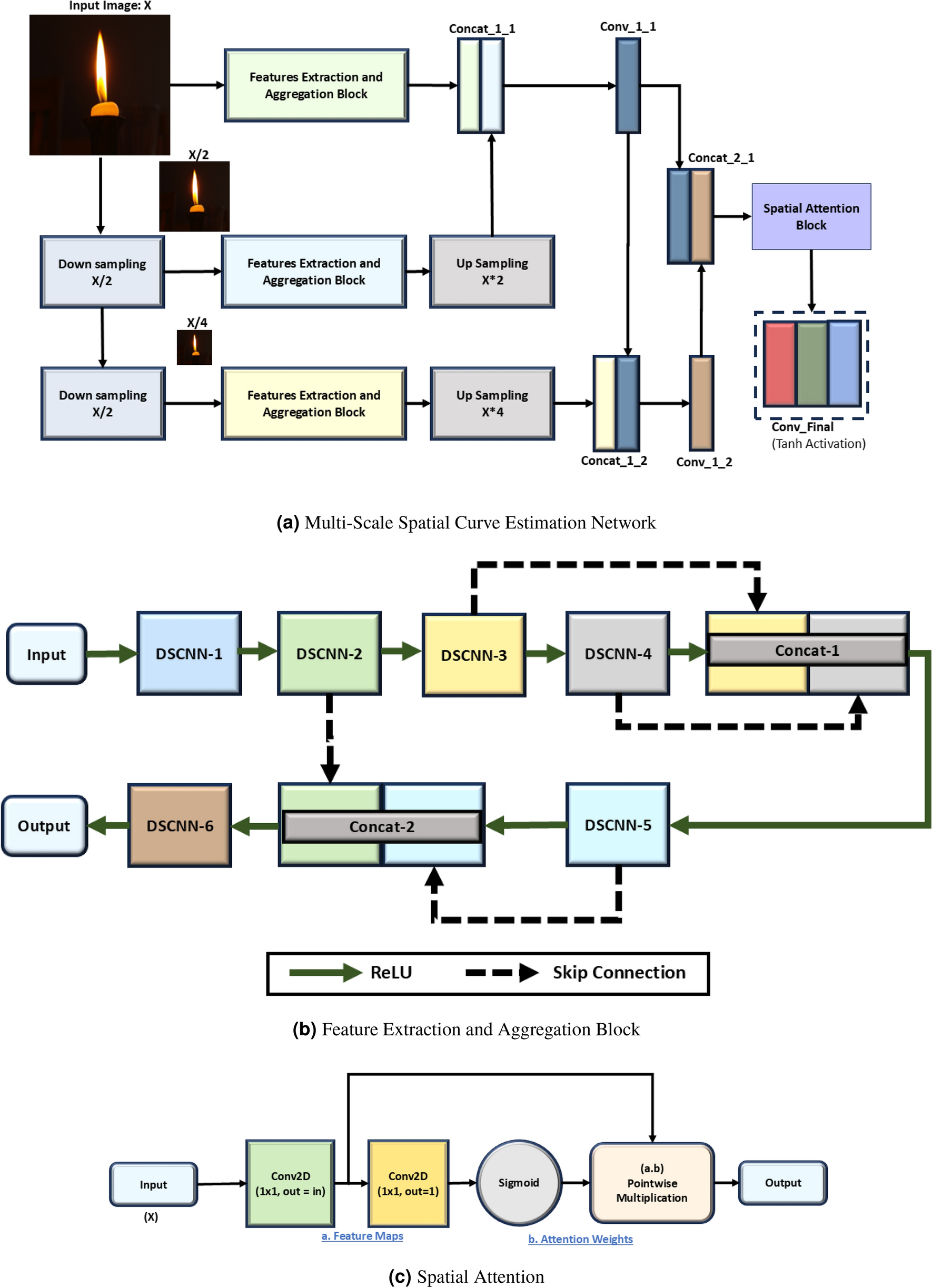
The architecture of proposed LucentVisionNet curve estimation part.
From: A multi scale spatial attention based zero shot learning framework for low light image enhancement

The architecture of proposed LucentVisionNet curve estimation part.