Fig. 2
From: Bioinformatics analysis of immune-related differentially expressed genes in Kawasaki disease

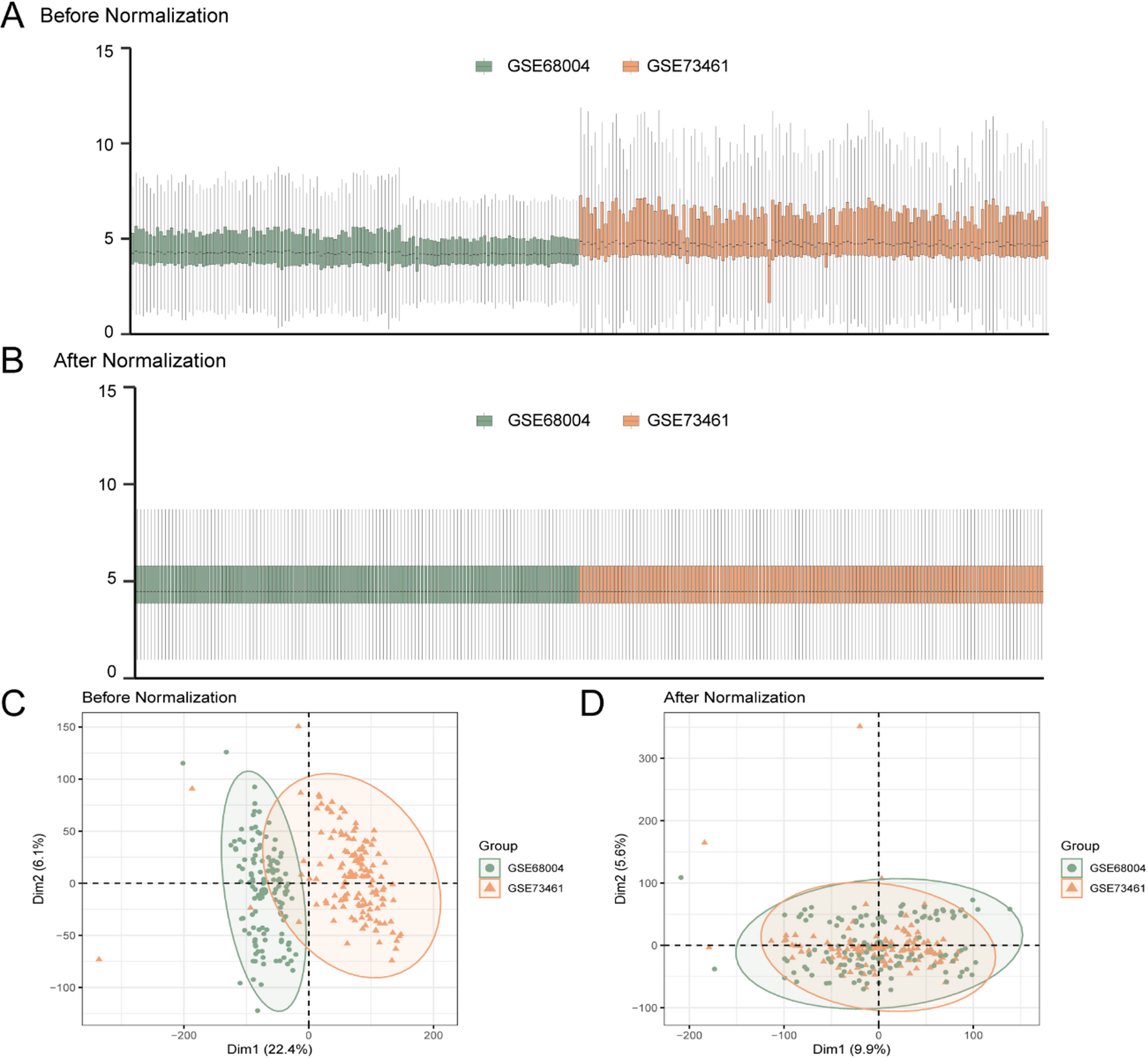
Batch Effects Removal of GSE73461 and GSE68004. (A) Boxplots of GEO Combined Datasets distribution before batch removal. (B) Post-batch integrated GEO Datasets (Combined Datasets) distribution boxplots. (C) PCA plot of the datasets before debatching. (D) Go to the PCA map of the Combined GEO Datasets after batch processing. PCA, Principal Component Analysis; KD, Kawasaki Disease. The KD dataset GSE73461 is in orange and GSE68004 is in green.