Fig. 2
From: Transcriptome analysis of orbital tissue in thyroid eye disease uncovers key pathogenic mediators

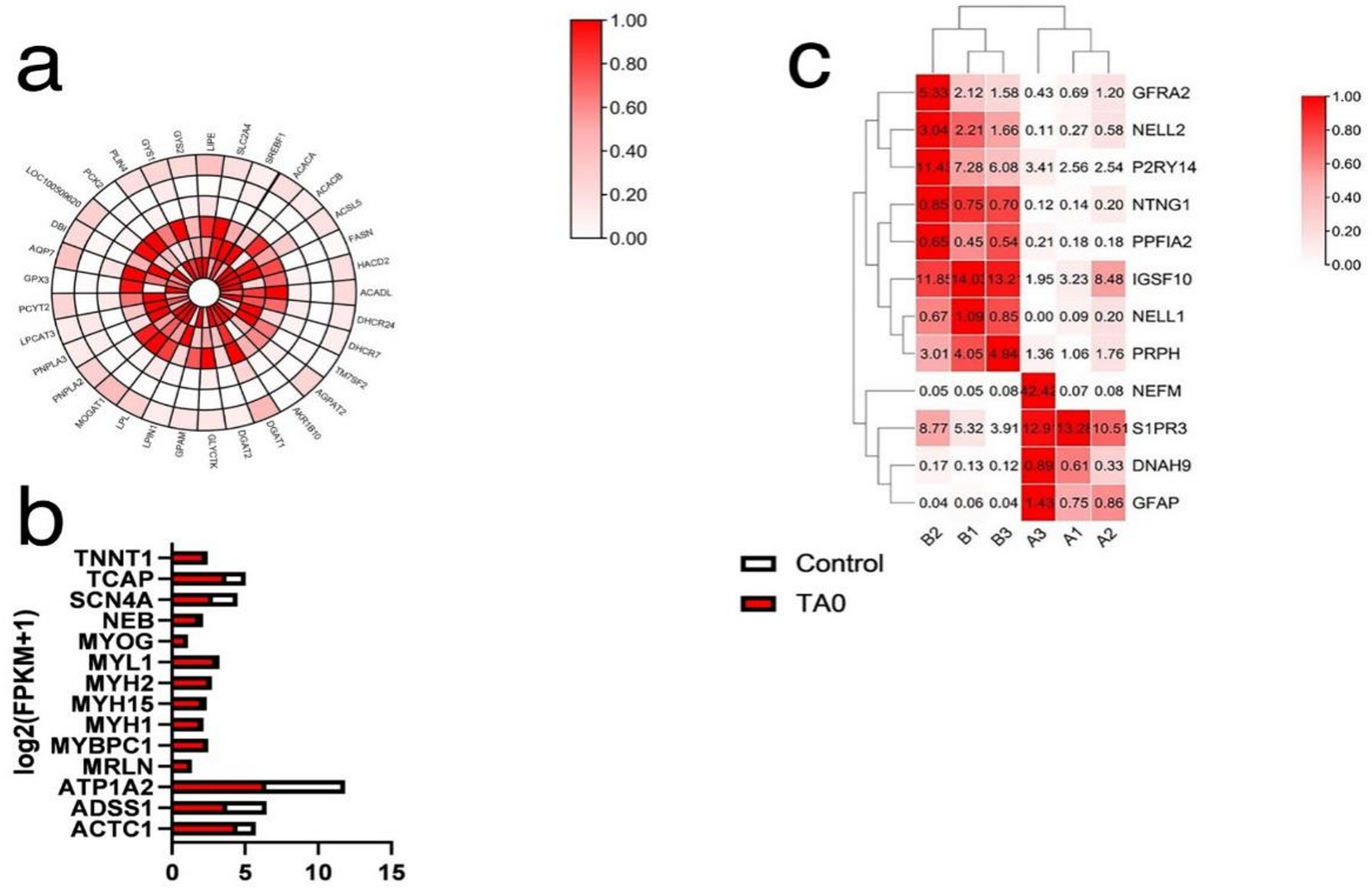
Identification of differentially expressed genes TED and normal control adipose tissues. a Genes related to adipogenesis. The color shades represent the level of gene expression, and the inner circle to outer circle are A1, A2, A3, B1, B2 and B3 in total 6 groups of specimens. b Genes related to muscle fibers. Red represents TED group and white represents control group. c Genes related to nerve growth and function. The darker the red, the more significant the difference. A1-A3 represent the TED group and B1-B3 represent normal controls.