Fig. 4
From: Automated cardiac MRI analysis for robust profiling of heart failure models in mice

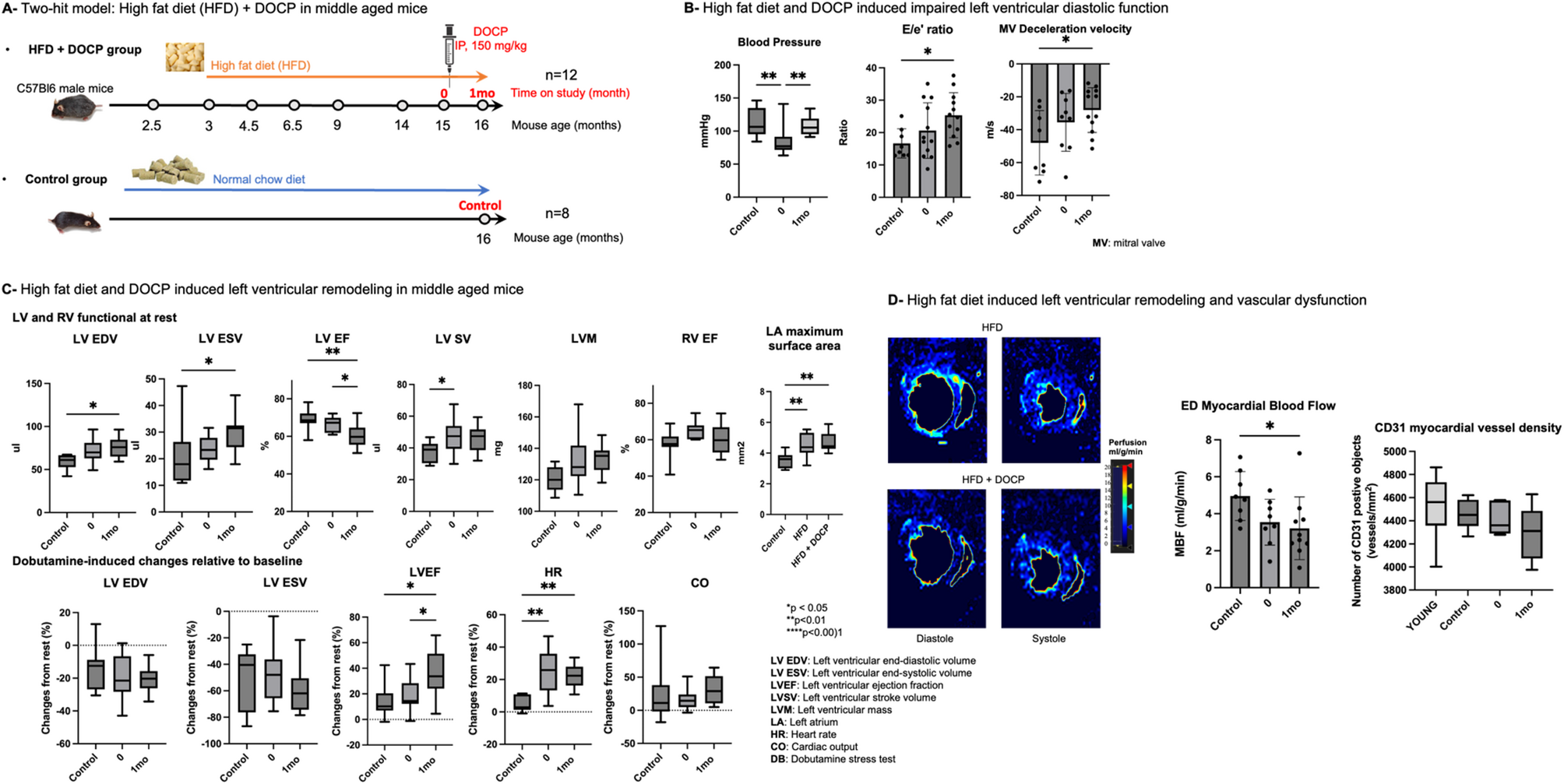
Cardiac phenotyping and functional assessment in the HFD + DOCP mouse model. (A) Schematic representation of the HFD + DOCP “two-hit” model in middle aged mice. Mice were fed a high-fat diet (60% fat calories) starting at 12 weeks of age for 13 months. At 12 months, they received a single intraperitoneal injection of deoxycorticosterone pivalate (DOCP, 150 mg/kg) to induce hypertension. Cardiac MRI and echocardiography were performed longitudinally at baseline (before DOCP) and 1 month after DOCP. (B) HFD and HFD + DOCP groups exhibited signs of diastolic dysfunction, with a significant increase in the E/e’ ratio and mitral valve deceleration velocity compared to controls, indicating impaired LV filling pressure. (C) Cardiac MRI revealed significant changes in HFD and HFD + DOCP groups compared to controls, including increased stroke volume (SV), reduced ejection fraction (EF), although it remained within the normal range (50–70%), and a significant decrease in mid-ventricular myocardial blood flow, indicating vascular remodeling. Dobutamine stress testing revealed a significant increase in heart rate. However, no changes were observed for both LV end-diastolic and end-systolic volumes. This resulted in no significant change in cardiac output in the HFD and HFD + DOCP groups. (D) Further analysis of myocardial perfusion using cine-ASL showed a significant reduction in the HFD + DOCP group (p = 0.05) and a potential reduction in the HFD group compared to the control group. Histological analysis using CD31 staining showed a trend towards reduced vessel density in HFD + DOCP group compared to the YOUNG, control and HFD groups (HFD group n = 6, HFD + DOCP group n = 12, age matched control n = 8, young control n = 12 mice).