Correction to: Scientific Reports https://doi.org/10.1038/s41598-024-59559-6, published online 3 May 2024
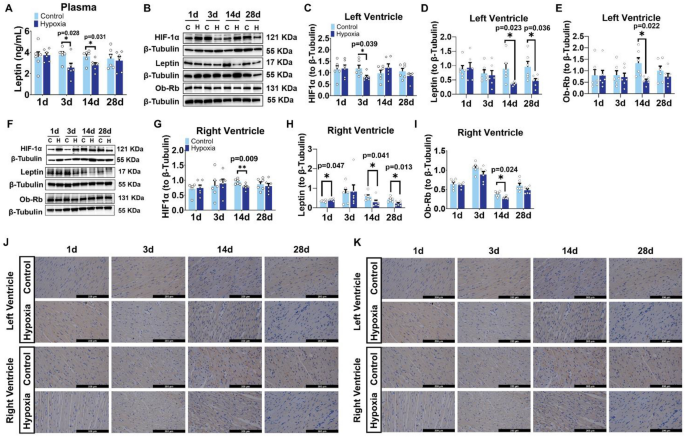
The original version of this Article contained an error in Fig. 5K, in which the figure incorrectly uses the immunohistochemistry image of leptin, which should be Ob-Rb. The original Fig. 5 and accompanying legend appear below.
Hypoxia resulted in decreased leptin, ob-Rb, and HIF1α protein levels in rat myocardial tissues. (A) Plasma leptin. (B) Western blot analysis of HIF1α, leptin, and Ob-Rb in left ventricular myocardial tissues. (C–E) Quantification of HIF1α, leptin, and Ob-Rb protein expression in left ventricular myocardial tissues. (F) Western blot analysis of HIF1α, leptin, and Ob-Rb in right ventricular myocardial tissues. (G–I) Quantification of HIF1α, leptin, and Ob-Rb protein expression in left ventricular myocardial tissues. The protein expression levels were normalized to those of β-Tubulin. (J,K) Immunohistochemistry of leptin and Ob-Rb in left and right ventricular myocardial tissues. n = 6. Data are presented as mean ± SEM. The p values are shown on the top of compared group by two-tailed unpaired t-test (for normally distributed data) or Mann–Whitney U test (for nonnormally distributed data).
The original Article has been corrected.
Author information
Authors and Affiliations
Corresponding author
Rights and permissions
Open Access This article is licensed under a Creative Commons Attribution 4.0 International License, which permits use, sharing, adaptation, distribution and reproduction in any medium or format, as long as you give appropriate credit to the original author(s) and the source, provide a link to the Creative Commons licence, and indicate if changes were made. The images or other third party material in this article are included in the article’s Creative Commons licence, unless indicated otherwise in a credit line to the material. If material is not included in the article’s Creative Commons licence and your intended use is not permitted by statutory regulation or exceeds the permitted use, you will need to obtain permission directly from the copyright holder. To view a copy of this licence, visit http://creativecommons.org/licenses/by/4.0/.
About this article
Cite this article
Wang, J., Liu, S., Sun, L. et al. Correction: Association of attenuated leptin signaling pathways with impaired cardiac function under prolonged high-altitude hypoxia. Sci Rep 16, 416 (2026). https://doi.org/10.1038/s41598-025-30890-w
Published:
Version of record:
DOI: https://doi.org/10.1038/s41598-025-30890-w
