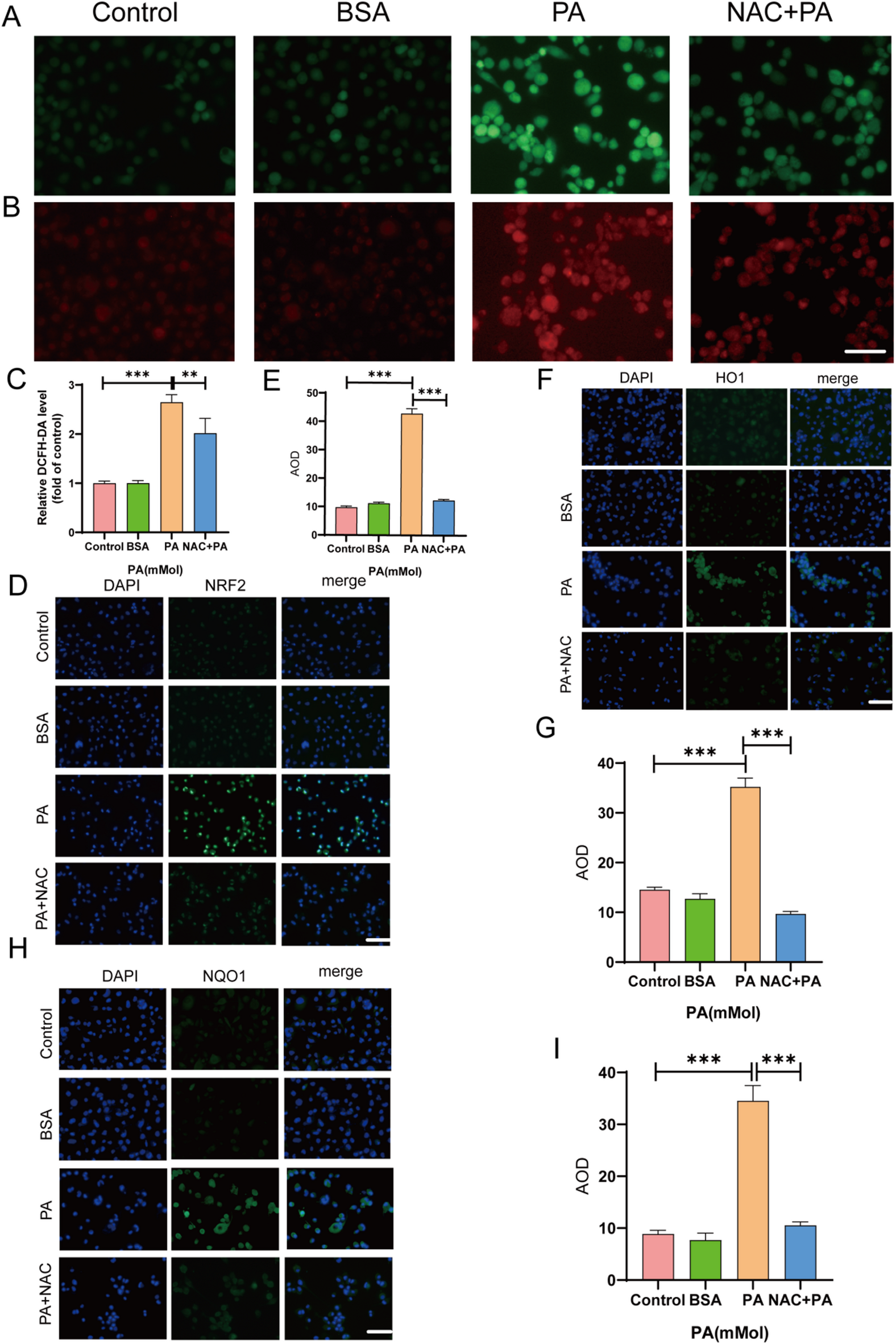
Fig. 3

Effects of NAC on ROS upregulation and NRF2/ARE in NOZ cells induced by 0.4mM PA. A Intracellular ROS levels under different experimental conditions under a fluorescence microscope. B Intracellular O2•− levels under a fluorescence microscope. C Flow cytometry statistical results after DCFH-DA fluorescent probe treatment (n = 3). D, F, H NRF2, HO1, NQO1 immunofluorescence images, E, G, I NRF2, HO1, NQO1 fluorescence quantitative analysis and statistical results (n = 3, AOD means average optical density). Scale bar 50 μm. All results are presented as the mean ± SEM. *p < 0.05; **p < 0.01; ***p < 0.001.