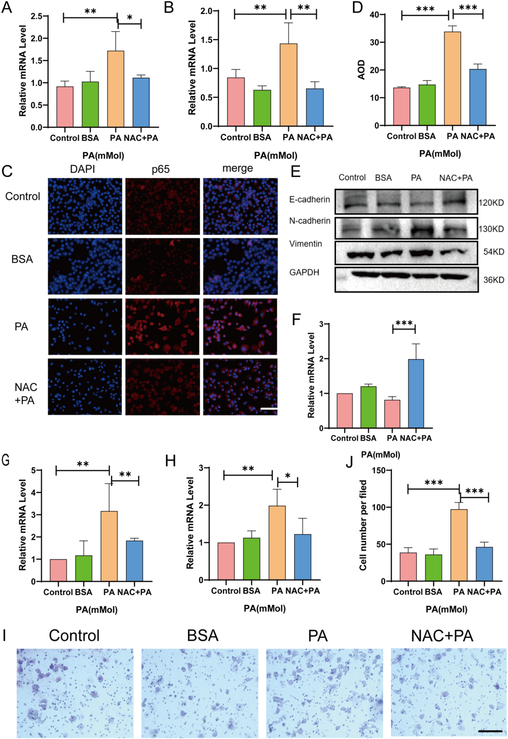
Fig. 4

Effects of NAC on 0.4mM PA-induced NF-kB (p65) activation and EMT in NOZ cells. Under the intervention of different samples, intracellular A IL-1β expression level (n = 3). B TNF-α expression level (n = 3). C NF-κB (p65) intracellular nuclear image under fluorescence microscope, D NF-κB (p65) fluorescence quantitative analysis and statistical results (n = 3), E Western blot of imaging results demonstrating the presence of NAC significantly reduced the expression levels of PA-induced N-cadherin and Vimentin, upregulating the expression of E-cadherin in NOZ cells, F–H Levels of E-cadherin, N-cadherin and Vimentin mRNA were assessed by RT-PCR (n = 3). I Transwell test image, J Transwell test statistical results (n = 3). (AOD means average optical density). Scale bar 50 μm. All results are presented as the mean ± SEM. *p < 0.05; **p < 0.01; ***p < 0.001.