Fig. 5
From: Characteristics of gut microbiota and metabolites in rats with ketamine-induced cystitis

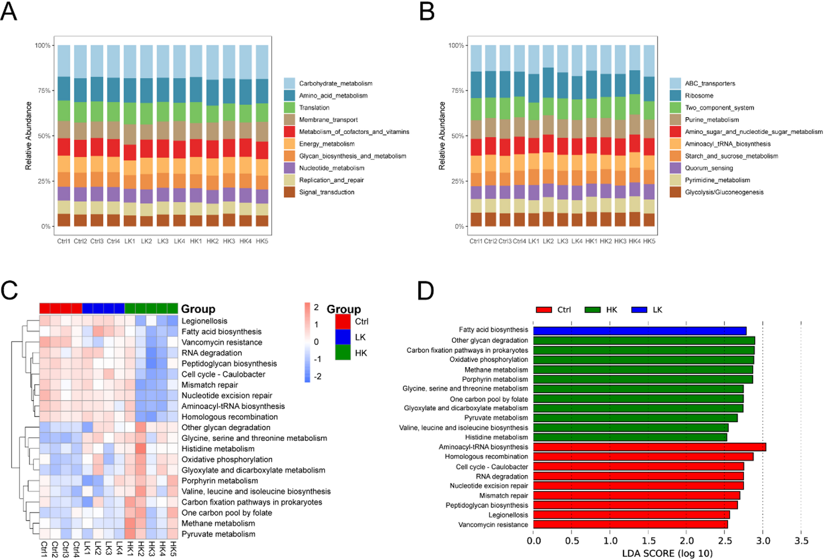
Prediction of intestinal microbial function in KC rats. (A) Distributions of relative abundances of KEGG level 2 pathway categories in control, LK, and HK groups. (B) Distributions of relative abundances of KEGG level 3 pathway categories in control, LK, and HK groups. (C) Abundance clustering heatmap of differentially enriched functions at KEGG level 3. (D) Differentially enriched functions of each group at KEGG level 3.