Fig. 6
From: Characteristics of gut microbiota and metabolites in rats with ketamine-induced cystitis

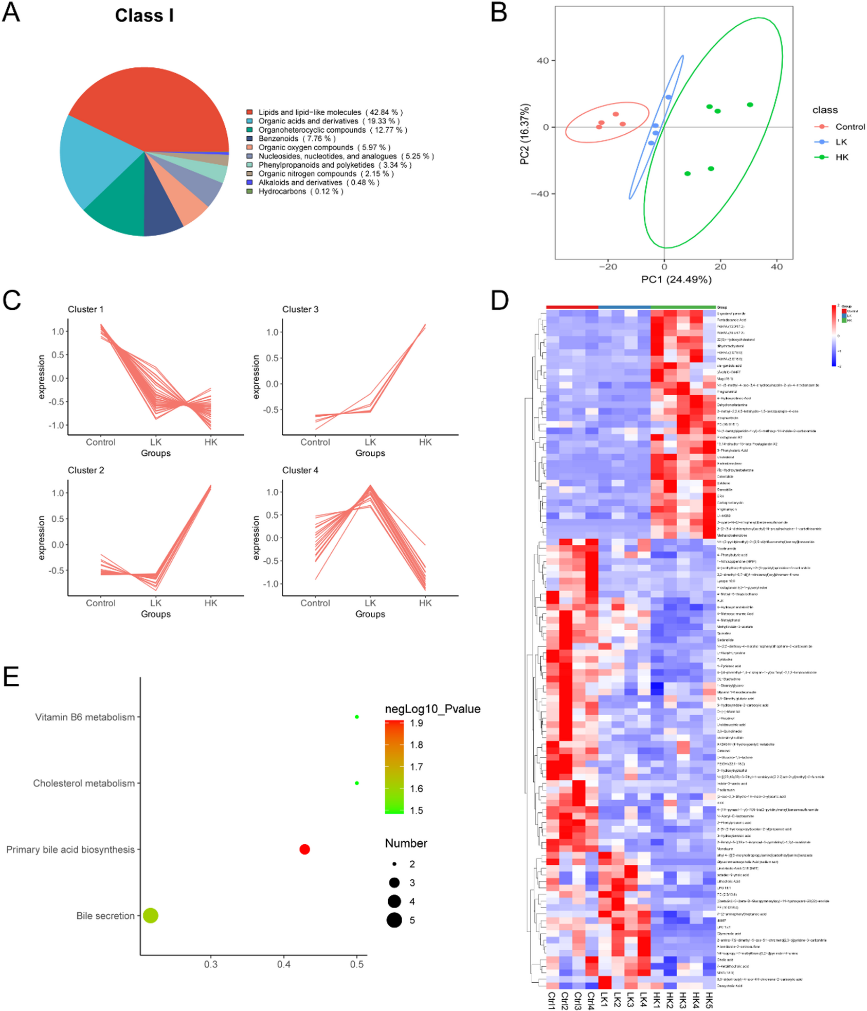
Changes in the fecal metabolic profile of KC rats. (A) The proportion of the metabolites that were annotated in class I. (B) PCA analysis of total metabolites. (C) Line plot of K-Means classification results. (D) Heatmap of K-Means clustering of differential metabolites. (E) KEGG analysis of differential metabolites.