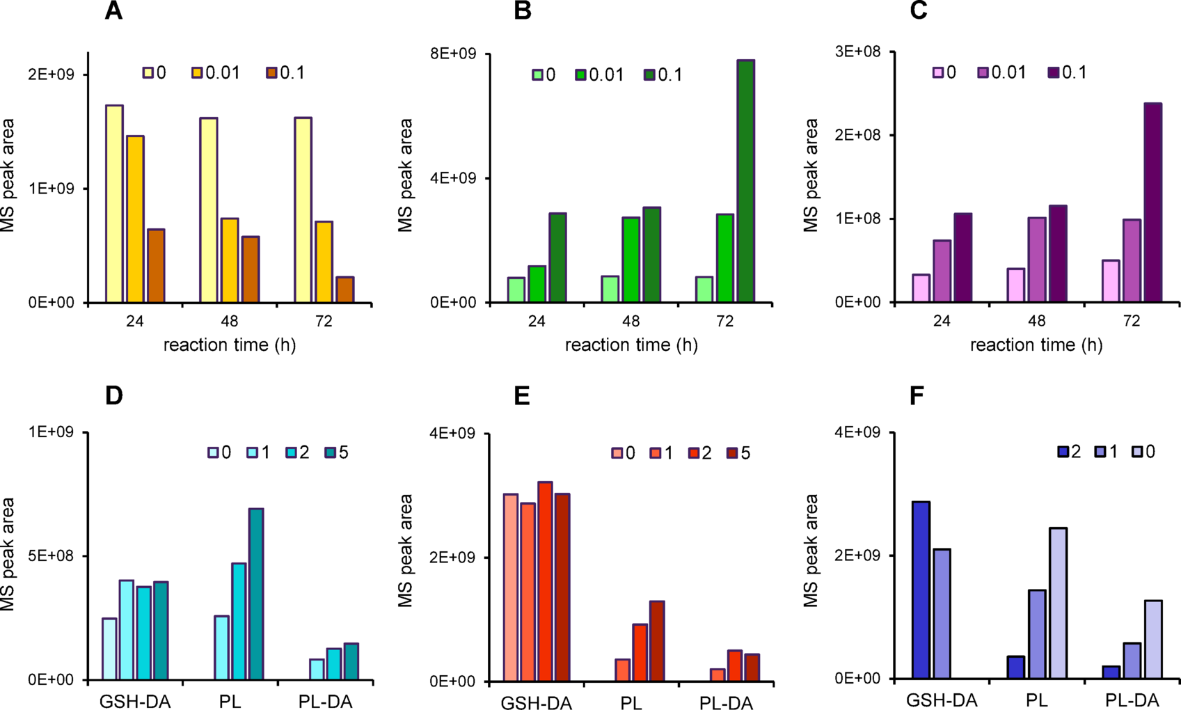
Fig. 6

Decrease in (A) DA, and formation of (B) PL and (C) the PL–DA adduct from the reaction between DA (0.1 mM) and PM (0.1 mM) in the presence of tyrosinase (0, 0.01, and 0.1 µg/mL) at 37 °C for 72 h. Formation of the GSH-DA adduct, PL, and the PL–DA adduct from the reaction between DA (1 mM) and PM (0, 1, 2, and 5 mM) in the presence of (D) GSH (1 mM) or (E) tyrosinase (1 µg/mL) and GSH (2 mM) at 37 °C for 48 h. (F) Formation of the GSH-DA adduct, PL, and the PL–DA adduct from the reaction between DA (1 mM) and PM (1 mM) in the presence of tyrosinase (1 µg/mL) and GSH (2, 1, and 0 mM) at 37 °C for 48 h. Results are presented from a single representative experiment.