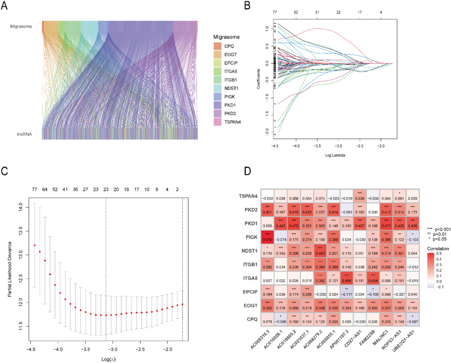
Fig. 2

Selection of migrasome-associated prognostic lncRNAs in ccRCC. (A) Sankey diagram of migrasome-associated lncRNAs and migrasome-associated genes. (B) Plot of LASSO coefficients’ distribution for migrasome-associated lncRNAs. (C) LASSO regression cross-validation. (D) Correlation between migrasome-associated genes and 12 migrasome-associated lncRNAs.