Fig. 4
From: Unveiling key genes for intervertebral disc degeneration prediction and potential drug discovery

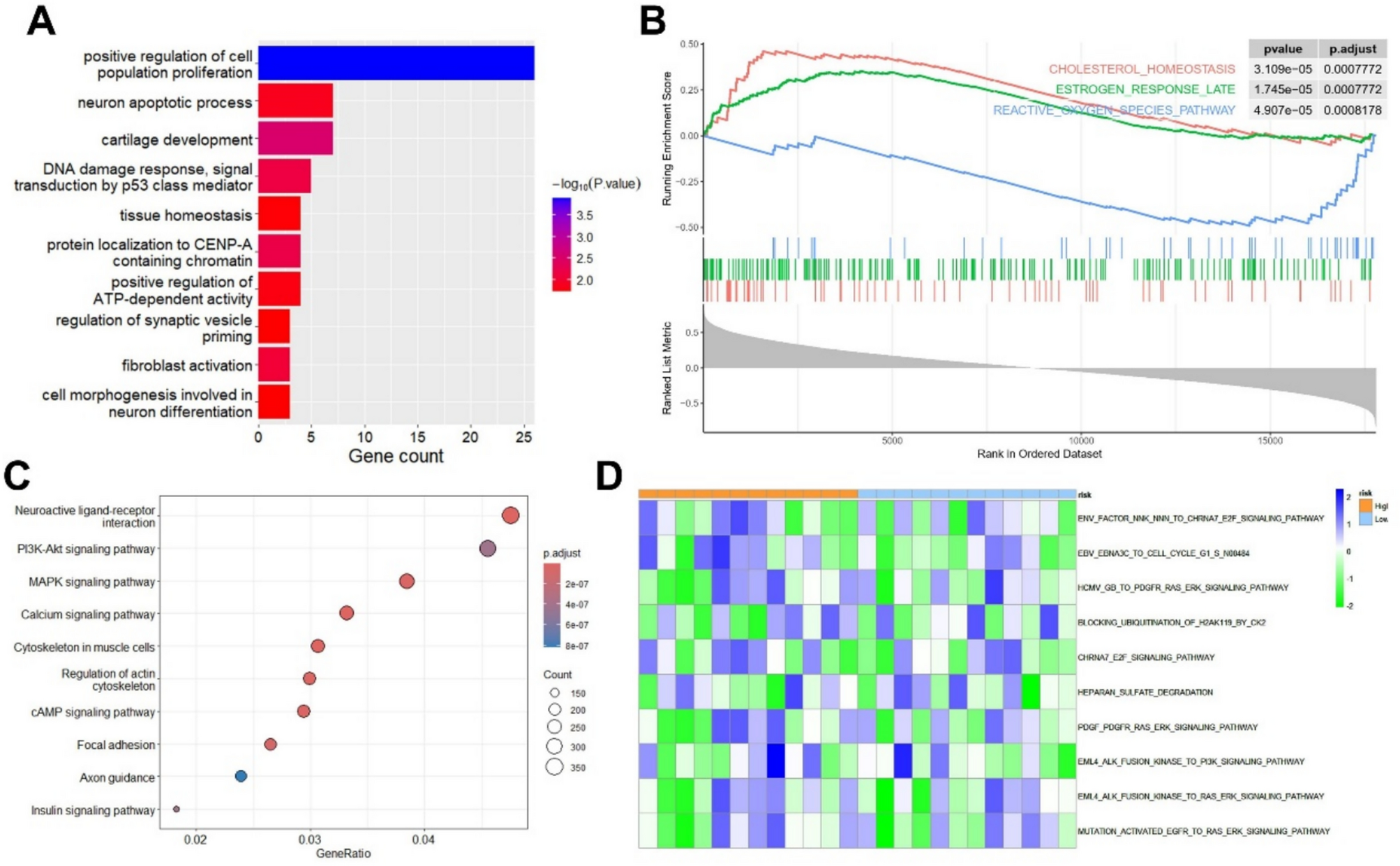
Exploring the biological function and pathways of the diagnostic model. (A) Biological process enrichments of the model related genes by GO analysis; (B) KEGG analysis for the model related genes; (C) GSEA of the model related genes by GO analysis; (D) GSVA of the model related genes by GO analysis.