Correction to: Scientific Reports https://doi.org/10.1038/s41598-017-16485-0, published online 27 November 2017
The original Article contains errors. Due to a mistake during figure assembly, in Figure 4D the samples presented for the condition “AAV-shAtg7” in the GAPDH western blot do not correspond to the samples used for the Atg7 blot. This also resulted in a visible splice line in the GAPDH blot. Revisiting the original underlying blot, the GAPDH panel was replaced. The correct Figure 4 is shown below:
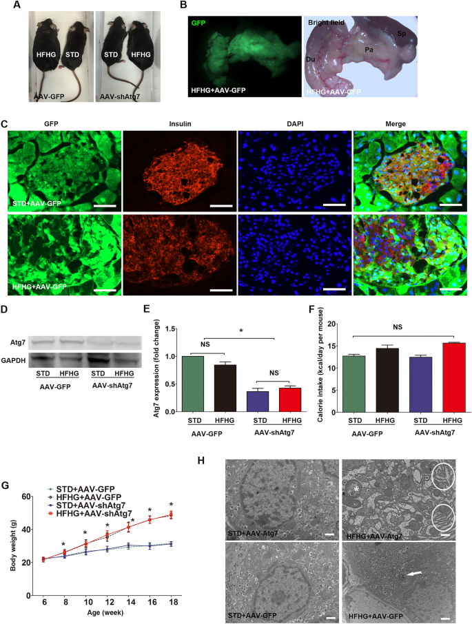
Morphological changes in autophagy-deficient mice. Gross appearance (A) of mice. Virus-injected pancreas was visualized under GFP fluorescence and bright field (B), and in pancreatic sections (C, scale bar, 50 μm). Expression of Atg7 (D,E) in isolated islets from each group was determined by Western blot. Western blot results were analyzed by densitometry. Calorie intake (F) and body weight (G) were also calculated. Beta cell ultrastructure was demonstrated by TEM (H, scale bar, 1 μm). Swollen mitochondria (asterisk), and distended endoplasmic reticulum (in white circles) were detected in HFHG + AAV-Atg7 mice. Arrows show different sizes of autophagic vacuoles. Data were expressed as mean ± SD or representative images from three to six independent experiments. *p < 0.05, HFHG + AAV-GFP and HFHG + AAV-shAtg7 versus STD + AAV-GFP or STD + AAV-shAtg7. Abbreviations: STD, standard diet; HFHG, high-fat diet and high-glucose water; TEM, transmission electron microscopy; Du, duodenum; Sp, spleen; Pa, pancreas; NS, no significant.
The original underling western blot for Figure 4D is shown below:
Supplemental Figure 8. Full-length gels of Western blot in Figure 4D.
In addition, in Figure 6A there is a potential splice line in the p62 blot that was missed to be marked. The presentation of Figure 6A was changed to clarify this. The updated panel for Figure 6A is shown below:
Apoptosis increased in autophagy-deficient mice after high-fat and high-glucose feeding. Expression of LC3-I, LC3-II, p62, and cleaved caspase-3 (see also Supplemental Fig. 7) in isolated islets from each group was determined by Western blot. Cropped gels are displayed.
Author information
Authors and Affiliations
Corresponding author
Rights and permissions
Open Access This article is licensed under a Creative Commons Attribution-NonCommercial-NoDerivatives 4.0 International License, which permits any non-commercial use, sharing, distribution and reproduction in any medium or format, as long as you give appropriate credit to the original author(s) and the source, provide a link to the Creative Commons licence, and indicate if you modified the licensed material. You do not have permission under this licence to share adapted material derived from this article or parts of it. The images or other third party material in this article are included in the article’s Creative Commons licence, unless indicated otherwise in a credit line to the material. If material is not included in the article’s Creative Commons licence and your intended use is not permitted by statutory regulation or exceeds the permitted use, you will need to obtain permission directly from the copyright holder. To view a copy of this licence, visit http://creativecommons.org/licenses/by-nc-nd/4.0/.
About this article
Cite this article
Sheng, Q., Xiao, X., Prasadan, K. et al. Author Correction: Autophagy protects pancreatic beta cell mass and function in the setting of a high-fat and high-glucose diet. Sci Rep 16, 2393 (2026). https://doi.org/10.1038/s41598-025-31711-w
Published:
Version of record:
DOI: https://doi.org/10.1038/s41598-025-31711-w


