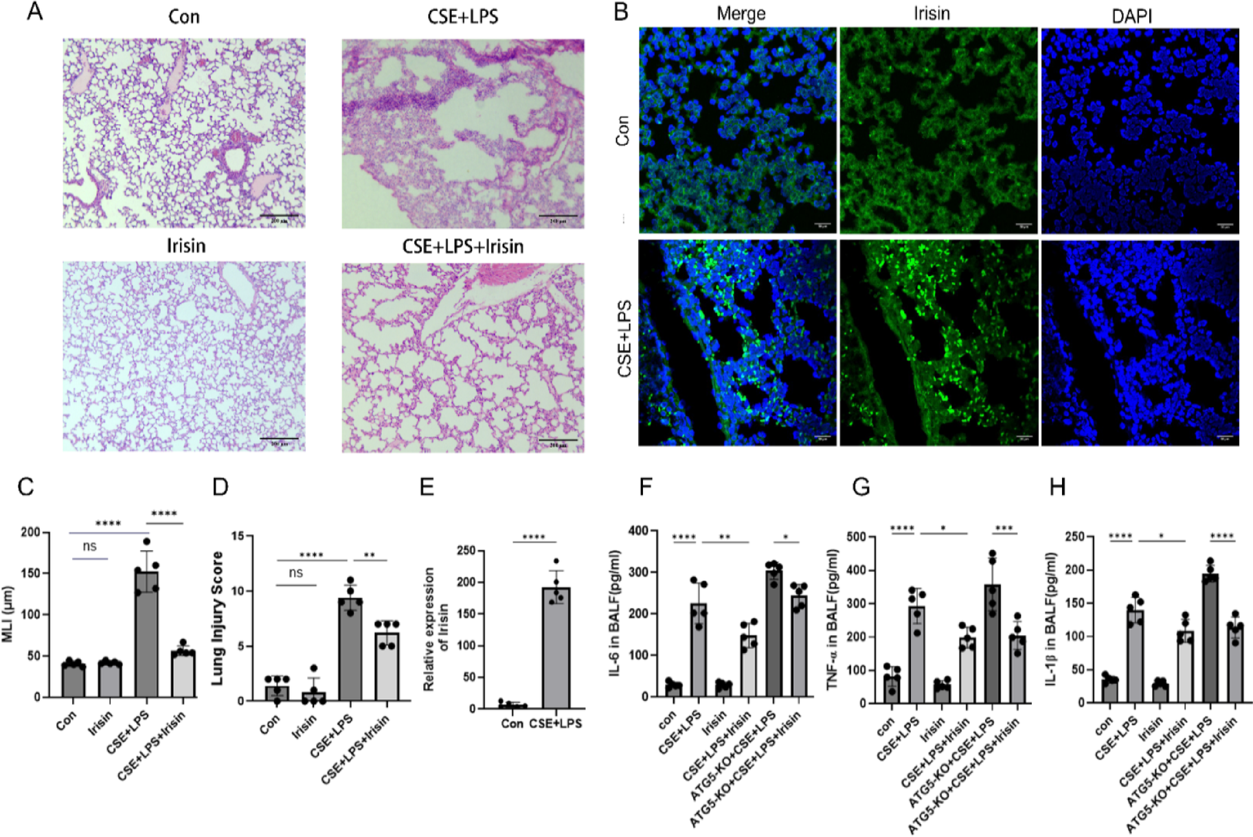
Fig. 2

Effects of Different Intervention Conditions on Pulmonary Histopathology, Irisin Expression, and Inflammatory Response in Mice. (A, C, D) H&E staining of pulmonary tissue (100× magnification, scale bar = 200 μm) (n = 5). Morphometric measurements of Mean Linear Intercept (MLI) (µm) (n = 5). Lung injury scores were assessed from histological analyses of mouse lung tissues (n = 5). (B, E) Immunofuorescence of FNDC5 (irisin) in lung tissues. (400× magnification, scale bar = 50 μm) (n = 5). (F–H) The levels of IL-1β, IL-6, and TNF-α in bronchoalveolar lavage fluid (BALF) from mice (n = 5). Data are presented as mean ± SD. Signifcant differences were presented as *P < 0.05, **P < 0.01, ***P < 0.001,****P < 0.0001. ns indicates no statistical significance.