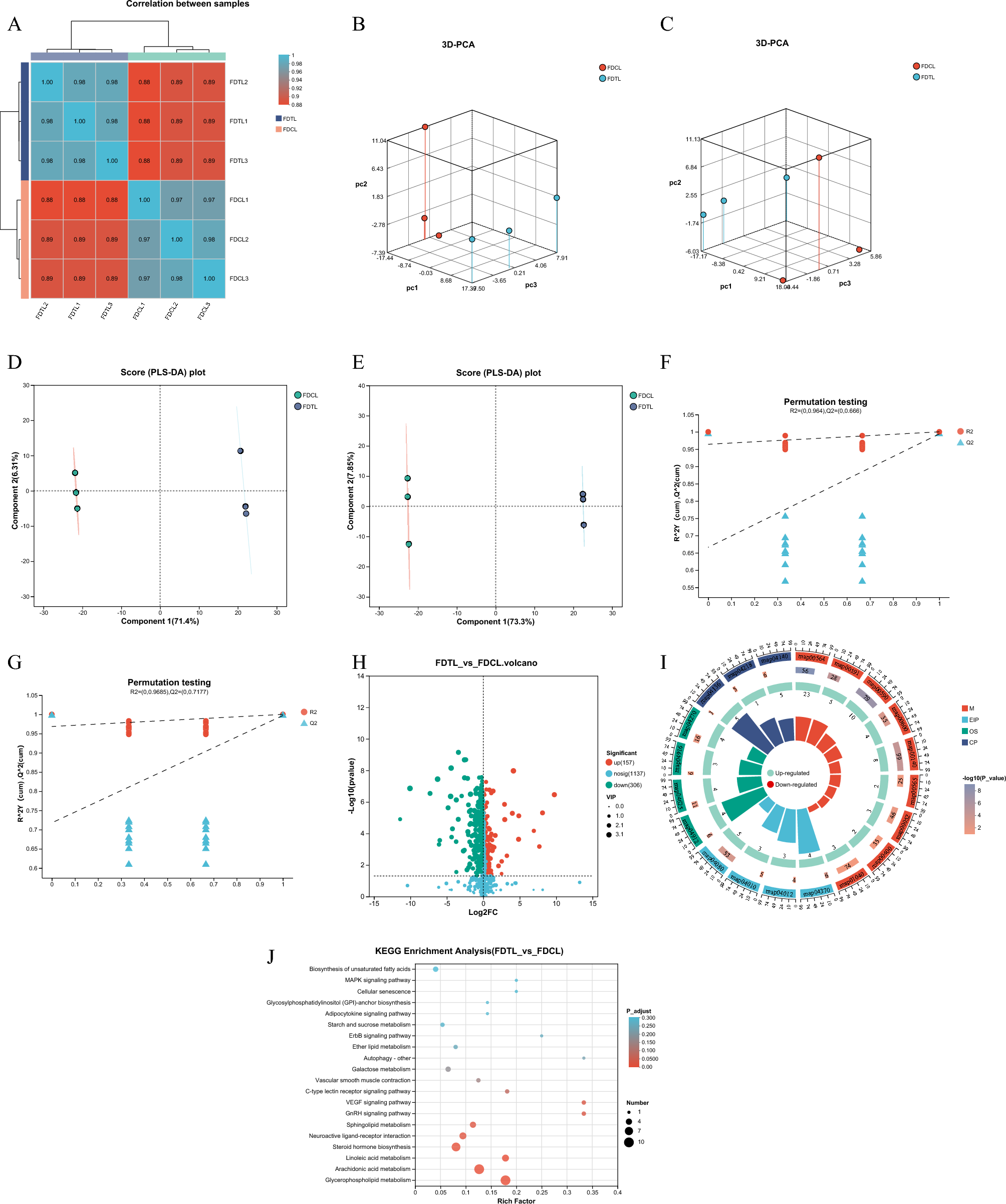
Fig. 3

Metabolome sample correlation heat map (A); PCA analysis charts (B, C); PLS-DA scatter diagram (D, E) and validation diagram corresponding to PLS-DA (F, G); Differential volcano map (H); Multidimensional enrichment cycle diagram of KEGG pathway enrichment analysis (I); KEGG enrichment bubble diagram (J). Metabolite negative data (B, D, F) and positive data (C, E, G). FDTL, anti-flowing F1 generation; FDCL, non-selected control; PCA, principal component analysis; KEGG, Kyoto Encyclopedia of Genes and Genomes; PLS-DA, partial least squares discriminant analysis.