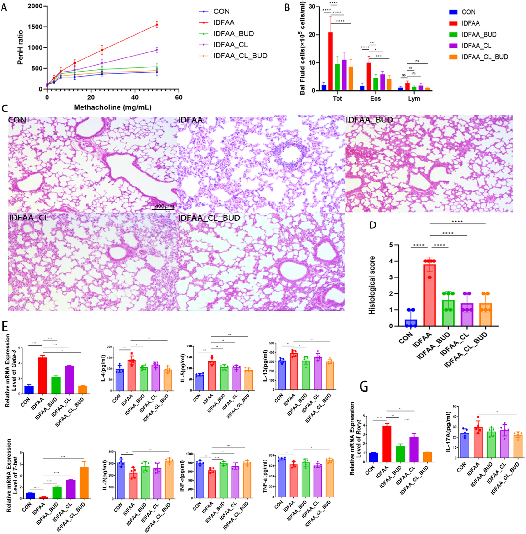
Fig. 5

CL suppresses lung airway inflammation. (A) The AHR was evaluated by methacholine administration after 24 h of the last BUD atomization. The graph indicates Penh ratio. (B) Total inflammatory cells, eosinophils and lymphocytes in the BAL fluid were counted using trypan blue stain or Giemsa stain, respectively. (C,D) The lung sections were stained with hematoxylin and eosin (All tissue images were obtained at 100× magnification and the scale bar shows 400 μm). The inflammatory score was assessed by measuring the infiltration of inflammatory cells into the peribronchial and perivascular tissues. (E) Relative mRNA levels of Gata-3 (Th2) in different mouse groups; Th2-related cytokine levels in different mouse groups. (F) Relative mRNA levels of T-bet (Th1) in different mouse groups. Th1-related cytokine levels in different mouse groups. (G) Relative mRNA levels of Rorγt (Th17) in different mouse groups; Th17-related cytokine levels in different mouse groups. Data are presented as mean ± SD. Statistical significance was evaluated using one-way ANOVA followed by Tukey’s post hoc test (*P < 0.05, **P < 0.01, ***P < 0.001, ****P < 0.0001).