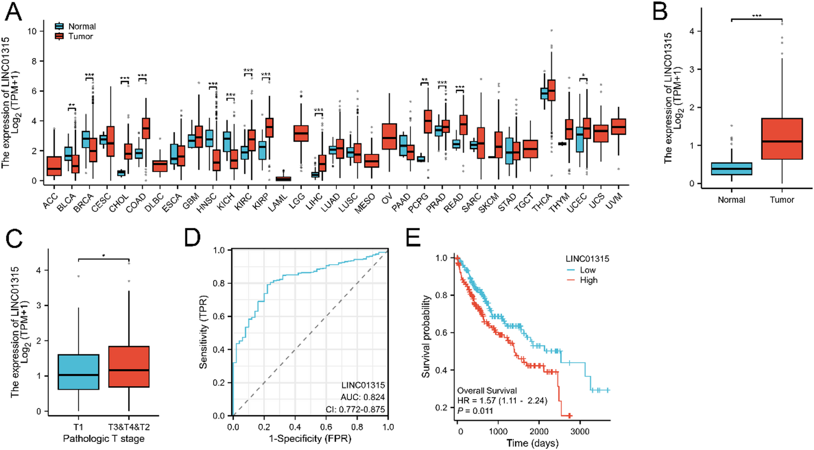
Fig. 1

Overexpression of LINC01315 and its prognostic association in HCC patients. (A). Analysis of TCGA RNA-sequencing reveals the expression patterns of LINC01315 in different tumor types using the Xiantao platform. (B). Comparison of LINC01315 expression in HCC tissues vs. respective healthy tissues from TCGA datasets. (C). LINC01315 levels in HCC tissues are stratified by pathological stages T1 vs. T2–T4 based on TCGA data. (>D). A ROC curve showing LINC01315 for differentiating HCC from healthy tissues. False positive rate (X-axis); true positive rate (Y-axis). (E). KM survival analysis shows the association between LINC01315 level and OS in HCC patients. The obtained data have been reported as the mean accompanied by the standard deviation (SD) (n = 3). p < 0.001 (***), p < 0.01 (**), p < 0.05 (*).